C/ SAN AGUSTIN 9 - LOCAL 1, PLANTA BAJA, PARTE IZQ (MADRID). Ver mapa
-actividades relacionadas con la publicidad. -relaciones públicas. - actividades de producción cinematográfica, de vídeo y sonido. -programación, consultoría y actividades relacionadas con la informática. -comercio al por mayor y al por menor, distribución comercial e intermediarios del comercio. -ac.
no disponible
13/09/2024
un año
3.000,00 €
-
Madrid
-
Administrador único
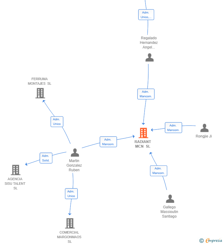
| Entidad | Relación | Entidad/Relación | Desde | Hasta |
|---|---|---|---|---|
| Gallego Massioutin Santiago | Socio Único | Gallego Massioutin Santiago Socio Único | 25/11/2025 | |
| Gallego Massioutin Santiago | Adm. Unico | Gallego Massioutin Santiago Adm. Unico | 25/11/2025 | |
| Martin Gonzalez Ruben | Adm. Mancom. | Martin Gonzalez Ruben Adm. Mancom. | 25/09/2024 | 25/11/2025 |
| Regalado Hernandez Angel Andres | Adm. Mancom. | Regalado Hernandez Angel Andres Adm. Mancom. | 25/09/2024 | 25/11/2025 |
| Rongjie Ji | Adm. Mancom. | Rongjie Ji Adm. Mancom. | 25/09/2024 | 25/11/2025 |
| Gallego Massioutin Santiago | Adm. Mancom. | Gallego Massioutin Santiago Adm. Mancom. | 25/09/2024 | 25/11/2025 |

Resumen cronológico de actos publicados en las ediciones digitales de Boletines Oficiales (BORME, BOE, BOPI) inscritos por RADIANT MCN SL o en los que participa indirectamente.
Publicación en el BORME de los siguientes ceses-dimisiones:
| Administradores Mancomunados |
Se constituye la empresa con fecha 25 de septiembre de 2024 mediante escritura pública. La empresa se crea con un capital social inicial de 3.000,00 Euros e inicia su actividad el 13 de septiembre de 2024. El domicilio social en el momento de su constitución se establece en C/ SAN AGUSTIN 9 - LOCAL 1, PLANTA BAJA, PARTE IZQ (MADRID). La empresa indica que su actividad es -Actividades relacionadas con la publicidad. -Relaciones públicas. - Actividades de producción cinematográfica, de vídeo y sonido. -Programación, consultoría y actividades relacionadas con la informática. -Comercio al por mayor y al por menor, distribución comercial e intermediarios del comercio. -Ac.
Publicación en el BORME de los siguientes nombramientos:
| Administradores Mancomunados |
RADIANT MCN SL inscrita en el Registro Mercantil de Madrid.
capital social de la empresa es de 3.000,00 euros.