AVDA DE ZARAGOZA 8 (ALFARO). Ver mapa
La prestación de todo tipo de servicios de marketing y comunicación comercial a través de cualquier medio de difusión, la creación y difusión de campañas publicitarias e imagen corporativa así mismo desarrollar la actividad de relaciones públicas y promoción de ventas. Podrá también prestar servicio.
no disponible
23/01/2023
3 años
3.000,00 €
-
La Rioja
-
Administrador único
SIERRA DE YERGA SL
| Entidad | Relación | Entidad/Relación | Desde | Hasta |
|---|---|---|---|---|
| Cuartero Lapeña Ignacio | Apod. | Cuartero Lapeña Ignacio Apod. | 10/03/2023 | |
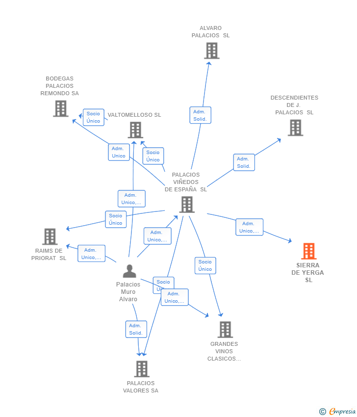
| PALACIOS VIÑEDOS DE ESPAÑA SL | Socio Único | PALACIOS VIÑEDOS DE ESPAÑA SL Socio Único | 02/02/2023 | |
| PALACIOS VIÑEDOS DE ESPAÑA SL | Adm. Unico | PALACIOS VIÑEDOS DE ESPAÑA SL Adm. Unico | 02/02/2023 |

Resumen cronológico de actos publicados en las ediciones digitales de Boletines Oficiales (BORME, BOE, BOPI) inscritos por QUIÑONES DE YERGA SL o en los que participa indirectamente.
La sociedad cambia su denominación social SIERRA DE YERGA SL a la denominación QUIÑONES DE YERGA SL
Se constituye la empresa con fecha 2 de febrero de 2023 mediante escritura pública. La empresa se crea con un capital social inicial de 3.000,00 Euros e inicia su actividad el 23 de enero de 2023. El domicilio social en el momento de su constitución se establece en AVDA DE ZARAGOZA 8 (ALFARO). La empresa indica que su actividad es La prestación de todo tipo de servicios de Marketing y Comunicación Comercial a través de cualquier medio de difusión, la creación y difusión de campañas publicitarias e imagen corporativa así mismo desarrollar la actividad de relaciones públicas y promoción de ventas. Podrá también prestar servicio.
QUIÑONES DE YERGA SL anteriormente denominada SIERRA DE YERGA SL inscrita en el Registro Mercantil de La Rioja.
capital social de la empresa es de 3.000,00 euros.