CNAE 4110 - Promoción inmobiliaria
B63288070
26/09/2003
16 años
(Extinguida el 10/01/2020)
-
0.5M €
Barcelona
Administradores solidarios
Información sobre balances y cuentas de resultados de PUNT GREGAL INMOBILIARIA SL depositados en el Registro Mercantil de Barcelona en los últimos ejercicios.
| Ejercicio Disponibilidad | Consultar en Axesor | |||||
| Consultar en Axesor | ||||||
| Entidad | Relación | Entidad/Relación | Desde | Hasta |
|---|---|---|---|---|
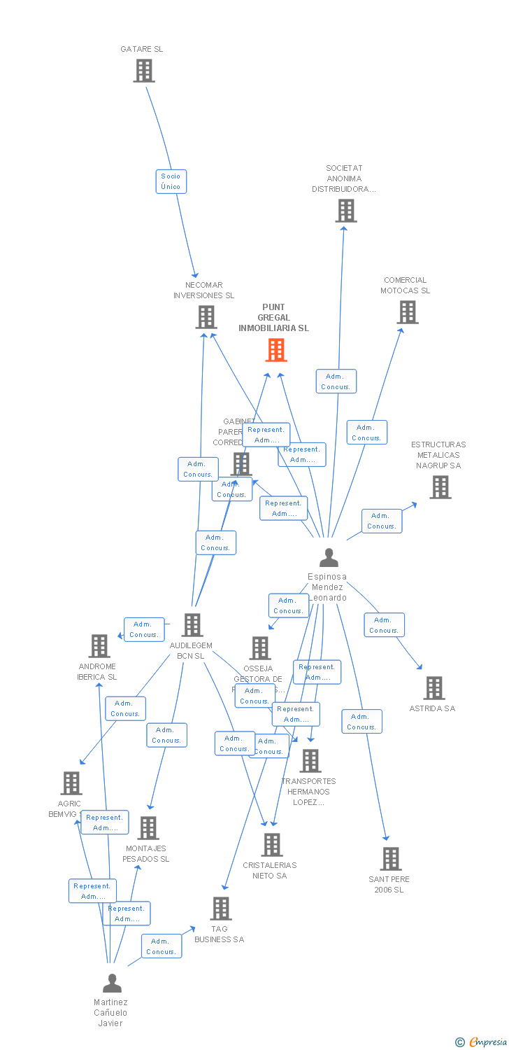
| AUDILEGEM LEGAL AND CONSULTING SERVICES SLP | Adm. Concurs. | AUDILEGEM LEGAL AND CONSULTING SERVICES SLP Adm. Concurs. | 24/10/2013 | 10/01/2020 |
| Espinosa Mendez Leonardo | Represent. Adm. Concurs. | Espinosa Mendez Leonardo Represent. Adm. Concurs. | 24/10/2013 | 10/01/2020 |
| Vives De Arpe Carlos Jose | Adm. Solid. | Vives De Arpe Carlos Jose Adm. Solid. | 16/04/2009 | 24/10/2013 |
| Pedret Nadal Javier | Adm. Solid. | Pedret Nadal Javier Adm. Solid. | 16/04/2009 | 24/10/2013 |
| Vives De Arpe Carlos | Adm. Mancom. | Vives De Arpe Carlos Adm. Mancom. | 16/04/2009 | |
| Cañadas Bernat Miquel | Adm. Mancom. | Cañadas Bernat Miquel Adm. Mancom. | 16/04/2009 |

Resumen cronológico de actos publicados en las ediciones digitales de Boletines Oficiales (BORME, BOE, BOPI) inscritos por PUNT GREGAL INMOBILIARIA SL o en los que participa indirectamente.
Publicación en el BORME de los siguientes revocaciones:
| Administrador Concursal | |
| Representante Adm. Concursal |
JUZGADO DE LO MERCANTIL NUMERO 10 DE BARCELONA, PROCEDIMIENTO CONCURSO VOLUNTARIO 500/2013, AUTO FIRME DE FECHA 20/11/2019, CONCLUSION DEL CONCURSO VOLUNTARIO DE LA SOCIEDAD.
JUZGADO MERCANTIL 10 DE BARCELONA, PROCEDIMIENTO CONCURSO VOLUNTARIO 500/2013, AUTO FIRME DE FECHA 28/11/2018, POR EL QUE SE ACUERDA EL ARCHIVO DE LA PIEZA DE CALIFICACION DEL CONCURSO DE LA SOCIEDAD.
JUZGADO MERCANTIL 10 DE BARCELONA, PROCEDIMIENTO CONCURSO VOLUNTARIO 500/2013, AUTO FIRME DE FECHA 08/04/2015, POR EL QUE SE ACUERDA LA APROBACION DEL PLAN DE LIQUIDACION DE LA SOCIEDAD.
JUZGADO MERCANTIL 10 DE BARCELONA, PROCEDIMIENTO CONCURSO VOLUNTARIO 500/2013, AUTO FIRME DE FECHA 10/11/2014, RECTIFICADO POR AUTO FIRME DE FECHA 17/11/2014,POR EL QUE SE ACUERDA LA FINALIZACION DE LA FASE COMUN DE DICHO PROCEDIMIENTO.
Publicación en el BORME de los siguientes revocaciones:
| Administradores Solidarios |
Publicación en el BORME de los siguientes nombramientos:
| Administrador Concursal | |
| Representante Adm. Concursal |
JUZGADO MERCANTIL 10 DE BARCELONA, PROCEDIMIENTO ABREVIADO DE CONCURSO VOLUNTARIO 500/2013, AUTO FIRME DE FECHA 05/09/2013, DECLARACION DE CONCURSO VOLUNTARIO Y APERTURA DE LA FASE DE LIQUIDACION DE LA SOCIEDAD.
Se convoca Junta general extraordinaria y ordinaria de socios, que se celebrará en el domicilio social de "Punt Gregal Inmobiliaria, S.L.", calle Gran de Gracia, 75, principal, de Barcelona, el próximo 15 de mayo de 2013, a las once horas, con el fin de tratar el siguiente<... Ver más
Publicación en el BORME de los siguientes revocaciones:
| Administradores Mancomunados |
Publicación en el BORME de los siguientes nombramientos:
| Administradores Solidarios |
| Informe axesor 360º | Informe de Crédito | Perfil Comercial de Empresa | |
| Importe de ventas y número de empleados | ![]() | ![]() | ![]() |
| Información mercantil y comercial | ![]() Completa | ![]() Completa | ![]() Básica |
| Administradores y dirigentes | ![]() | ![]() | ![]() Solo dirigentes |
| Empresas relacionadas (accionistas, participadas,…) | ![]() | ![]() | ![]() |
| Categoría crediticia y probabilidad de incumplimiento de pago | ![]() | ![]() | ![]() |
| Impagos (RAI y Asnef Empresas) e incidencias judiciales | ![]() | ![]() | ![]() |
| Balance y cuenta de pérdidas y ganancias | ![]() Completo | ![]() Extracto | ![]() |
| Ratios y magnitudes económico-financieras | ![]() Completo | ![]() Extracto | ![]() |
| Representación gráfica de empresas relacionadas | ![]() | ![]() | ![]() |
| Comparativa del balance con la media del sector | ![]() | ![]() | ![]() |
| Estado de flujos de efectivo y de cambios en el patrimonio neto | ![]() | ![]() | ![]() |
| Fuentes de financiación y avales | ![]() | ![]() | ![]() |
| Subvenciones, concursos/subastas públicas y marcas | ![]() | ![]() | ![]() |
| Acceder | Acceder | Acceder |
PUNT GREGAL INMOBILIARIA SL fué una empresa constituida el 26/09/2003 y extinguida el 10/01/2020 inscrita en el Registro Mercantil de Barcelona. Su clasificación nacional de actividades económicas era Promoción inmobiliaria.
La empresa tenia un rango de facturación anual inferior a 500.000 euros.
PUNT GREGAL INMOBILIARIA SL tiene 1 cargos directivos en activo y 4 cargos directivos históricos.