CMNO BINIFADET, 18- REFERENCIA CATASTRAL NUMERO 74 (SANT LLUIS). Ver mapa
A) la compra, suscripción, tenencia, permuta y venta de valores mobiliarios o participaciones sociales, nacionales y extranjeros, por cuenta propia y sin actividad de intermediación, con la finalidad de dirigir, administrar y gestionar los valores o participaciones anteriormente mencionadas. ..
no disponible
01/01/2025
un año
221.900,00 €
-
Illes Balears
-
Administrador único
| Entidad | Relación | Entidad/Relación | Desde | Hasta |
|---|---|---|---|---|
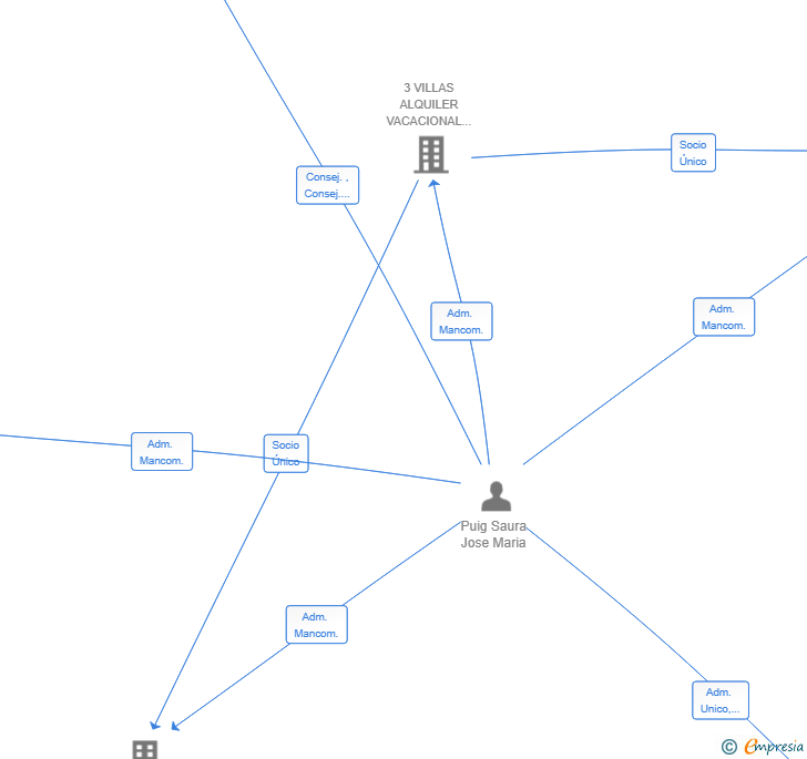
| Puig Saura Jose Maria | Socio Único | Puig Saura Jose Maria Socio Único | 28/02/2025 | |
| Puig Saura Jose Maria | Adm. Unico | Puig Saura Jose Maria Adm. Unico | 28/02/2025 |

Resumen cronológico de actos publicados en las ediciones digitales de Boletines Oficiales (BORME, BOE, BOPI) inscritos por PUIG SAURA HOLDING SL o en los que participa indirectamente.
Se constituye la empresa con fecha 28 de febrero de 2025 mediante escritura pública. La empresa se crea con un capital social inicial de 221.900,00 Euros e inicia su actividad el 1 de enero de 2025. El domicilio social en el momento de su constitución se establece en CMNO BINIFADET, 18- REFERENCIA CATASTRAL NUMERO 74 (SANT LLUIS). La empresa indica que su actividad es a) La compra, suscripción, tenencia, permuta y venta de valores mobiliarios o participaciones sociales, nacionales y extranjeros, por cuenta propia y sin actividad de intermediación, con la finalidad de dirigir, administrar y gestionar los valores o participaciones anteriormente mencionadas. ..
PUIG SAURA HOLDING SL inscrita en el Registro Mercantil de Illes Balears.
capital social de la empresa es de 221.900,00 euros.