C/ FRANCISCO SILVELA 44 Esc.B 1º C (MADRID). Ver mapa
(a) las actividades propias de las sociedades holding. En consecuencia, en particular, la tenencia, disfrute, gestión, administración y rentabilización, adquisición y enajenación, de todo tipo de títulos-valores o valores mobiliarios (públicos o privados; nominativos, al portador o a la orden; ...
no disponible
12/02/2019
7 años
674.561,00 €
0.5M €
Madrid
-
Administrador único
Información sobre balances y cuentas de resultados de PROYECTO EDIFICIO OLMO SL depositados en el Registro Mercantil de Madrid en los últimos ejercicios.
| Ejercicio Disponibilidad | 2019 3 horas | 2020 3 horas | 2021 3 horas | 2022 3 horas | Consultar en Axesor | |
| Consultar en Axesor | ||||||
| Entidad | Relación | Entidad/Relación | Desde | Hasta |
|---|---|---|---|---|
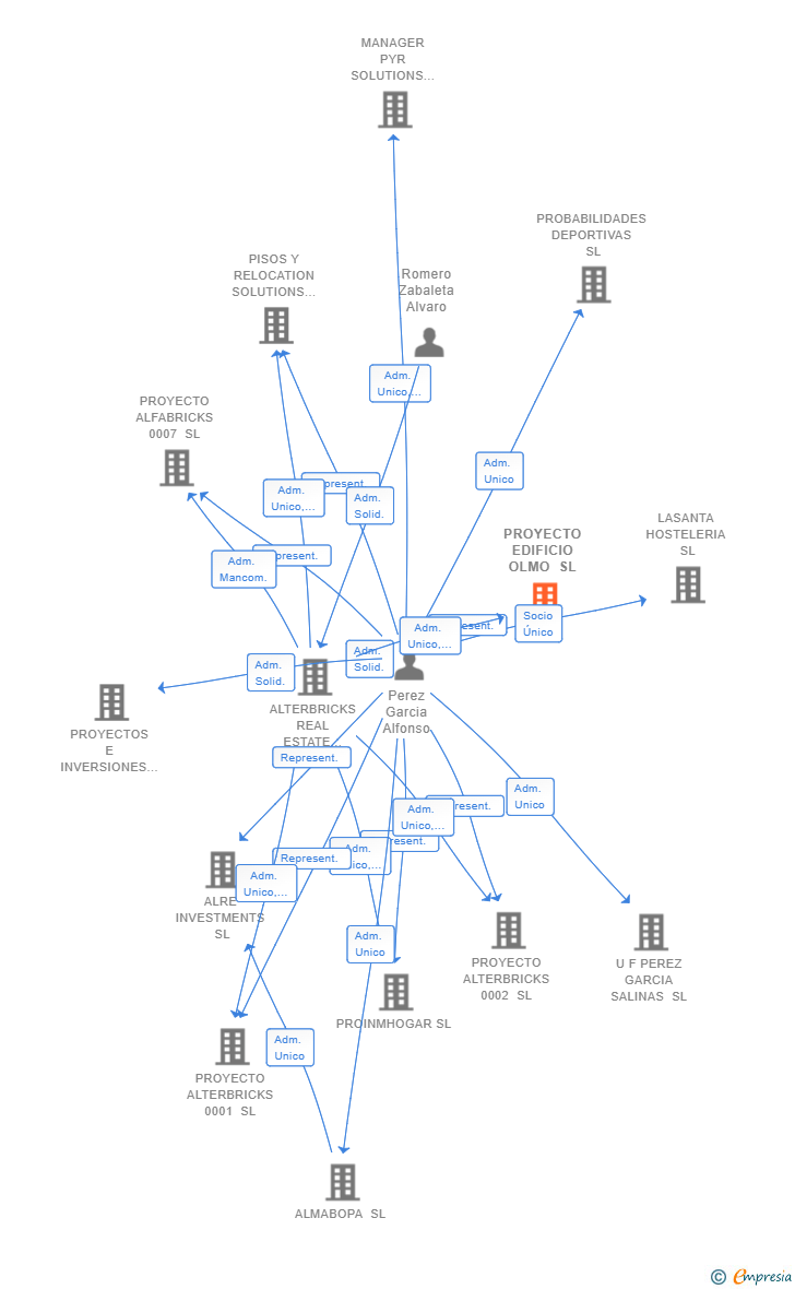
| ALTERBRICKS REAL ESTATE CONSULTING GROUP SL | Socio Único | ALTERBRICKS REAL ESTATE CONSULTING GROUP SL Socio Único | 15/02/2019 | |
| Perez Garcia Alfonso | Represent. | Perez Garcia Alfonso Represent. | 15/02/2019 | |
| ALTERBRICKS REAL ESTATE CONSULTING GROUP SL | Adm. Unico | ALTERBRICKS REAL ESTATE CONSULTING GROUP SL Adm. Unico | 15/02/2019 |

Resumen cronológico de actos publicados en las ediciones digitales de Boletines Oficiales (BORME, BOE, BOPI) inscritos por PROYECTO EDIFICIO OLMO SL o en los que participa indirectamente.
El capital social de la empresa se incrementa en un 22485.37 % (ampliación de 674.561 €). De esta forma, tras la ampliación la sociedad pasa de tener 3.000€ de capital social a 677.561€. Esta ampliación de capital fue inscrita en el Registro Mercantil con fecha 14 de marzo de 2019.
| Capital social anterior: | 3.000 € |
| Aumento de capital: | 674.561 € |
| Capital social resultante: | 677.561 € |
| % incremento: | 22485.37 % |
Los socios o accionistas de la empresa han reducido en 3.000 € el capital social de la sociedad. Esta reducción incrita en el Registro Mercantil, reduce el capital social en un 0.44 %, dejando el capital social de la sociedad en 674.561€.
| Capital social anterior: | 677.561 € |
| Reducción de capital: | 3.000 € |
| Capital social resultante: | 674.561 € |
| % reducción: | 0.44 % |
Se constituye la empresa con fecha 15 de febrero de 2019 mediante escritura pública. La empresa se crea con un capital social inicial de 3.000,00 Euros e inicia su actividad el 12 de febrero de 2019. El domicilio social en el momento de su constitución se establece en C/ FRANCISCO SILVELA 44 Esc.B 1º C (MADRID). La empresa indica que su actividad es (a) Las actividades propias de las sociedades holding. En consecuencia, en particular, la tenencia, disfrute, gestión, administración y rentabilización, adquisición y enajenación, de todo tipo de títulos-valores o valores mobiliarios (públicos o privados; nominativos, al portador o a la orden; ...
Publicación en el BORME de los siguientes nombramientos:
| Administrador Único | |
| Representante |
| Informe de Crédito | Informe Mercantil, Incidencias y Vinculaciones | Perfil Comercial de Empresa | |
| Capital social actual y evolución | ![]() | ![]() | ![]() |
| Información mercantil y comercial | ![]() | ![]() | ![]() Básica |
| Administradores y dirigentes | ![]() | ![]() Solo administradores | ![]() Solo dirigentes |
| Empresas relacionadas (accionistas, participadas,…) | ![]() | ![]() | ![]() |
| Incidencias judiciales y procedimientos concursales | ![]() | ![]() | ![]() |
| Impagos en el fichero RAI | ![]() | ![]() | ![]() |
| Impagos en el fichero Asnef Empresas | ![]() | ![]() | ![]() |
| Categoría crediticia y probabilidad de incumplimiento de pago | ![]() | ![]() | ![]() |
| Extracto del balance y cuenta de pérdidas y ganancias | ![]() | ![]() | ![]() |
| Ratios y magnitudes económico-financieras | ![]() | ![]() | ![]() |
| Acceder | Acceder | Acceder |
PROYECTO EDIFICIO OLMO SL inscrita en el Registro Mercantil de Madrid.
capital social de la empresa es de 674.561,00 euros y tiene una facturación anual inferior a 500.000 euros.