922255144 922263612
LA ESPERANZA, s/n PG IND MASEROL. 38291 SAN CRISTOBAL DE LA LAGUNA. (SANTA CRUZ DE TENERIFE). Ver mapa
CNAE 4672 - Comercio al por mayor de metales y minerales metálicos
A38019287
05/10/1978
47 años
-
1M €
Santa Cruz de Tenerife
Administrador único
Información sobre balances y cuentas de resultados de PROVEEDORA DE ALUMINIO CANARIAS SA depositados en el Registro Mercantil de Santa Cruz de Tenerife en los últimos ejercicios.
| Ejercicio Disponibilidad | Consultar en Axesor | |||||
| Consultar en Axesor | ||||||
| Entidad | Relación | Entidad/Relación | Desde | Hasta |
|---|---|---|---|---|
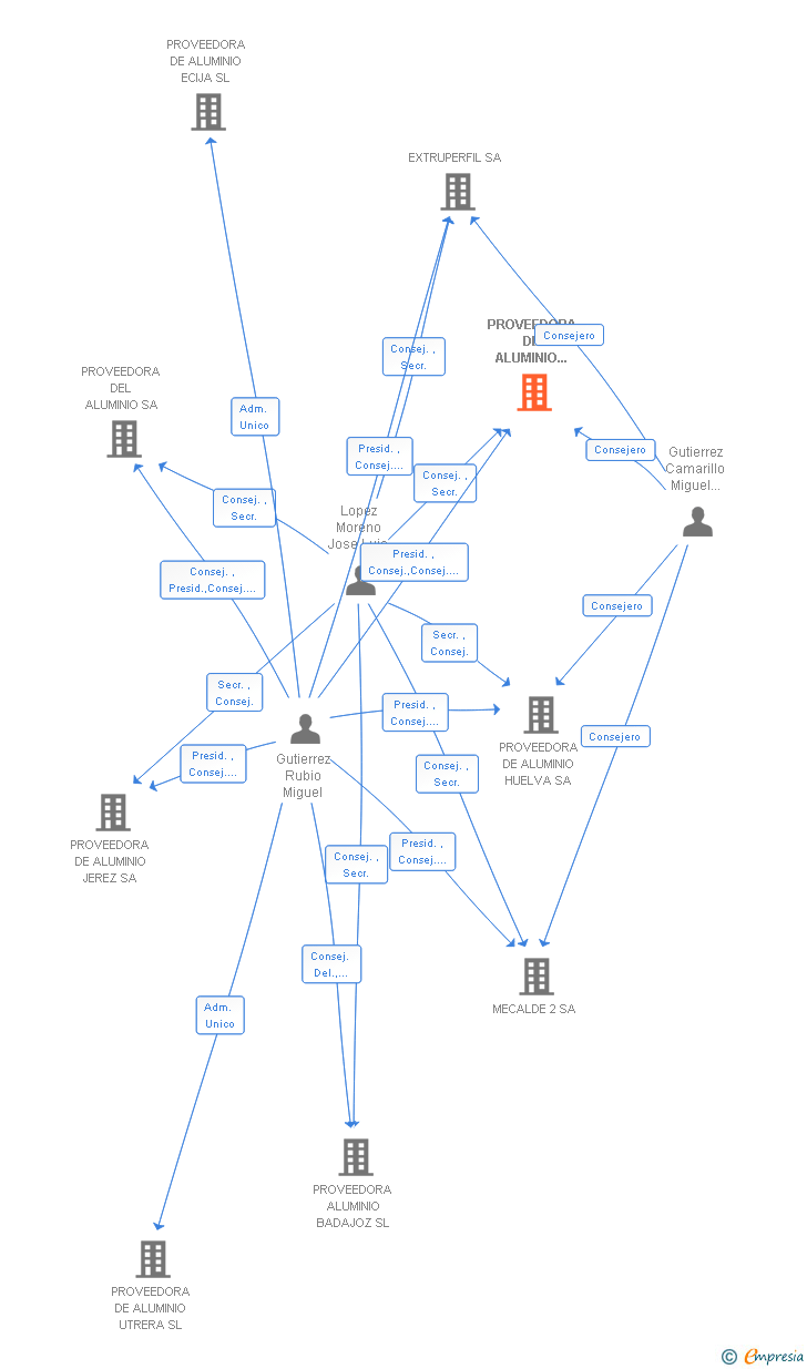
| Gutierrez Rubio Miguel | Adm. Unico | Gutierrez Rubio Miguel Adm. Unico | 02/01/2017 | |
| Lopez Moreno Jose Luis | Consej. | Lopez Moreno Jose Luis Consej. | 13/11/2009 | 02/01/2017 |
| Gutierrez Rubio Miguel | Presid. | Gutierrez Rubio Miguel Presid. | 13/11/2009 | 02/01/2017 |
| Gutierrez Rubio Miguel | Consej. | Gutierrez Rubio Miguel Consej. | 13/11/2009 | 02/01/2017 |
| Gutierrez Rubio Miguel | Consej. Del. | Gutierrez Rubio Miguel Consej. Del. | 13/11/2009 | 02/01/2017 |
| Lopez Moreno Jose Luis | Secr. | Lopez Moreno Jose Luis Secr. | 13/11/2009 | 02/01/2017 |
| Gutierrez Camarillo Miguel Angel | Consej. | Gutierrez Camarillo Miguel Angel Consej. | 13/11/2009 | 02/01/2017 |
| Martin Dominguez Francisco | Consej. | Martin Dominguez Francisco Consej. | 13/11/2009 | |
| Martin Dominguez Francisco | Secr. | Martin Dominguez Francisco Secr. | 13/11/2009 |

Resumen cronológico de actos publicados en las ediciones digitales de Boletines Oficiales (BORME, BOE, BOPI) inscritos por PROVEEDORA DE ALUMINIO CANARIAS SA o en los que participa indirectamente.
La Agencia Estatal de la Administración Tributaria ha dictado baja provisional en el óndice de entidades porqué los débitos tributarios de la entidad con la Hacienda pública del Estado han sido declarados fallidos o no haber presentado la declaración del impuesto de sociedades correspondiente a tres períodos impositivos consecutivos. Se cierra la hoja registral de la sociedad no pudióndose practicar ninguna inscripción.
Publicación en el BORME de los siguientes ceses-dimisiones:
| Presidente | |
| Consejero | |
| Secretario | |
| Consejero Delegado |
Artículo de los estatutos: ARTICULO 7º. A) Modos de organizar la Sociedad: La sociedad será administrada y regida por un Organo de Administración, que podrá estar integrado por un Administrador Unico, dos administradores solidarios, dos administradores mancomunados o un Consejo de Administración.
Publicación en el BORME de los siguientes reelecciones:
| Presidente | |
| Consejero | |
| Consejero Delegado | |
| Secretario |
| 9. Administración y Representacion.-La retribución del Organo de Administración consistirá en una asignación fija que será determinada para cada ejercido por acuerdo de la Junta General, siendo la propia Junta General la que determine la distribución de la remuneración entre sus miembros, sin. |
Publicación en el BORME de los siguientes ceses-dimisiones:
| Presidente | |
| Consejero | |
| Consejero Delegado | |
| Secretario |
Publicación en el BORME de los siguientes nombramientos:
| Presidente | |
| Consejero | |
| Consejero Delegado | |
| Secretario |
| Informe axesor 360º | Informe de Crédito | Perfil Comercial de Empresa | |
| Importe de ventas y número de empleados | ![]() | ![]() | ![]() |
| Información mercantil y comercial | ![]() Completa | ![]() Completa | ![]() Básica |
| Administradores y dirigentes | ![]() | ![]() | ![]() Solo dirigentes |
| Empresas relacionadas (accionistas, participadas,…) | ![]() | ![]() | ![]() |
| Categoría crediticia y probabilidad de incumplimiento de pago | ![]() | ![]() | ![]() |
| Impagos (RAI y Asnef Empresas) e incidencias judiciales | ![]() | ![]() | ![]() |
| Balance y cuenta de pérdidas y ganancias | ![]() Completo | ![]() Extracto | ![]() |
| Ratios y magnitudes económico-financieras | ![]() Completo | ![]() Extracto | ![]() |
| Representación gráfica de empresas relacionadas | ![]() | ![]() | ![]() |
| Comparativa del balance con la media del sector | ![]() | ![]() | ![]() |
| Estado de flujos de efectivo y de cambios en el patrimonio neto | ![]() | ![]() | ![]() |
| Fuentes de financiación y avales | ![]() | ![]() | ![]() |
| Subvenciones, concursos/subastas públicas y marcas | ![]() | ![]() | ![]() |
| Acceder | Acceder | Acceder |
PROVEEDORA DE ALUMINIO CANARIAS SA inscrita en el Registro Mercantil de Santa Cruz de Tenerife. y con domicilio en San Cristóbal de La LagunaSu clasificación nacional de actividades económicas es Comercio al por mayor de metales y minerales metálicos.
La empresa tiene una facturación anual entre 1.000.000 y 2.500.000 euros.
PROVEEDORA DE ALUMINIO CANARIAS SA tiene 1 cargos directivos en activo y 8 cargos directivos históricos.