CL MARTI I JULIA, 6-8, LOCAL 1 (BARCELONA). Ver mapa
La administracion, aprovechamiento, utilizacion de bienes inmuebles, bien sea directamente, mediante arredamiento activo no financiero o de alguna otra forma valida en derecho, etc.
no disponible
-
-
5,00 €
-
Barcelona
-
Administrador único
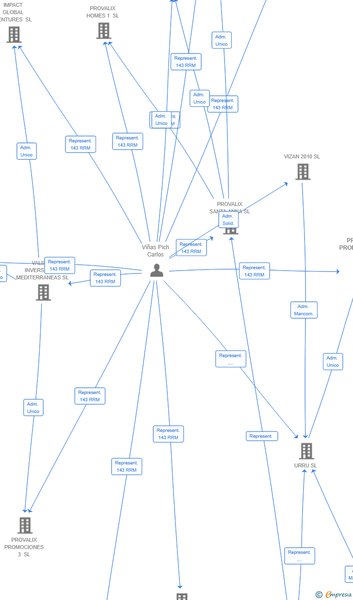
| Entidad | Relación | Entidad/Relación | Desde | Hasta |
|---|---|---|---|---|
| Viñas Pich Carlos | Represent.143 RRM | Viñas Pich Carlos Represent.143 RRM | 31/07/2025 | |
| URRU SL | Adm. Unico | URRU SL Adm. Unico | 31/07/2025 |

Resumen cronológico de actos publicados en las ediciones digitales de Boletines Oficiales (BORME, BOE, BOPI) inscritos por PROVALIX PROMOCIONES 5 SL o en los que participa indirectamente.
Se constituye la empresa con fecha 31 de julio de 2025 mediante escritura pública. La empresa se crea con un capital social inicial de 5,00 Euros e inicia su actividad el alta iae. El domicilio social en el momento de su constitución se establece en CL MARTI I JULIA, 6-8, LOCAL 1 (BARCELONA). La empresa indica que su actividad es LA ADMINISTRACION, APROVECHAMIENTO, UTILIZACION DE BIENES INMUEBLES, BIEN SEA DIRECTAMENTE, MEDIANTE ARREDAMIENTO ACTIVO NO FINANCIERO O DE ALGUNA OTRA FORMA VALIDA EN DERECHO, ETC.
Publicación en el BORME de los siguientes nombramientos:
| Administrador Único | |
| Representante 143 RRM |
PROVALIX PROMOCIONES 5 SL es una empresa inscrita en el Registro Mercantil de Barcelona.
capital social de la empresa es de 5,00 euros.