MOSEN JACINTO VERDAGUER, 4 1 29. TARRAGONA. (TARRAGONA). Ver mapa
LA CONSTRUCCION. COMPRA VENTA DE TERRENOS, SOLARES Y EDIFICACIONES, PROMOCION Y VENTA DE TODO TIPO DE EDIFICACIONES.
CNAE 4110 - Promoción inmobiliaria
B43501113
18/02/1997
29 años
-
0.5M €
Tarragona
Información sobre balances y cuentas de resultados de PROSMI SL depositados en el Registro Mercantil de Tarragona en los últimos ejercicios.
| Ejercicio Disponibilidad | Consultar en Axesor | |||||
| Consultar en Axesor | ||||||

Resumen cronológico de actos publicados en las ediciones digitales de Boletines Oficiales (BORME, BOE, BOPI) inscritos por PROSMI SL o en los que participa indirectamente.
Publicación en el BORME de los siguientes ceses-dimisiones:
| Presidente | |
| Consejero | |
| Consejeros | |
| Consejeros Delegados Mancomunados | |
| Secretario |
| Procedimiento concursal | 567/2008. |
| FIRME | Si, |
| Fecha de resolución | 27/06/2011 |
| Descripcion | Auto de apertura de la fase de liquidación. |
| Juzgado | num. 7 PRIMERA INSTANCIA DE TARRAGONA MERCANTIL. |
| Resoluciones | SE DECLARA LA FINALIZACION DE LA FASE COMUN DEL CONCURSO Y LA APERTURA DE LA FASE DE LIQUIDACION. |
Publicación en el BORME de los siguientes ceses-dimisiones:
| Presidente | |
| Consejero | |
| Consejeros | |
| Consejeros Delegados Mancomunados | |
| Secretario |
Publicación en el BORME de los siguientes nombramientos:
| Presidente | |
| Consejero | |
| Consejeros | |
| Consejeros Delegados Mancomunados | |
| Secretario |
| Procedimiento concursal | 567/2008. |
| Fecha de resolución | 22/12/2008 |
| Descripcion | Nombramiento de administradores. |
| Juzgado | num. 7 PRIMERA INSTANCIA DE TARRAGONA MERCANTIL. |
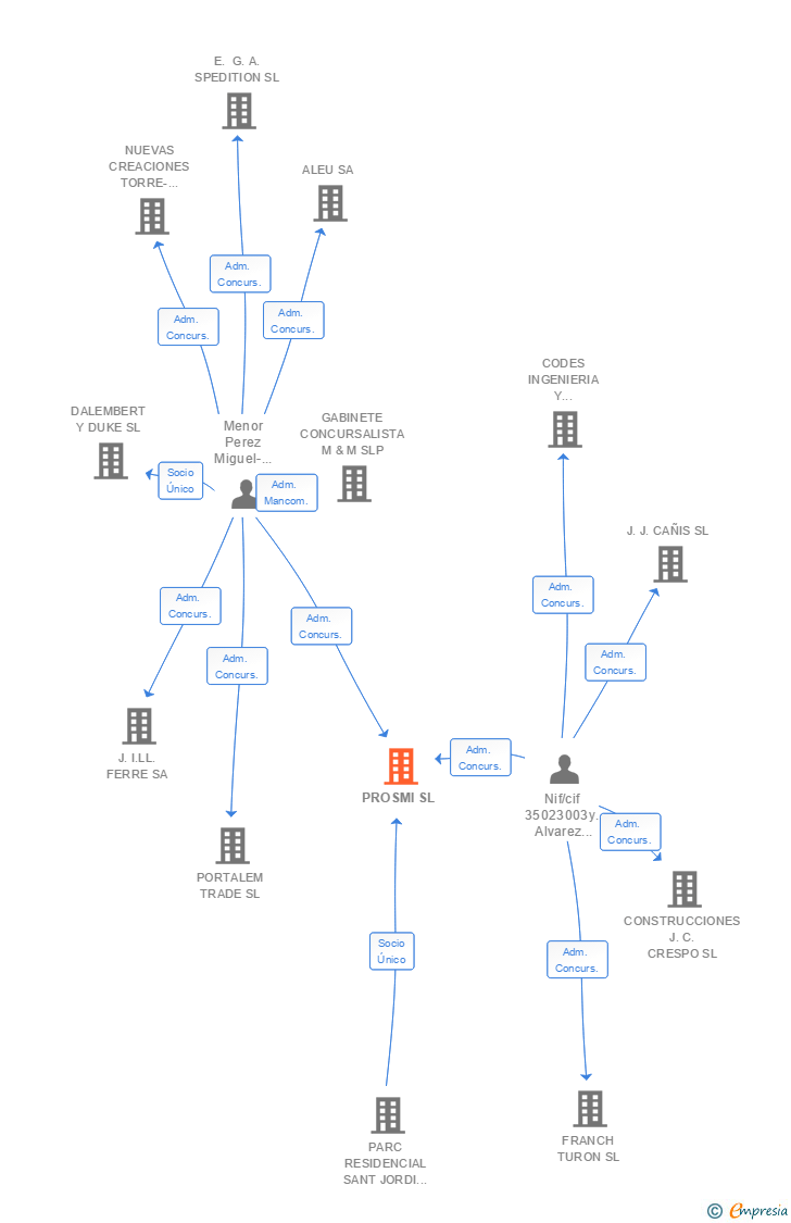
| Adm. Concurs. | Menor Perez Miguel-angel |
| Procedimiento concursal | 567/2008. |
| Fecha de resolución | 29/12/2008 |
| Descripcion | Nombramiento de administradores. |
| Juzgado | num. 7 PRIMERA INSTANCIA DE TARRAGONA MERCANTIL. |
| Adm. Concurs. | Nif/cif XXXXXXX. Alvarez Fernandez Carlos |
| Procedimiento concursal | 567/2008. |
| FIRME | No, |
| Fecha de resolución | 18/12/2008 |
| Descripcion | Auto de declaración de concurso. Voluntario. |
| Juzgado | num. 7 PRIMERA INSTANCIA DE TARRAGONA MERCANTIL. |
| Resoluciones | SE DECLARA EL CONCURSO VOLUNTARIO. |
| Informe axesor 360º | Informe de Crédito | Perfil Comercial de Empresa | |
| Importe de ventas y número de empleados | ![]() | ![]() | ![]() |
| Información mercantil y comercial | ![]() Completa | ![]() Completa | ![]() Básica |
| Administradores y dirigentes | ![]() | ![]() | ![]() Solo dirigentes |
| Empresas relacionadas (accionistas, participadas,…) | ![]() | ![]() | ![]() |
| Categoría crediticia y probabilidad de incumplimiento de pago | ![]() | ![]() | ![]() |
| Impagos (RAI y Asnef Empresas) e incidencias judiciales | ![]() | ![]() | ![]() |
| Balance y cuenta de pérdidas y ganancias | ![]() Completo | ![]() Extracto | ![]() |
| Ratios y magnitudes económico-financieras | ![]() Completo | ![]() Extracto | ![]() |
| Representación gráfica de empresas relacionadas | ![]() | ![]() | ![]() |
| Comparativa del balance con la media del sector | ![]() | ![]() | ![]() |
| Estado de flujos de efectivo y de cambios en el patrimonio neto | ![]() | ![]() | ![]() |
| Fuentes de financiación y avales | ![]() | ![]() | ![]() |
| Subvenciones, concursos/subastas públicas y marcas | ![]() | ![]() | ![]() |
| Acceder | Acceder | Acceder |
PROSMI SL ya disuelta inscrita en el Registro Mercantil de Tarragona. y con domicilio en TarragonaSu clasificación nacional de actividades económicas era Promoción inmobiliaria.
La empresa tenia un rango de facturación anual entre 500.000 y 1.000.000 euros.
PROSMI SL tiene 2 cargos directivos en activo y 13 cargos directivos históricos.