971241354
GREMI DE PASSAMANERS, 24 2 26. 07009 PALMA DE MALLORCA. (ILLES BALEARS). Ver mapa
CNAE 4110 - Promoción inmobiliaria
A07570344
26/02/1992
34 años
-
0.5M €
Illes Balears
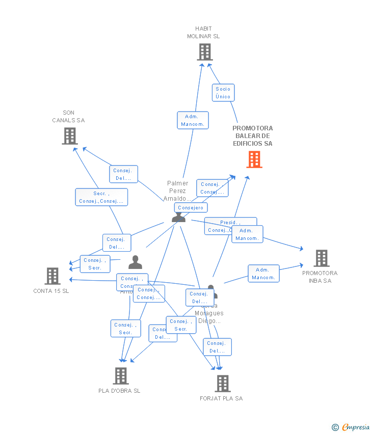
Consejo de administración
Información sobre balances y cuentas de resultados de PROMOTORA BALEAR DE EDIFICIOS SA depositados en el Registro Mercantil de Illes Balears en los últimos ejercicios.
| Ejercicio Disponibilidad | Consultar en Axesor | |||||
| Consultar en Axesor | ||||||
| Entidad | Relación | Entidad/Relación | Desde | Hasta |
|---|---|---|---|---|
| Jorda Moragues Diego Mateo | Presid. | Jorda Moragues Diego Mateo Presid. | 19/09/2014 | |
| Palmer Perez Arnaldo Gabriel | Secr. | Palmer Perez Arnaldo Gabriel Secr. | 19/09/2014 | |
| Jorda Gomila Antonio Maria | Secr. | Jorda Gomila Antonio Maria Secr. | 14/04/2009 | 19/09/2014 |
| Palmer Perez Arnaldo Gabriel | Presid. | Palmer Perez Arnaldo Gabriel Presid. | 14/04/2009 | 19/09/2014 |
| Palmer Perez Arnaldo Gabriel | Consej. | Palmer Perez Arnaldo Gabriel Consej. | 14/04/2009 | |
| Palmer Perez Arnaldo Gabriel | Consej. Del. Mancom. | Palmer Perez Arnaldo Gabriel Consej. Del. Mancom. | 14/04/2009 | |
| Jorda Gomila Antonio Maria | Consej. | Jorda Gomila Antonio Maria Consej. | 14/04/2009 | |
| Jorda Moragues Diego Mateo | Consej. | Jorda Moragues Diego Mateo Consej. | 14/04/2009 | |
| Jorda Moragues Diego Mateo | Consej. Del. Mancom. | Jorda Moragues Diego Mateo Consej. Del. Mancom. | 14/04/2009 | |
| Palmer Garau Jorge | Consej. | Palmer Garau Jorge Consej. | 14/04/2009 | |
| Palmer Garau Jorge | Presid. | Palmer Garau Jorge Presid. | 14/04/2009 |

Resumen cronológico de actos publicados en las ediciones digitales de Boletines Oficiales (BORME, BOE, BOPI) inscritos por PROMOTORA BALEAR DE EDIFICIOS SA o en los que participa indirectamente.
Publicación en el BORME de los siguientes ceses-dimisiones:
| Presidente | |
| Secretario |
Publicación en el BORME de los siguientes nombramientos:
| Presidente | |
| Secretario |
Publicación en el BORME de los siguientes reelecciones:
| Consejeros | |
| Consejeros Delegados Mancomunados |
Publicación en el BORME de los siguientes ceses-dimisiones:
| Presidente | |
| Consejero | |
| Consej. Del. Mancom. | |
| Secretario |
Publicación en el BORME de los siguientes nombramientos:
| Presidente | |
| Consejero | |
| Consej. Del. Mancom. | |
| Secretario |
| Informe axesor 360º | Informe de Crédito | Perfil Comercial de Empresa | |
| Importe de ventas y número de empleados | ![]() | ![]() | ![]() |
| Información mercantil y comercial | ![]() Completa | ![]() Completa | ![]() Básica |
| Administradores y dirigentes | ![]() | ![]() | ![]() Solo dirigentes |
| Empresas relacionadas (accionistas, participadas,…) | ![]() | ![]() | ![]() |
| Categoría crediticia y probabilidad de incumplimiento de pago | ![]() | ![]() | ![]() |
| Impagos (RAI y Asnef Empresas) e incidencias judiciales | ![]() | ![]() | ![]() |
| Balance y cuenta de pérdidas y ganancias | ![]() Completo | ![]() Extracto | ![]() |
| Ratios y magnitudes económico-financieras | ![]() Completo | ![]() Extracto | ![]() |
| Representación gráfica de empresas relacionadas | ![]() | ![]() | ![]() |
| Comparativa del balance con la media del sector | ![]() | ![]() | ![]() |
| Estado de flujos de efectivo y de cambios en el patrimonio neto | ![]() | ![]() | ![]() |
| Fuentes de financiación y avales | ![]() | ![]() | ![]() |
| Subvenciones, concursos/subastas públicas y marcas | ![]() | ![]() | ![]() |
| Acceder | Acceder | Acceder |
PROMOTORA BALEAR DE EDIFICIOS SA inscrita en el Registro Mercantil de Illes Balears. y con domicilio en Palma de MallorcaSu clasificación nacional de actividades económicas es Promoción inmobiliaria.
La empresa tiene una facturación anual inferior a 500.000 euros.
PROMOTORA BALEAR DE EDIFICIOS SA tiene 7 cargos directivos en activo y 4 cargos directivos históricos.