CNAE 4121 - Construcción de edificios residenciales
A82729849
04/08/2000
26 años
-
0.5M €
Madrid
Administrador único
Información sobre balances y cuentas de resultados de PROMORCO SA depositados en el Registro Mercantil de Madrid en los últimos ejercicios.
| Ejercicio Disponibilidad | Consultar en Axesor | |||||
| Consultar en Axesor | ||||||
| Entidad | Relación | Entidad/Relación | Desde | Hasta |
|---|---|---|---|---|
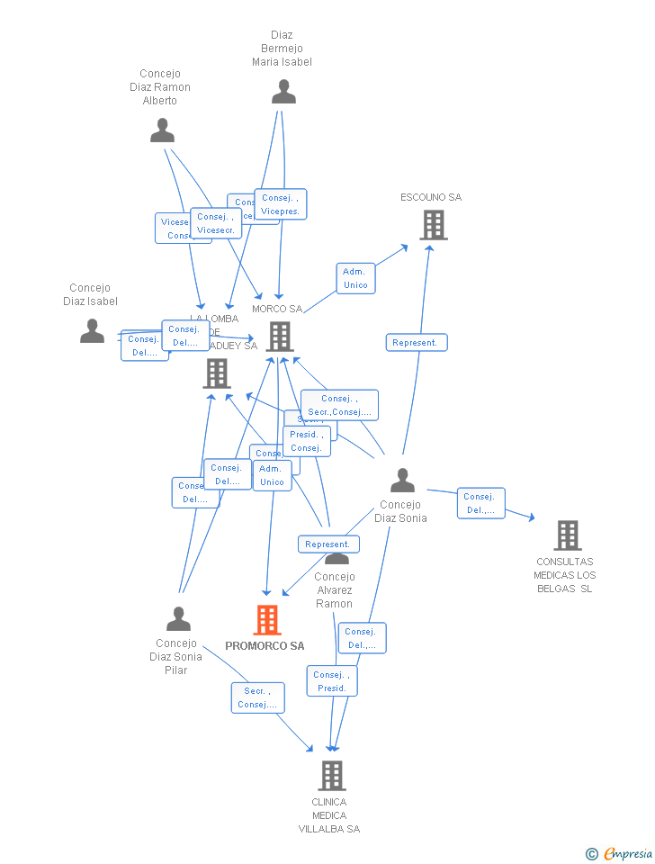
| MORCO SA | Adm. Unico | MORCO SA Adm. Unico | 23/09/2009 | 21/12/2015 |
| Concejo Diaz Sonia Pilar | Represent. | Concejo Diaz Sonia Pilar Represent. | 21/12/2015 | |
| Blasco Miota Fidel | Represent. | Blasco Miota Fidel Represent. | 05/03/2015 | |
| Asesores Legales Y Expertos Concursales Sl | Adm. Concurs. | Asesores Legales Y Expertos Concursales Sl Adm. Concurs. | 05/03/2015 | |
| Concejo Alvarez Ramon | Adm. Unico | Concejo Alvarez Ramon Adm. Unico | 08/01/2014 | |
| Concejo Diaz Isabel | Apod. | Concejo Diaz Isabel Apod. | 21/01/2010 | |
| Concejo Diaz Sonia | Represent. | Concejo Diaz Sonia Represent. | 23/09/2009 |

Resumen cronológico de actos publicados en las ediciones digitales de Boletines Oficiales (BORME, BOE, BOPI) inscritos por PROMORCO SA o en los que participa indirectamente.
Publicación en el BORME de los siguientes ceses-dimisiones:
| Administrador Único | |
| Representante |
| Procedimiento concursal | 805/2014 |
| FIRME | No, |
| Fecha de resolución | 23/11/2015 |
| Descripcion | Auto de apertura de la fase de liquidación |
| Juzgado | num. 1 JUZGADO DE LO MERCANTIL DE MADRID |
| Resoluciones | Quedan en suspenso las facultades de administración y disposición del concursado sobre su patrimonio con todos los efectos establecidos en el Título III de la LC, operando el régimen de sustitución en tales facultades patrimoniales por la administración concursal |
| Procedimiento concursal | 805/2014 |
| FIRME | Si, |
| Fecha de resolución | 23/11/2015 |
| Descripcion | Auto de declaración de concurso. Voluntario |
| Juzgado | num. 1 JUZGADO DE LO MERCANTIL DE MADRID |
| Procedimiento concursal | 805/2014 |
| FIRME | No, |
| Fecha de resolución | 11/02/2015 |
| Descripcion | Auto de declaración de concurso. Voluntario |
| Juzgado | num. 1 JUZGADO DE LO MERCANTIL DE MADRID |
| Resoluciones | DECLARACION DE CONCURSO |
| Procedimiento concursal | 805/2014 |
| Fecha de resolución | 23/02/2015 |
| Descripcion | Nombramiento de administradores |
| Juzgado | num. 1 JUZGADO DE LO MERCANTIL DE MADRID |
| Adm. Concurs. | Asesores Legales Y Expertos Concursales Sl |
| Procedimiento concursal | 805/2014 |
| FIRME | No, |
| Fecha de resolución | 11/02/2015 |
| Descripcion | Auto de formación de la sección de calificación |
| Juzgado | num. 1 JUZGADO DE LO MERCANTIL DE MADRID |
| Resoluciones | Formación de las secciones primera, segunda, tercera y cuarta del concurso |
Edicto
Doña Cristina Pousa Blasco, Secretaria del Juzgado de lo Mercantil núm. 1 de Madrid, en cumplimiento de lo dispuesto en el artículo 23 de la Ley Concursal (LC),
Anuncia
1.º-Que en el procedimiento número 805/... Ver más
| Empresa |
|
Publicación en el BORME de los siguientes nombramientos:
| Administrador Único | |
| Representante |
| Informe axesor 360º | Informe de Crédito | Perfil Comercial de Empresa | |
| Importe de ventas y número de empleados | ![]() | ![]() | ![]() |
| Información mercantil y comercial | ![]() Completa | ![]() Completa | ![]() Básica |
| Administradores y dirigentes | ![]() | ![]() | ![]() Solo dirigentes |
| Empresas relacionadas (accionistas, participadas,…) | ![]() | ![]() | ![]() |
| Categoría crediticia y probabilidad de incumplimiento de pago | ![]() | ![]() | ![]() |
| Impagos (RAI y Asnef Empresas) e incidencias judiciales | ![]() | ![]() | ![]() |
| Balance y cuenta de pérdidas y ganancias | ![]() Completo | ![]() Extracto | ![]() |
| Ratios y magnitudes económico-financieras | ![]() Completo | ![]() Extracto | ![]() |
| Representación gráfica de empresas relacionadas | ![]() | ![]() | ![]() |
| Comparativa del balance con la media del sector | ![]() | ![]() | ![]() |
| Estado de flujos de efectivo y de cambios en el patrimonio neto | ![]() | ![]() | ![]() |
| Fuentes de financiación y avales | ![]() | ![]() | ![]() |
| Subvenciones, concursos/subastas públicas y marcas | ![]() | ![]() | ![]() |
| Acceder | Acceder | Acceder |
PROMORCO SA ya disuelta inscrita en el Registro Mercantil de Madrid. y con domicilio en MadridSu clasificación nacional de actividades económicas era Construcción de edificios residenciales.
La empresa tenia un rango de facturación anual entre 500.000 y 1.000.000 euros.
PROMORCO SA tiene 4 cargos directivos en activo y 2 cargos directivos históricos.