C/ DOCTRO CASAS 20 - 1º, ZITY CENTRO DE NEGOCIOS (ZARAGOZA). Ver mapa
CNAE 4110 - Promoción inmobiliaria
B99109654
31/05/2006
20 años
600.000,00 €
0.5M €
Zaragoza
Administradores solidarios
Información sobre balances y cuentas de resultados de PROMOINVER 2006 SL depositados en el Registro Mercantil de Zaragoza en los últimos ejercicios.
| Ejercicio Disponibilidad | 2019 3 horas | 2020 Inmediata | 2021 Inmediata | Consultar en Axesor | ||
| Consultar en Axesor | ||||||
| Entidad | Relación | Entidad/Relación | Desde | Hasta |
|---|---|---|---|---|
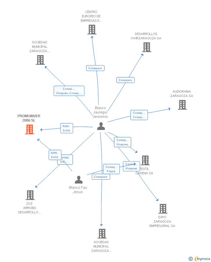
| Blasco Fau Jesus | Adm. Solid. | Blasco Fau Jesus Adm. Solid. | 25/01/2010 | |
| Blasco Jauregui Jeronimo | Adm. Solid. | Blasco Jauregui Jeronimo Adm. Solid. | 25/01/2010 | |
| Blasco Jauregui Jeronimo | Consej. | Blasco Jauregui Jeronimo Consej. | 25/01/2010 | |
| Blasco Jauregui Jeronimo | Presid. | Blasco Jauregui Jeronimo Presid. | 25/01/2010 | |
| Blasco Fau Jesus | Consej. | Blasco Fau Jesus Consej. | 25/01/2010 | |
| Blasco Fau Jesus | Vicepres. | Blasco Fau Jesus Vicepres. | 25/01/2010 | |
| Blasco Fau Lourdes | Consej. | Blasco Fau Lourdes Consej. | 25/01/2010 | |
| Blasco Jauregui Maria Carmen | Consej. | Blasco Jauregui Maria Carmen Consej. | 25/01/2010 | |
| Blasco Fau Maria Helena | Consej. | Blasco Fau Maria Helena Consej. | 25/01/2010 | |
| Blasco Jauregui Gracian | Consej. | Blasco Jauregui Gracian Consej. | 25/01/2010 | |
| Blasco Fau Lourdes | Secr. | Blasco Fau Lourdes Secr. | 25/01/2010 | |
| Gueto Fernandez Juan | Consej. | Gueto Fernandez Juan Consej. | 01/09/2009 |

Resumen cronológico de actos publicados en las ediciones digitales de Boletines Oficiales (BORME, BOE, BOPI) inscritos por PROMOINVER 2006 SL o en los que participa indirectamente.
El capital social de la empresa se reduce en un 20.00 % (reducción de 150.000 €). De esta forma, tras la reducción de capital, la sociedad pasa de tener 750.000€ de capital social a 600.000€. Esta reducción de capital fue inscrita en el Registro Mercantil con fecha 25 de junio de 2020.
| Capital social anterior: | 750.000 € |
| Reducción de capital: | 150.000 € |
| Capital social resultante: | 600.000 € |
| % reducción: | 20.00 % |
Con fecha 4 de enero de 2019, mediante la correspondiente escritura ha quedado incrito en el Registro Mercantil la reducción de 2.250.000 € del capital social de la empresa. Esta reducción representa un 75.00 % de reducción del capital, quedando un capital social resultante de 750.000€.
| Capital social anterior: | 3.000.000 € |
| Reducción de capital: | 2.250.000 € |
| Capital social resultante: | 750.000 € |
| % reducción: | 75.00 % |
Traslado del domicilio social de la empresa situado en CASTELLON, s/n KM 3 PLGNO SAN CARLOS NAVE 18. 50013 ZARAGOZA. (ZARAGOZA) siendo el nuevo domicilio situado en C/ DOCTRO CASAS 20 - 1º, ZITY CENTRO DE NEGOCIOS (ZARAGOZA).
Publicación en el BORME de los siguientes ceses-dimisiones:
| Presidente | |
| Vicepresidente | |
| Consejero | |
| Secretario |
Publicación en el BORME de los siguientes nombramientos:
| Administrador Solidario |
| Informe axesor 360º | Informe de Crédito | Perfil Comercial de Empresa | |
| Importe de ventas y número de empleados | ![]() | ![]() | ![]() |
| Información mercantil y comercial | ![]() Completa | ![]() Completa | ![]() Básica |
| Administradores y dirigentes | ![]() | ![]() | ![]() Solo dirigentes |
| Empresas relacionadas (accionistas, participadas,…) | ![]() | ![]() | ![]() |
| Categoría crediticia y probabilidad de incumplimiento de pago | ![]() | ![]() | ![]() |
| Impagos (RAI y Asnef Empresas) e incidencias judiciales | ![]() | ![]() | ![]() |
| Balance y cuenta de pérdidas y ganancias | ![]() Completo | ![]() Extracto | ![]() |
| Ratios y magnitudes económico-financieras | ![]() Completo | ![]() Extracto | ![]() |
| Representación gráfica de empresas relacionadas | ![]() | ![]() | ![]() |
| Comparativa del balance con la media del sector | ![]() | ![]() | ![]() |
| Estado de flujos de efectivo y de cambios en el patrimonio neto | ![]() | ![]() | ![]() |
| Fuentes de financiación y avales | ![]() | ![]() | ![]() |
| Subvenciones, concursos/subastas públicas y marcas | ![]() | ![]() | ![]() |
| Acceder | Acceder | Acceder |
PROMOINVER 2006 SL inscrita en el Registro Mercantil de Zaragoza. y con domicilio en ZaragozaSu clasificación nacional de actividades económicas es Promoción inmobiliaria.
capital social de la empresa es de 600.000,00 euros y tiene una facturación anual inferior a 500.000 euros.
PROMOINVER 2006 SL tiene 2 cargos directivos en activo y 10 cargos directivos históricos.