AVDA NARCISO MONTURIOL 10 - CP11630 (ARCOS DE LA FRONTERA). Ver mapa
Promoción inmobiliaria.
B11974730
01/01/2020
6 años
393.250,00 €
-
Cádiz
-
Administradores mancomunados
Información sobre balances y cuentas de resultados de PROMOCIONES JACARARCOS SL depositados en el Registro Mercantil de Cádiz en los últimos ejercicios.
| Ejercicio Disponibilidad | 2019 3 horas | 2020 3 horas | 2021 3 horas | 2022 3 horas | Consultar en Axesor | |
| Consultar en Axesor | ||||||
| Entidad | Relación | Entidad/Relación | Desde | Hasta |
|---|---|---|---|---|
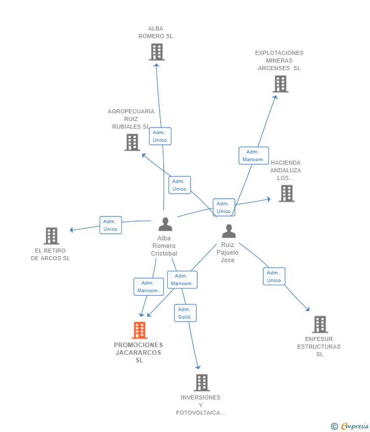
| Ruiz Pajuelo Jose | Adm. Mancom. | Ruiz Pajuelo Jose Adm. Mancom. | 02/12/2019 | |
| Alba Romero Cristobal | Adm. Mancom. | Alba Romero Cristobal Adm. Mancom. | 02/12/2019 |

Resumen cronológico de actos publicados en las ediciones digitales de Boletines Oficiales (BORME, BOE, BOPI) inscritos por PROMOCIONES JACARARCOS SL o en los que participa indirectamente.
Con fecha 10 de agosto de 2020, mediante la correspondiente escritura ha quedado incrito en el Registro Mercantil la ampliación de 360.750 € del capital social de la empresa. Esta ampliación representa un 1110.00 % de incremento del capital, quedando un capital social resultante de 393.250€.
| Capital social anterior: | 32.500 € |
| Aumento de capital: | 360.750 € |
| Capital social resultante: | 393.250 € |
| % incremento: | 1110.00 % |
Se constituye la empresa con fecha 2 de diciembre de 2019 mediante escritura pública. La empresa se crea con un capital social inicial de 32.500,00 Euros e inicia su actividad el 1 de enero de 2020. El domicilio social en el momento de su constitución se establece en AVDA NARCISO MONTURIOL 10 - CP11630 (ARCOS DE LA FRONTERA). La empresa indica que su actividad es Promoción inmobiliaria.
Publicación en el BORME de los siguientes nombramientos:
| Administradores Mancomunados |
| Informe de Crédito | Informe Mercantil, Incidencias y Vinculaciones | Perfil Comercial de Empresa | |
| Capital social actual y evolución | ![]() | ![]() | ![]() |
| Información mercantil y comercial | ![]() | ![]() | ![]() Básica |
| Administradores y dirigentes | ![]() | ![]() Solo administradores | ![]() Solo dirigentes |
| Empresas relacionadas (accionistas, participadas,…) | ![]() | ![]() | ![]() |
| Incidencias judiciales y procedimientos concursales | ![]() | ![]() | ![]() |
| Impagos en el fichero RAI | ![]() | ![]() | ![]() |
| Impagos en el fichero Asnef Empresas | ![]() | ![]() | ![]() |
| Categoría crediticia y probabilidad de incumplimiento de pago | ![]() | ![]() | ![]() |
| Extracto del balance y cuenta de pérdidas y ganancias | ![]() | ![]() | ![]() |
| Ratios y magnitudes económico-financieras | ![]() | ![]() | ![]() |
| Acceder | Acceder | Acceder |
PROMOCIONES JACARARCOS SL inscrita en el Registro Mercantil de Cádiz. y con domicilio en Arcos de la Frontera
capital social de la empresa es de 393.250,00 euros.