LA ADQUISICION, ENAJENACION, PROMOCION, CONSTRUCCION, ARRENDAMIENTO NO FINANCIERO, ADMINISTRACION Y EXPLOTACION DE TODA CLASE DE INMUEBLES.
CNAE 4110 - Promoción inmobiliaria
B83007864
22/05/2001
14 años
(Extinguida el 09/03/2015)
-
0.5M €
Barcelona
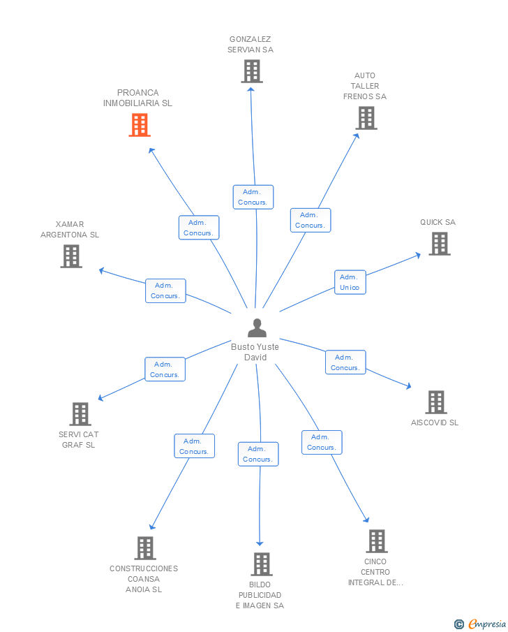
Administrador único
Información sobre balances y cuentas de resultados de PROANCA INMOBILIARIA SL depositados en el Registro Mercantil de Barcelona en los últimos ejercicios.
| Ejercicio Disponibilidad | Consultar en Axesor | |||||
| Consultar en Axesor | ||||||

Resumen cronológico de actos publicados en las ediciones digitales de Boletines Oficiales (BORME, BOE, BOPI) inscritos por PROANCA INMOBILIARIA SL o en los que participa indirectamente.
Edicto dando publicidad al archivo de concurso:
Doña María Aránzazu Alameda López, Secretaria Judicial del Juzgado Mercantil nº 3 de Barcelona,
Hago saber: Que en dicho Juzgado se tramita el proceso concursal 388/2012, en el que se ha di... Ver más
| Empresa |
|
JUZGADO MERCANTIL 3 DE BARCELONA, PROCEDIMIENTO CONCURSO VOLUNTARIO 388/2012, AUTO FIRME DE FECHA 10/02/2015, CONCLUSION DEL CONCURSO.
JUZGADO MERCANTIL 3 DE BARCELONA, PROCEDIMIENTO CONCURSO VOLUNTARIO 388/2012, AUTO FIRME DE FECHA 21/05/2013, APERTURA DE LA FASE DE LIQUIDACION.
JUZGADO MERCANTIL 3 DE BARCELONA, PROCEDIMIENTO CONCURSO VOLUNTARIO 388/2012, AUTO FIRME DE FECHA 16/05/2012, DECLARACION DE CONCURSO VOLUNTARIO DE LA SOCIEDAD.
Edicto
Doña Natalina Ramos Lain, Secretaria Judicial del Juzgado de los Mercantil n.º 3 de Barcelona,
Hago saber: Que en dicho Juzgado se tramita el proceso concursal 388/12, en el que se ha dictado auto declarando en estado de concurso ... Ver más
| Empresa |
|
En el BORME no.1/2009 y con referencia 1018 SE OMITIO EL CESE DE LOS APODERADOS D.JOSEP MARIA CARULLA CAPDEVILA, D.JOAN MARIA CARULLA CAPDEVILA Y D.JOSEP MARIA CARULLA MUR, CONFERIDOS EN LA INS.4 AL ESTAR DICHOS PODERES SUJETOS A SU CARGO EN EL CONSEJO DE ADMINISTRACION.
Publicación en el BORME de los siguientes revocaciones:
| Administradores Solidarios |
Publicación en el BORME de los siguientes revocaciones:
| Presidente | |
| Vicepresidente | |
| Consejero | |
| Consejero Delegado | |
| Consejeros | |
| Secretario No Consejero |
Publicación en el BORME de los siguientes nombramientos:
| Administradores Solidarios |
| Informe axesor 360º | Informe de Crédito | Perfil Comercial de Empresa | |
| Importe de ventas y número de empleados | ![]() | ![]() | ![]() |
| Información mercantil y comercial | ![]() Completa | ![]() Completa | ![]() Básica |
| Administradores y dirigentes | ![]() | ![]() | ![]() Solo dirigentes |
| Empresas relacionadas (accionistas, participadas,…) | ![]() | ![]() | ![]() |
| Categoría crediticia y probabilidad de incumplimiento de pago | ![]() | ![]() | ![]() |
| Impagos (RAI y Asnef Empresas) e incidencias judiciales | ![]() | ![]() | ![]() |
| Balance y cuenta de pérdidas y ganancias | ![]() Completo | ![]() Extracto | ![]() |
| Ratios y magnitudes económico-financieras | ![]() Completo | ![]() Extracto | ![]() |
| Representación gráfica de empresas relacionadas | ![]() | ![]() | ![]() |
| Comparativa del balance con la media del sector | ![]() | ![]() | ![]() |
| Estado de flujos de efectivo y de cambios en el patrimonio neto | ![]() | ![]() | ![]() |
| Fuentes de financiación y avales | ![]() | ![]() | ![]() |
| Subvenciones, concursos/subastas públicas y marcas | ![]() | ![]() | ![]() |
| Acceder | Acceder | Acceder |
PROANCA INMOBILIARIA SL fué una empresa constituida el 22/05/2001 y extinguida el 09/03/2015 inscrita en el Registro Mercantil de Barcelona. y con domicilio en BarcelonaSu clasificación nacional de actividades económicas era Promoción inmobiliaria.
La empresa tenia un rango de facturación anual inferior a 500.000 euros.
PROANCA INMOBILIARIA SL tiene 0 cargos directivos en activo y 18 cargos directivos históricos.