AVDA ALCALDE SANCHEZ PRADOS, 5 5º I 51001 (CEUTA). Ver mapa
La compra y venta de toda clase de de activos mobiliarios a particulares o entidades, así como la participación en otras sociedades por cuenta propia, con excepción de la intermediación y dejando siempre fuera las actividades sujetas a legislación especial. Cnae actividad principal: 6619.
no disponible
09/03/2021
5 años
54.000,00 €
-
Ceuta
-
Consejo de administración
Información sobre balances y cuentas de resultados de PRIMETIME GLOBAL SL depositados en el Registro Mercantil de Ceuta en los últimos ejercicios.
| Ejercicio Disponibilidad | 2019 3 horas | 2020 3 horas | 2021 3 horas | 2022 3 horas | Consultar en Axesor | |
| Consultar en Axesor | ||||||
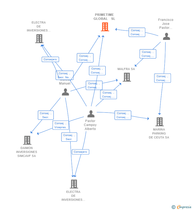
| Entidad | Relación | Entidad/Relación | Desde | Hasta |
|---|---|---|---|---|
| Francisco Jose Pastor Campoy | Presid. | Francisco Jose Pastor Campoy Presid. | 25/03/2021 | |
| Francisco Jose Pastor Campoy | Consej. | Francisco Jose Pastor Campoy Consej. | 25/03/2021 | |
| Pastor Mateo Manuel | Secr. | Pastor Mateo Manuel Secr. | 25/03/2021 | |
| Pastor Mateo Manuel | Consej. | Pastor Mateo Manuel Consej. | 25/03/2021 | |
| Pastor Campoy Alberto | Consej. Del. Solid. | Pastor Campoy Alberto Consej. Del. Solid. | 25/03/2021 | |
| Pastor Campoy Alberto | Consej. | Pastor Campoy Alberto Consej. | 25/03/2021 | |
| Francisco Jose Pastor Campoy | Consej. Del. Solid. | Francisco Jose Pastor Campoy Consej. Del. Solid. | 25/03/2021 | |
| Pastor Mateo Manuel | Consej. Del. Solid. | Pastor Mateo Manuel Consej. Del. Solid. | 25/03/2021 |

Resumen cronológico de actos publicados en las ediciones digitales de Boletines Oficiales (BORME, BOE, BOPI) inscritos por PRIMETIME GLOBAL SL o en los que participa indirectamente.
Con fecha 2021-03-25+01:00, la sociedad CASA PASTOR SA ha sido escindida resultando como beneficiarias de la escisión de las sociedades MALFRA SA, , PRIMETIME GLOBAL SL y CASA PASTOR SA
Se constituye la empresa con fecha 25 de marzo de 2021 mediante escritura pública. La empresa se crea con un capital social inicial de 54.000,00 Euros e inicia su actividad el 9 de marzo de 2021. El domicilio social en el momento de su constitución se establece en AVDA ALCALDE SANCHEZ PRADOS, 5 5º I 51001 (CEUTA). La empresa indica que su actividad es la compra y venta de toda clase de de activos mobiliarios a particulares o entidades, así como la participación en otras sociedades por cuenta propia, con excepción de la intermediación y dejando siempre fuera las actividades sujetas a legislación especial. CNAE actividad principal: 6619.
Publicación en el BORME de los siguientes nombramientos:
| Presidente | |
| Consejero | |
| Secretario | |
| Consejero Delegado Solidario | |
| Consejeros Delegados Solidarios |
De conformidad con lo dispuesto en el artículo 43.1 de la Ley 3/2009, de 3 de abril, sobre Modificaciones Estructurales de las Sociedades Mercantiles (LME), por remisión del artículo 73.1 de la misma norma, se hace público la aprobación del acuerdo de escisión total de CASA PASTOR, S.A., adoptado en Junta General extraordinaria y universal celebrada el día 23 de enero de 2021, por unanimidad, de los accionistas de CASA PASTOR, S.A. (sociedad escindida), y de MALFRA S.A. (una de las sociedades beneficiarias de la escisión), con la consiguiente disolución sin liquidación de CASA PASTOR, S.A., adquiriendo las sociedades beneficiarias por sucesión universal la totalidad de los bienes, derechos y obligaciones integrantes de la parte del patrimonio escindido que respectivamente se les ha atribuido. Son sociedades beneficiarias de la escisión la sociedad preexistente MALFRA, S.A., y dos sociedades que se constituirán simultáneamente a consecuencia de la escisión total denominadas "PRIMETIME GLOBAL, S.L." y " CASA PASTOR, S.L.". No existen en la sociedad escindida ni en las participantes obligacionistas ni ninguna clase de acciones especiales o privilegiadas, ni persona que tenga derechos especiales distintos de las acciones o participaciones, ni se contempla el otorgamiento de ventajas de cualquier clase a favor de los Administradores de las sociedades intervinientes en la Fusión.
Asimismo, se hace constar expresamente el derecho que asiste a los socios y acreedores de las respectivas sociedades, así como a los representantes de los trabajadores, a obtener el texto íntegro de los acuerdos adoptados, del Proyecto de Escisión total, del informe de los administradores y del Balance de escisión. Los acreedores de cada una de las sociedades podrán oponerse a la escisión total en el plazo de un mes, a contar desde la publicación del último anuncio del acuerdo de fusión de acuerdo con el artículo 44 LME.
Ceuta, 23 de enero de 2021.- El Secretario del Consejo de Administración, Manuel Pastor Mateo.
| Escindida | |
| Beneficiaria |
|
| Informe de Crédito | Informe Mercantil, Incidencias y Vinculaciones | Perfil Comercial de Empresa | |
| Capital social actual y evolución | ![]() | ![]() | ![]() |
| Información mercantil y comercial | ![]() | ![]() | ![]() Básica |
| Administradores y dirigentes | ![]() | ![]() Solo administradores | ![]() Solo dirigentes |
| Empresas relacionadas (accionistas, participadas,…) | ![]() | ![]() | ![]() |
| Incidencias judiciales y procedimientos concursales | ![]() | ![]() | ![]() |
| Impagos en el fichero RAI | ![]() | ![]() | ![]() |
| Impagos en el fichero Asnef Empresas | ![]() | ![]() | ![]() |
| Categoría crediticia y probabilidad de incumplimiento de pago | ![]() | ![]() | ![]() |
| Extracto del balance y cuenta de pérdidas y ganancias | ![]() | ![]() | ![]() |
| Ratios y magnitudes económico-financieras | ![]() | ![]() | ![]() |
| Acceder | Acceder | Acceder |
PRIMETIME GLOBAL SL inscrita en el Registro Mercantil de Ceuta.
capital social de la empresa es de 54.000,00 euros.