AVDA VALDELAPARRA 49 (ALCOBENDAS). Ver mapa
Restaurantes y puestos de comidas.
no disponible
07/04/2022
4 años
3.000,00 €
-
Madrid
-
Administrador único
Información sobre balances y cuentas de resultados de PRIMAVERA EN PARIS SL depositados en el Registro Mercantil de Madrid en los últimos ejercicios.
| Ejercicio Disponibilidad | 2019 3 horas | 2020 3 horas | 2021 3 horas | 2022 3 horas | Consultar en Axesor | |
| Consultar en Axesor | ||||||
| Entidad | Relación | Entidad/Relación | Desde | Hasta |
|---|---|---|---|---|
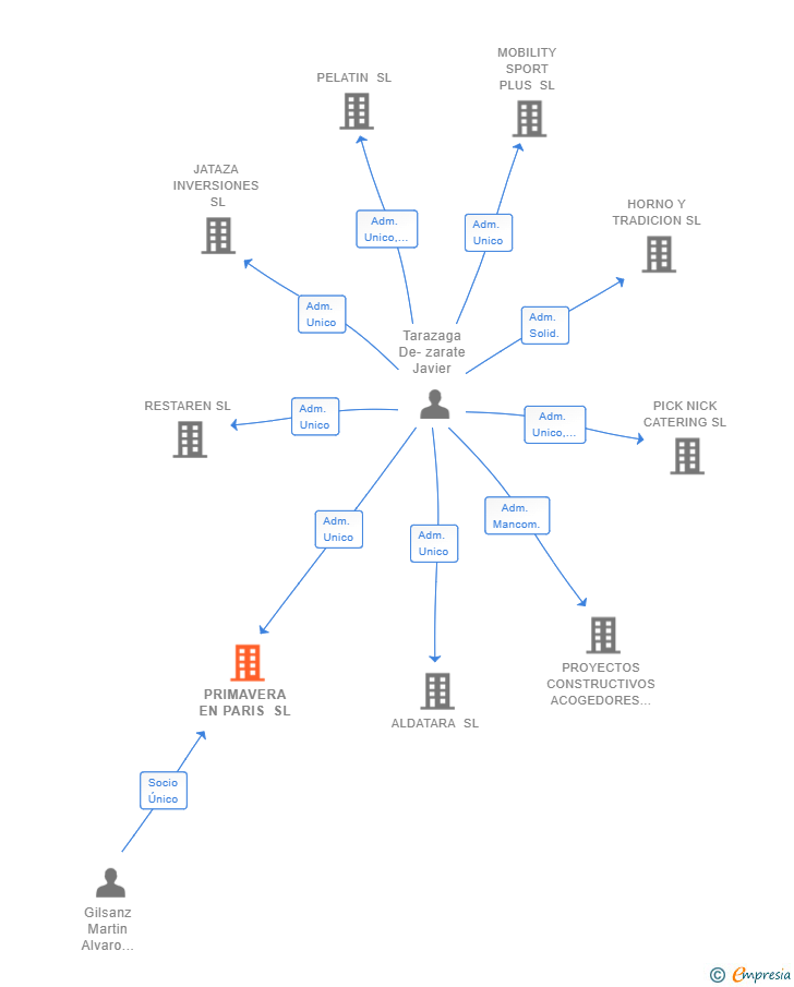
| Tarazaga De-zarate Javier | Adm. Unico | Tarazaga De-zarate Javier Adm. Unico | 28/03/2023 | |
| Gilsanz Martin Alvaro Pablo | Adm. Unico | Gilsanz Martin Alvaro Pablo Adm. Unico | 08/04/2022 | 28/03/2023 |
| Gilsanz Martin Alvaro Pablo | Socio Único | Gilsanz Martin Alvaro Pablo Socio Único | 08/04/2022 |

Resumen cronológico de actos publicados en las ediciones digitales de Boletines Oficiales (BORME, BOE, BOPI) inscritos por PRIMAVERA EN PARIS SL o en los que participa indirectamente.
Se constituye la empresa con fecha 8 de abril de 2022 mediante escritura pública. La empresa se crea con un capital social inicial de 3.000,00 Euros e inicia su actividad el 7 de abril de 2022. El domicilio social en el momento de su constitución se establece en AVDA VALDELAPARRA 49 (ALCOBENDAS). La empresa indica que su actividad es Restaurantes y puestos de comidas.
| Informe de Crédito | Informe Mercantil, Incidencias y Vinculaciones | Perfil Comercial de Empresa | |
| Capital social actual y evolución | ![]() | ![]() | ![]() |
| Información mercantil y comercial | ![]() | ![]() | ![]() Básica |
| Administradores y dirigentes | ![]() | ![]() Solo administradores | ![]() Solo dirigentes |
| Empresas relacionadas (accionistas, participadas,…) | ![]() | ![]() | ![]() |
| Incidencias judiciales y procedimientos concursales | ![]() | ![]() | ![]() |
| Impagos en el fichero RAI | ![]() | ![]() | ![]() |
| Impagos en el fichero Asnef Empresas | ![]() | ![]() | ![]() |
| Categoría crediticia y probabilidad de incumplimiento de pago | ![]() | ![]() | ![]() |
| Extracto del balance y cuenta de pérdidas y ganancias | ![]() | ![]() | ![]() |
| Ratios y magnitudes económico-financieras | ![]() | ![]() | ![]() |
| Acceder | Acceder | Acceder |
PRIMAVERA EN PARIS SL inscrita en el Registro Mercantil de Madrid.
capital social de la empresa es de 3.000,00 euros.