C/ VELAZQUEZ Nº10, 2ª PLANTA (MADRID). Ver mapa
La conservacion, mantenimiento y reparacion de mobiliario y servicios urbanos...
no disponible
24/03/2025
11 meses
3.000,00 €
-
Madrid
-
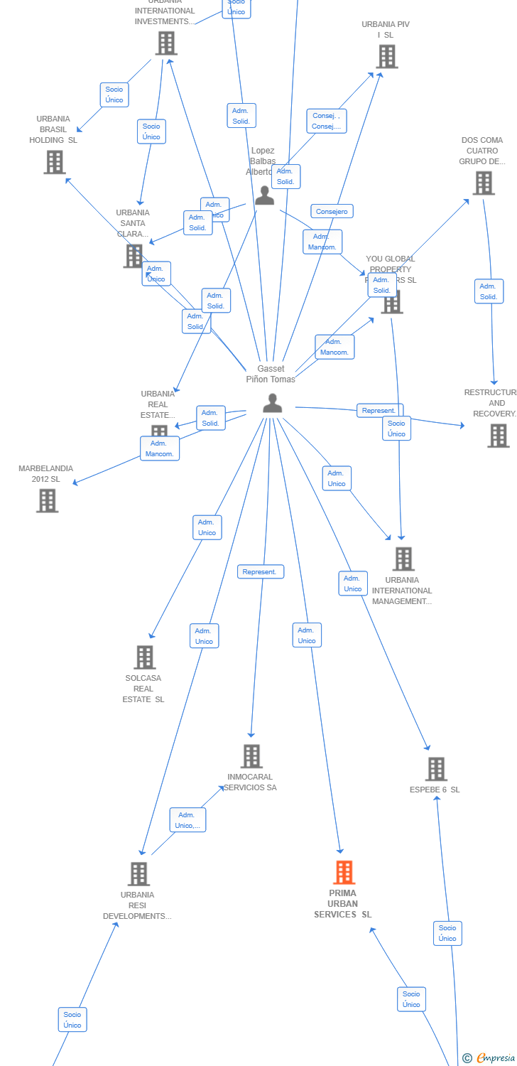
Administrador único
| Entidad | Relación | Entidad/Relación | Desde | Hasta |
|---|---|---|---|---|
| URBANIA ALPHA SL | Socio Único | URBANIA ALPHA SL Socio Único | 09/04/2025 | |
| Gasset Piñon Tomas | Adm. Unico | Gasset Piñon Tomas Adm. Unico | 09/04/2025 |

Resumen cronológico de actos publicados en las ediciones digitales de Boletines Oficiales (BORME, BOE, BOPI) inscritos por PRIMA URBAN SERVICES SL o en los que participa indirectamente.
Se constituye la empresa con fecha 9 de abril de 2025 mediante escritura pública. La empresa se crea con un capital social inicial de 3.000,00 Euros e inicia su actividad el 24 de marzo de 2025. El domicilio social en el momento de su constitución se establece en C/ VELAZQUEZ Nº10, 2ª PLANTA (MADRID). La empresa indica que su actividad es LA CONSERVACION, MANTENIMIENTO Y REPARACION DE MOBILIARIO Y SERVICIOS URBANOS...
PRIMA URBAN SERVICES SL inscrita en el Registro Mercantil de Madrid.
capital social de la empresa es de 3.000,00 euros.