CNAE 6492 - Otras actividades crediticias
B63352710
18/11/2003
15 años
(Extinguida el 15/04/2019)
-
0.5M €
Barcelona
Administradores mancomunados
Información sobre balances y cuentas de resultados de PREVILAPA SL depositados en el Registro Mercantil de Barcelona en los últimos ejercicios.
| Ejercicio Disponibilidad | Consultar en Axesor | |||||
| Consultar en Axesor | ||||||
| Entidad | Relación | Entidad/Relación | Desde | Hasta |
|---|---|---|---|---|
| FORUM CIVITAS 3000 SLP | Adm. Concurs. | FORUM CIVITAS 3000 SLP Adm. Concurs. | 15/04/2019 | 15/04/2019 |
| Riera Pijuan Lluis | Represent. Adm. Concurs. | Riera Pijuan Lluis Represent. Adm. Concurs. | 15/04/2019 | 15/04/2019 |
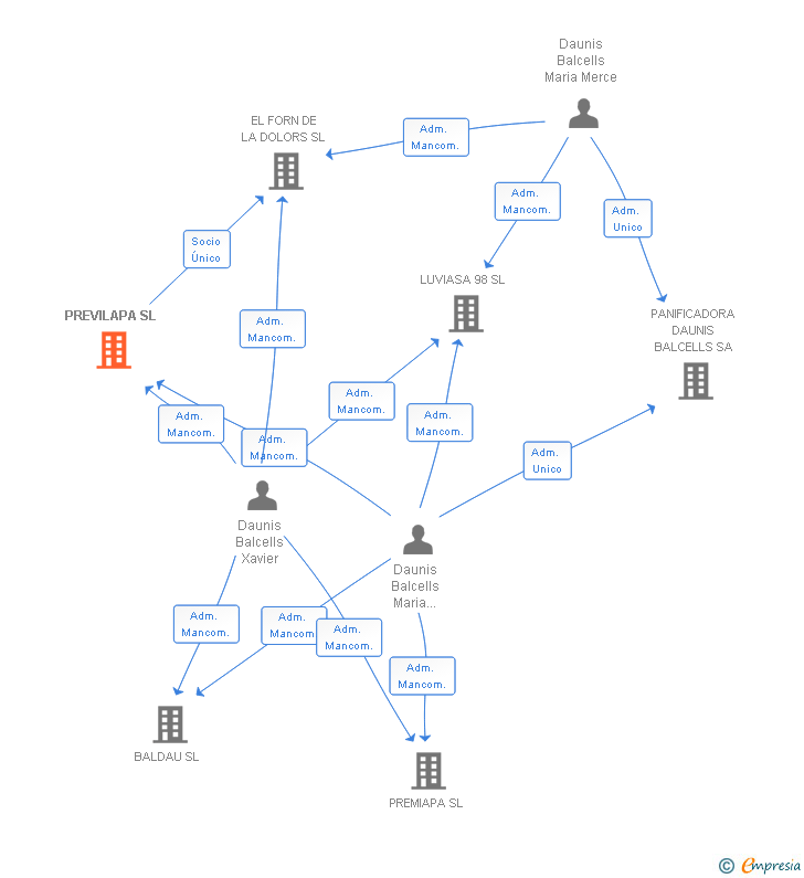
| Daunis Balcells Maria Mercedes | Adm. Mancom. | Daunis Balcells Maria Mercedes Adm. Mancom. | 19/08/2009 | 15/04/2019 |
| Daunis Balcells Xavier | Adm. Mancom. | Daunis Balcells Xavier Adm. Mancom. | 19/08/2009 | 15/04/2019 |
| Balcells Ferres Maria Dolores | Consej. | Balcells Ferres Maria Dolores Consej. | 19/08/2009 | |
| Balcells Ferres Maria Dolores | Secr. | Balcells Ferres Maria Dolores Secr. | 19/08/2009 | |
| Balcells Ferres Maria Dolores | Consej. Del. | Balcells Ferres Maria Dolores Consej. Del. | 19/08/2009 | |
| Daunis Torras Jose | Consej. | Daunis Torras Jose Consej. | 19/08/2009 | |
| Daunis Torras Jose | Presid. | Daunis Torras Jose Presid. | 19/08/2009 | |
| Daunis Balcells Maria Mercedes | Consej. | Daunis Balcells Maria Mercedes Consej. | 19/08/2009 | |
| Daunis Balcells Javier | Consej. | Daunis Balcells Javier Consej. | 19/08/2009 |

Resumen cronológico de actos publicados en las ediciones digitales de Boletines Oficiales (BORME, BOE, BOPI) inscritos por PREVILAPA SL o en los que participa indirectamente.
Publicación en el BORME de los siguientes revocaciones:
| Administrador Concursal | |
| Representante Adm. Concursal |
Publicación en el BORME de los siguientes nombramientos:
| Administrador Concursal | |
| Representante Adm. Concursal |
JUZGADO DE LO MERCANTIL NUMERO 6 DE BARCELONA, PROCEDIMIENTO CONCURSO NECESARIO 996/2017, RESOLUCIONES FIRMES DE FECHA 21/11/2018 Y 23/01/2019, DECLARACION DE CONCURSO NECESARIO Y CONCLUSION DEL CONCURSO DE LA SOCIEDAD.
Publicación en el BORME de los siguientes revocaciones:
| Presidente | |
| Consejero | |
| Consejero Delegado | |
| Secretario |
Publicación en el BORME de los siguientes nombramientos:
| Administrador Mancomunado |
| Informe axesor 360º | Informe de Crédito | Perfil Comercial de Empresa | |
| Importe de ventas y número de empleados | ![]() | ![]() | ![]() |
| Información mercantil y comercial | ![]() Completa | ![]() Completa | ![]() Básica |
| Administradores y dirigentes | ![]() | ![]() | ![]() Solo dirigentes |
| Empresas relacionadas (accionistas, participadas,…) | ![]() | ![]() | ![]() |
| Categoría crediticia y probabilidad de incumplimiento de pago | ![]() | ![]() | ![]() |
| Impagos (RAI y Asnef Empresas) e incidencias judiciales | ![]() | ![]() | ![]() |
| Balance y cuenta de pérdidas y ganancias | ![]() Completo | ![]() Extracto | ![]() |
| Ratios y magnitudes económico-financieras | ![]() Completo | ![]() Extracto | ![]() |
| Representación gráfica de empresas relacionadas | ![]() | ![]() | ![]() |
| Comparativa del balance con la media del sector | ![]() | ![]() | ![]() |
| Estado de flujos de efectivo y de cambios en el patrimonio neto | ![]() | ![]() | ![]() |
| Fuentes de financiación y avales | ![]() | ![]() | ![]() |
| Subvenciones, concursos/subastas públicas y marcas | ![]() | ![]() | ![]() |
| Acceder | Acceder | Acceder |
PREVILAPA SL fué una empresa constituida el 18/11/2003 y extinguida el 15/04/2019 inscrita en el Registro Mercantil de Barcelona. y con domicilio en Premià de MarSu clasificación nacional de actividades económicas era Otras actividades crediticias.
La empresa tenia un rango de facturación anual inferior a 500.000 euros.
PREVILAPA SL tiene 2 cargos directivos en activo y 7 cargos directivos históricos.