C/ VALENCIA 30 4º A (MELILLA). Ver mapa
- prestaciones asistenciales a favor de los empresarios asociados y de sus trabajadores dependientes, así como de los trabajadores por cuenta propia adheridos, que no generen derechos subjetivos, dirigidas a asistir a los mismos el control y, en su caso, reducción de los accidentes de trabajo y de l.
no disponible
06/10/2017
8 años
3.000,00 €
0.5M €
Melilla
Administradores solidarios
Información sobre balances y cuentas de resultados de PREVENIBERICA SL depositados en el Registro Mercantil de Melilla en los últimos ejercicios.
| Ejercicio Disponibilidad | 2019 3 horas | 2020 Inmediata | 2021 Inmediata | 2022 3 horas | 2023 3 horas | Consultar en Axesor |
| Consultar en Axesor | ||||||
| Entidad | Relación | Entidad/Relación | Desde | Hasta |
|---|---|---|---|---|
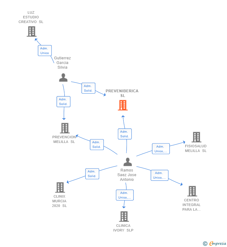
| Ramos Saez Jose Antonio | Adm. Solid. | Ramos Saez Jose Antonio Adm. Solid. | 27/10/2017 | |
| Gutierrez Garcia Silvia | Adm. Solid. | Gutierrez Garcia Silvia Adm. Solid. | 27/10/2017 |

Resumen cronológico de actos publicados en las ediciones digitales de Boletines Oficiales (BORME, BOE, BOPI) inscritos por PREVENIBERICA SL o en los que participa indirectamente.
| Artículo de los Estatutos: ARTICULO 2º.- El objeto social lo constituye: - Prestaciones asistenciales a favor de los empresarios asociados y de sus trabajadores dependientes, así como de los trabajadores por cuenta propia adheridos, que no generen derechos subjetivos, dirigidas a asistir a los mismos el control y, en su caso, reducción de los accidentes de. |
La sociedad cambia su actividad pasando a ser la nueva actividad o actividades de la empresa:
- prestaciones asistenciales a favor de los empresarios asociados y de sus trabajadores dependientes, así como de los trabajadores por cuenta propia adheridos, que no generen derechos subjetivos, dirigidas a asistir a los mismos el control y, en su caso, reducción de los accidentes de trabajo y de l
El anterior objeto social de la sociedad era el siguiente:
- prestaciones asistenciales a favor de los empresarios asociados y de sus trabajadores dependientes, así como de los trabajadores por cuenta propia adheridos, que no generen derechos subjetivos, dirigidas a asistir a los mismos el control y, en su caso, reducción de los accidentes de trabajo y de l
Se constituye la empresa con fecha 27 de octubre de 2017 mediante escritura pública. La empresa se crea con un capital social inicial de 3.000,00 Euros e inicia su actividad el 6 de octubre de 2017. El domicilio social en el momento de su constitución se establece en C/ VALENCIA 30 4º A (MELILLA). La empresa indica que su actividad es Prestaciones asistenciales a favor de los empresarios asociados y de sus trabajadores dependientes, así como de los trabajadores por cuenta propia adheridos, que no generen derechos subjetivos, dirigidas a asistir a los mismos el control y, en su caso, reducción de los accidentes de trabajo y de las.
Publicación en el BORME de los siguientes nombramientos:
| Administradores Solidarios |
| Informe axesor 360º | Informe de Crédito | Perfil Comercial de Empresa | |
| Importe de ventas y número de empleados | ![]() | ![]() | ![]() |
| Información mercantil y comercial | ![]() Completa | ![]() Completa | ![]() Básica |
| Administradores y dirigentes | ![]() | ![]() | ![]() Solo dirigentes |
| Empresas relacionadas (accionistas, participadas,…) | ![]() | ![]() | ![]() |
| Categoría crediticia y probabilidad de incumplimiento de pago | ![]() | ![]() | ![]() |
| Impagos (RAI y Asnef Empresas) e incidencias judiciales | ![]() | ![]() | ![]() |
| Balance y cuenta de pérdidas y ganancias | ![]() Completo | ![]() Extracto | ![]() |
| Ratios y magnitudes económico-financieras | ![]() Completo | ![]() Extracto | ![]() |
| Representación gráfica de empresas relacionadas | ![]() | ![]() | ![]() |
| Comparativa del balance con la media del sector | ![]() | ![]() | ![]() |
| Estado de flujos de efectivo y de cambios en el patrimonio neto | ![]() | ![]() | ![]() |
| Fuentes de financiación y avales | ![]() | ![]() | ![]() |
| Subvenciones, concursos/subastas públicas y marcas | ![]() | ![]() | ![]() |
| Acceder | Acceder | Acceder |
PREVENIBERICA SL inscrita en el Registro Mercantil de Melilla.
capital social de la empresa es de 3.000,00 euros y tiene una facturación anual inferior a 500.000 euros.
PREVENIBERICA SL tiene 2 cargos directivos en activo y 0 cargos directivos históricos.