C/ HOLANDA 5 (OVIEDO) Ver mapa
no disponible
26/09/2002
23 años
-
0.5M €
León
Administrador único
MULTIMARCA 2.002 SA
Información sobre balances y cuentas de resultados de PREMIUM PRINCIPADO SA depositados en el Registro Mercantil de León en los últimos ejercicios.
| Ejercicio Disponibilidad | 2019 Inmediata | 2020 Inmediata | 2021 Inmediata | 2022 3 horas | 2023 3 horas | Consultar en Axesor |
| Consultar en Axesor | ||||||
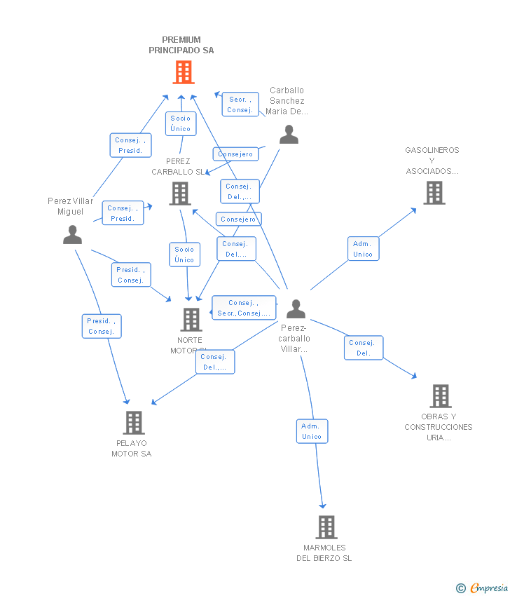
| Entidad | Relación | Entidad/Relación | Desde | Hasta |
|---|---|---|---|---|
| M.P.C. 1.971 SL | Socio Único | M.P.C. 1.971 SL Socio Único | 05/02/2018 | |
| Perez-carballo Villar Miguel Amador | Adm. Unico | Perez-carballo Villar Miguel Amador Adm. Unico | 05/02/2018 | |
| Carballo Sanchez Maria De Los Rosarios | Consej. | Carballo Sanchez Maria De Los Rosarios Consej. | 13/05/2011 | 05/02/2018 |
| Carballo Sanchez Maria De Los Rosarios | Secr. | Carballo Sanchez Maria De Los Rosarios Secr. | 13/05/2011 | 05/02/2018 |
| Perez-carballo Villar Miguel Amador | Consej. | Perez-carballo Villar Miguel Amador Consej. | 13/05/2011 | 05/02/2018 |
| Perez Villar Miguel | Consej. | Perez Villar Miguel Consej. | 13/05/2011 | 05/02/2018 |
| Perez Villar Miguel | Presid. | Perez Villar Miguel Presid. | 13/05/2011 | 05/02/2018 |
| Perez-carballo Villar Miguel Amador | Consej. Del. | Perez-carballo Villar Miguel Amador Consej. Del. | 27/12/2010 | 05/02/2018 |
| Perez Villar Miguel | Consej. Del. | Perez Villar Miguel Consej. Del. | 27/12/2010 | |
| PEREZ CARBALLO SL | Socio Único | PEREZ CARBALLO SL Socio Único | 17/06/2009 |

Resumen cronológico de actos publicados en las ediciones digitales de Boletines Oficiales (BORME, BOE, BOPI) inscritos por PREMIUM PRINCIPADO SA o en los que participa indirectamente.
Con fecha 10 de mayo de 2021, la sociedad NAGURA 73 SL ha sido absorbida por la sociedad PREMIUM PRINCIPADO SA .
Publicación en el BORME de los siguientes ceses-dimisiones:
| Presidente | |
| Consejeros | |
| Consejero | |
| Secretario | |
| Consejero Delegado |
| 26. Organización de la administración de la sociedad.-. 30. Organización de la administración de la sociedad.-. |
Publicación en el BORME de los siguientes reelecciones:
| Presidente | |
| Consejeros | |
| Consejero | |
| Secretario |
| Artículo de los estatutos: 4. Domicilio.-. |
Se acuerda la ampliación del plazo de duración del cargo de Administrador a SEIS AÑOS, así como la retribución de dicho cargo de Administrador; modificándose consecuentemente el Artículo 31º de los Estatutos Sociales.
La sociedad cambia su denominación social MULTIMARCA 2.002 SA a la denominación PREMIUM PRINCIPADO SA
Publicación en el BORME de los siguientes reelecciones:
| Presidente | |
| Consejero | |
| Consejeros | |
| Consejero Delegado | |
| Secretario |
| Informe axesor 360º | Informe de Crédito | Perfil Comercial de Empresa | |
| Importe de ventas y número de empleados | ![]() | ![]() | ![]() |
| Información mercantil y comercial | ![]() Completa | ![]() Completa | ![]() Básica |
| Administradores y dirigentes | ![]() | ![]() | ![]() Solo dirigentes |
| Empresas relacionadas (accionistas, participadas,…) | ![]() | ![]() | ![]() |
| Categoría crediticia y probabilidad de incumplimiento de pago | ![]() | ![]() | ![]() |
| Impagos (RAI y Asnef Empresas) e incidencias judiciales | ![]() | ![]() | ![]() |
| Balance y cuenta de pérdidas y ganancias | ![]() Completo | ![]() Extracto | ![]() |
| Ratios y magnitudes económico-financieras | ![]() Completo | ![]() Extracto | ![]() |
| Representación gráfica de empresas relacionadas | ![]() | ![]() | ![]() |
| Comparativa del balance con la media del sector | ![]() | ![]() | ![]() |
| Estado de flujos de efectivo y de cambios en el patrimonio neto | ![]() | ![]() | ![]() |
| Fuentes de financiación y avales | ![]() | ![]() | ![]() |
| Subvenciones, concursos/subastas públicas y marcas | ![]() | ![]() | ![]() |
| Acceder | Acceder | Acceder |
PREMIUM PRINCIPADO SA anteriormente denominada MULTIMARCA 2.002 SA inscrita en el Registro Mercantil de León.
La empresa tiene una facturación anual inferior a 500.000 euros.
PREMIUM PRINCIPADO SA tiene 1 cargos directivos en activo y 7 cargos directivos históricos.