LA ADQUISICION, TENENCIA, DISFRUTE Y ADMINISTRACION EN GENERAL Y ENAJENACION DE VALORES MOBILIARIOS Y OTROS ACTIVOS FINANCIEROS PARA COMPENSAR POR UNA ADECUADA COMPOSICION DE SUS ACTIVOS, LOS RIESGOS Y LOS TIPOS DE
CNAE 6820 - Alquiler de bienes inmobiliarios por cuenta propia
no disponible
-
-
226.222,08 €
0.5M €
Sevilla
Administrador único
PRABUENA SICAV SA
Información sobre balances y cuentas de resultados de PRABUENA SL depositados en el Registro Mercantil de Sevilla en los últimos ejercicios.
| Ejercicio Disponibilidad | 2019 3 horas | 2020 3 horas | 2021 3 horas | 2022 3 horas | Consultar en Axesor | |
| Consultar en Axesor | ||||||

Resumen cronológico de actos publicados en las ediciones digitales de Boletines Oficiales (BORME, BOE, BOPI) inscritos por PRABUENA SL o en los que participa indirectamente.
Los socios o accionistas de la empresa han reducido en 34.917,12 € el capital social de la sociedad. Esta reducción incrita en el Registro Mercantil, reduce el capital social en un 13.37 %, dejando el capital social de la sociedad en 226.222,08€.
| Capital social anterior: | 261.139,20 € |
| Reducción de capital: | 34.917,12 € |
| Capital social resultante: | 226.222,08 € |
| % reducción: | 13.37 % |
Los socios o accionistas de la empresa han reducido en 36.456 € el capital social de la sociedad. Esta reducción incrita en el Registro Mercantil, reduce el capital social en un 12.25 %, dejando el capital social de la sociedad en 261.139,20€.
| Capital social anterior: | 297.595,20 € |
| Reducción de capital: | 36.456 € |
| Capital social resultante: | 261.139,20 € |
| % reducción: | 12.25 % |
El capital social de la empresa se reduce en un 12.17 % (reducción de 41.244 €). De esta forma, tras la reducción de capital, la sociedad pasa de tener 338.839,20€ de capital social a 297.595,20€. Esta reducción de capital fue inscrita en el Registro Mercantil con fecha 19 de mayo de 2021.
| Capital social anterior: | 338.839,20 € |
| Reducción de capital: | 41.244 € |
| Capital social resultante: | 297.595,20 € |
| % reducción: | 12.17 % |
Los socios o accionistas de la empresa han reducido en 43.637,16 € el capital social de la sociedad. Esta reducción incrita en el Registro Mercantil, reduce el capital social en un 11.41 %, dejando el capital social de la sociedad en 338.839,20€.
| Capital social anterior: | 382.476,36 € |
| Reducción de capital: | 43.637,16 € |
| Capital social resultante: | 338.839,20 € |
| % reducción: | 11.41 % |
El capital social de la empresa se reduce en un 9.73 % (reducción de 41.244 €). De esta forma, tras la reducción de capital, la sociedad pasa de tener 423.720,36€ de capital social a 382.476,36€. Esta reducción de capital fue inscrita en el Registro Mercantil con fecha 24 de febrero de 2021.
| Capital social anterior: | 423.720,36 € |
| Reducción de capital: | 41.244 € |
| Capital social resultante: | 382.476,36 € |
| % reducción: | 9.73 % |
Con fecha 10 de agosto de 2020, mediante la correspondiente escritura ha quedado incrito en el Registro Mercantil la reducción de 41.244 € del capital social de la empresa. Esta reducción representa un 8.87 % de reducción del capital, quedando un capital social resultante de 423.720,36€.
| Capital social anterior: | 464.964,36 € |
| Reducción de capital: | 41.244 € |
| Capital social resultante: | 423.720,36 € |
| % reducción: | 8.87 % |
Publicación en el BORME de los siguientes ceses-dimisiones:
| Administradores Mancomunados |
Con fecha 20 de mayo de 2015, mediante la correspondiente escritura ha quedado incrito en el Registro Mercantil la reducción de 1.195.622,64 € del capital social de la empresa. Esta reducción representa un 72.00 % de reducción del capital, quedando un capital social resultante de 464.964,36€.
| Capital social anterior: | 1.660.587 € |
| Reducción de capital: | 1.195.622,64 € |
| Capital social resultante: | 464.964,36 € |
| % reducción: | 72.00 % |
Con fecha 8 de mayo de 2013, mediante la correspondiente escritura ha quedado incrito en el Registro Mercantil la reducción de 544.500 € del capital social de la empresa. Esta reducción representa un 24.69 % de reducción del capital, quedando un capital social resultante de 1.660.587€.
| Capital social anterior: | 2.205.087 € |
| Reducción de capital: | 544.500 € |
| Capital social resultante: | 1.660.587 € |
| % reducción: | 24.69 % |
Publicación en el BORME de los siguientes nombramientos:
| Administradores Mancomunados |
| Artículo de los estatutos: 4. Domicilio.-.Cambio del Organode Administración: Administrador único a Administradores mancomunados. |
Traslado del domicilio social de la empresa situado en C/ MARIA DE MOLINA 39 (MADRID). siendo el nuevo domicilio situado en AVDA DE BLAS INFANTE 6 3 - EDIFICIO URBIS (SEVILLA)..
Los socios o accionistas de la empresa han reducido en 214.008 € el capital social de la sociedad. Esta reducción incrita en el Registro Mercantil, reduce el capital social en un 8.85 %, dejando el capital social de la sociedad en 2.205.087€.
| Capital social anterior: | 2.419.095 € |
| Reducción de capital: | 214.008 € |
| Capital social resultante: | 2.205.087 € |
| % reducción: | 8.85 % |
Publicación en el BORME de los siguientes ceses-dimisiones:
| Presidente | |
| Entidad Gestora | |
| Entidad Depositaria | |
| Consejeros | |
| Secretario No Consejero |
Con fecha 28 de septiembre de 2012, mediante la correspondiente escritura ha quedado incrito en el Registro Mercantil la reducción de 6.598.116 € del capital social de la empresa. Esta reducción representa un 73.17 % de reducción del capital, quedando un capital social resultante de 2.419.095€.
| Capital social anterior: | 9.017.211 € |
| Reducción de capital: | 6.598.116 € |
| Capital social resultante: | 2.419.095 € |
| % reducción: | 73.17 % |
| Nuevo órgano social | Administrador único |
| Informe axesor 360º | Informe de Crédito | Perfil Comercial de Empresa | |
| Importe de ventas y número de empleados | ![]() | ![]() | ![]() |
| Información mercantil y comercial | ![]() Completa | ![]() Completa | ![]() Básica |
| Administradores y dirigentes | ![]() | ![]() | ![]() Solo dirigentes |
| Empresas relacionadas (accionistas, participadas,…) | ![]() | ![]() | ![]() |
| Categoría crediticia y probabilidad de incumplimiento de pago | ![]() | ![]() | ![]() |
| Impagos (RAI y Asnef Empresas) e incidencias judiciales | ![]() | ![]() | ![]() |
| Balance y cuenta de pérdidas y ganancias | ![]() Completo | ![]() Extracto | ![]() |
| Ratios y magnitudes económico-financieras | ![]() Completo | ![]() Extracto | ![]() |
| Representación gráfica de empresas relacionadas | ![]() | ![]() | ![]() |
| Comparativa del balance con la media del sector | ![]() | ![]() | ![]() |
| Estado de flujos de efectivo y de cambios en el patrimonio neto | ![]() | ![]() | ![]() |
| Fuentes de financiación y avales | ![]() | ![]() | ![]() |
| Subvenciones, concursos/subastas públicas y marcas | ![]() | ![]() | ![]() |
| Acceder | Acceder | Acceder |
PRABUENA SL anteriormente denominada PRABUENA SICAV SA es una empresa inscrita en el Registro Mercantil de Sevilla. Su clasificación nacional de actividades económicas es Alquiler de bienes inmobiliarios por cuenta propia.
capital social de la empresa es de 226.222,08 euros y tiene una facturación anual inferior a 500.000 euros.
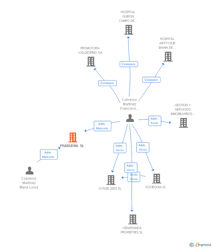
PRABUENA SL tiene 1 cargos directivos en activo y 10 cargos directivos históricos.
La empresa está auditada por Tasso Auditores.