C/ SANT JOAQUIM 3 BAJOS (PALMA DE MALLORCA). Ver mapa
La gestión inmobiliaria, la promoción, administración de fincas e intermediación. -cnae 6832-, como actividad principal. La explotación turística. La construcción de toda clase de edificaciones.-
no disponible
25/09/2020
5 años
3.100,00 €
-
Illes Balears
-
Administrador único
Información sobre balances y cuentas de resultados de PORTIC PROPERTIES MALLORCA SL depositados en el Registro Mercantil de Illes Balears en los últimos ejercicios.
| Ejercicio Disponibilidad | 2019 3 horas | 2020 3 horas | 2021 3 horas | 2022 3 horas | Consultar en Axesor | |
| Consultar en Axesor | ||||||
| Entidad | Relación | Entidad/Relación | Desde | Hasta |
|---|---|---|---|---|
| INVERSIONES ES CASTELLET 2000 SL | Socio Único | INVERSIONES ES CASTELLET 2000 SL Socio Único | 10/03/2026 | |
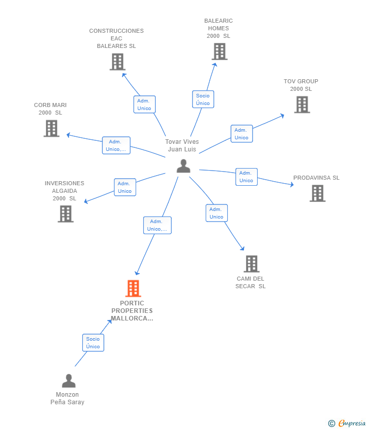
| Tovar Vives Juan Luis | Socio Único | Tovar Vives Juan Luis Socio Único | 20/10/2022 | |
| Tovar Vives Juan Luis | Adm. Unico | Tovar Vives Juan Luis Adm. Unico | 20/10/2022 | |
| Monzon Peña Saray | Adm. Unico | Monzon Peña Saray Adm. Unico | 08/10/2020 | 20/10/2022 |
| Monzon Peña Saray | Socio Único | Monzon Peña Saray Socio Único | 08/10/2020 |

Resumen cronológico de actos publicados en las ediciones digitales de Boletines Oficiales (BORME, BOE, BOPI) inscritos por PORTIC PROPERTIES MALLORCA SL o en los que participa indirectamente.
Traslado del domicilio social de la empresa situado en C/ PABLO IGLESIAS 27 2 1 (PALMA DE MALLORCA) siendo el nuevo domicilio situado en C/ SANT JOAQUIM 3 BAJOS (PALMA DE MALLORCA).
Se constituye la empresa con fecha 8 de octubre de 2020 mediante escritura pública. La empresa se crea con un capital social inicial de 3.100,00 Euros e inicia su actividad el 25 de septiembre de 2020. El domicilio social en el momento de su constitución se establece en C/ PABLO IGLESIAS 27 2 1 (PALMA DE MALLORCA). La empresa indica que su actividad es La gestión inmobiliaria, la promoción, administración de fincas e intermediación. -CNAE 6832-, como actividad principal. La explotación turística. La construcción de toda clase de edificaciones.
| Informe de Crédito | Informe Mercantil, Incidencias y Vinculaciones | Perfil Comercial de Empresa | |
| Capital social actual y evolución | ![]() | ![]() | ![]() |
| Información mercantil y comercial | ![]() | ![]() | ![]() Básica |
| Administradores y dirigentes | ![]() | ![]() Solo administradores | ![]() Solo dirigentes |
| Empresas relacionadas (accionistas, participadas,…) | ![]() | ![]() | ![]() |
| Incidencias judiciales y procedimientos concursales | ![]() | ![]() | ![]() |
| Impagos en el fichero RAI | ![]() | ![]() | ![]() |
| Impagos en el fichero Asnef Empresas | ![]() | ![]() | ![]() |
| Categoría crediticia y probabilidad de incumplimiento de pago | ![]() | ![]() | ![]() |
| Extracto del balance y cuenta de pérdidas y ganancias | ![]() | ![]() | ![]() |
| Ratios y magnitudes económico-financieras | ![]() | ![]() | ![]() |
| Acceder | Acceder | Acceder |
PORTIC PROPERTIES MALLORCA SL inscrita en el Registro Mercantil de Illes Balears.
capital social de la empresa es de 3.100,00 euros.