C/ TITAN 13 (MADRID). Ver mapa
La sociedad tiene por objeto, entre otros: (i) la prestación de servicios de asistencia técnica cualificada a sus socios en la ejecución del proyecto para la construcción y operación de unas instalaciones de atraque, almacenamiento y distribución de graneles líquidos energéticos y otros productos co.
no disponible
12/11/2024
un año
3.000,00 €
-
Madrid
-
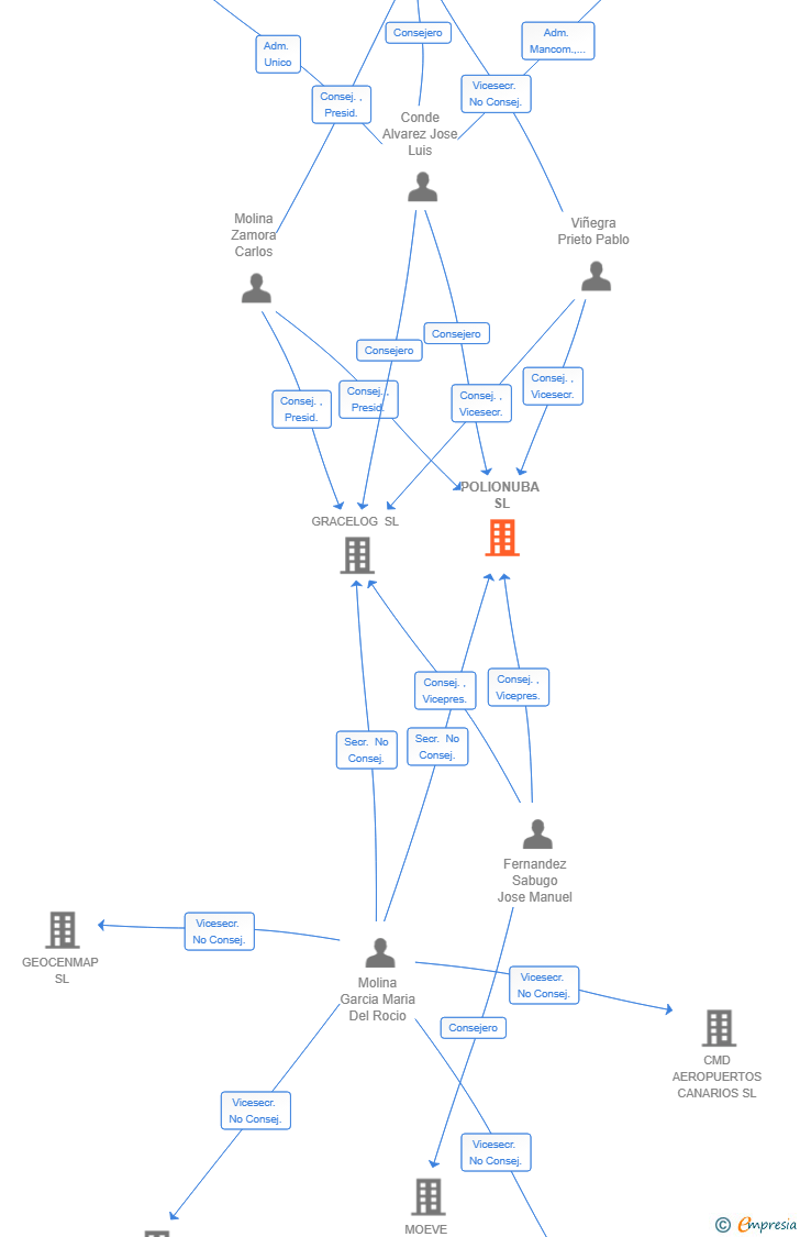
Consejo de administración

Resumen cronológico de actos publicados en las ediciones digitales de Boletines Oficiales (BORME, BOE, BOPI) inscritos por POLIONUBA SL o en los que participa indirectamente.
Publicación en el BORME de los siguientes nombramientos:
| Apoderados |
Publicación en el BORME de los siguientes nombramientos:
| Apoderados Solidarios |
Publicación en el BORME de los siguientes ceses-dimisiones:
| Administradores Solidarios |
Publicación en el BORME de los siguientes nombramientos:
| Presidente | |
| Vicepresidente | |
| Consejero | |
| Secretario No Consejero | |
| Vicesecretario |
| Aprobación de un nuevo texto refundido estatutos sociales.- . |
Cambio del Organo de Administración: Administradores solidarios a Consejo de administración.
Traslado del domicilio social de la empresa situado en C/ TITAN 13 (MADRID) siendo el nuevo domicilio situado en C/ TITAN 13 (MADRID).
La sociedad cambia su actividad pasando a ser la nueva actividad o actividades de la empresa:
La sociedad tiene por objeto, entre otros: (i) la prestación de servicios de asistencia técnica cualificada a sus socios en la ejecución del proyecto para la construcción y operación de unas instalaciones de atraque, almacenamiento y distribución de graneles líquidos energéticos y otros productos co
El anterior objeto social de la sociedad era el siguiente:
La sociedad tiene por objeto, entre otros: (i) la prestación de servicios de asistencia técnica cualificada a sus socios en la ejecución del proyecto para la construcción y operación de unas instalaciones de atraque, almacenamiento y distribución de graneles líquidos energéticos y otros productos co
Se constituye la empresa con fecha 20 de noviembre de 2024 mediante escritura pública. La empresa se crea con un capital social inicial de 3.000,00 Euros e inicia su actividad el 12 de noviembre de 2024. El domicilio social en el momento de su constitución se establece en PASEO DE LA CASTELLANA 259A (MADRID). La empresa indica que su actividad es La sociedad tiene por objeto, entre otros: (i) Inversión y ejecución para la finalización de la construcción y gestión del poliducto que conectará el parque energético de CEPSA situado en Palos de la Frontera (Huelva) con el embarcadero de Torre Arenillas en Huelva;.
Publicación en el BORME de los siguientes nombramientos:
| Administradores Solidarios |
POLIONUBA SL inscrita en el Registro Mercantil de Madrid.
capital social de la empresa es de 3.000,00 euros.