CL RAMON I CAJAL NUM.82 P.3 PTA.2 (BARCELONA). Ver mapa
Actividad principal: 5917 / actividades de distribucion cinematografica y de video. Otras actividades: 5915 / actividades de produccion cinematografica y de video.
no disponible
01/01/2017
9 años
3.010,00 €
0.5M €
Barcelona
Administrador único
Información sobre balances y cuentas de resultados de PLAYTHEATRES SL depositados en el Registro Mercantil de Barcelona en los últimos ejercicios.
| Ejercicio Disponibilidad | 2019 Inmediata | 2020 3 horas | 2021 3 horas | 2022 3 horas | Consultar en Axesor | |
| Consultar en Axesor | ||||||
| Entidad | Relación | Entidad/Relación | Desde | Hasta |
|---|---|---|---|---|
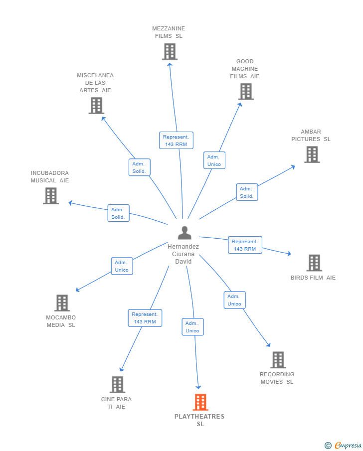
| Hernandez Ciurana David | Adm. Unico | Hernandez Ciurana David Adm. Unico | 07/12/2016 |

Resumen cronológico de actos publicados en las ediciones digitales de Boletines Oficiales (BORME, BOE, BOPI) inscritos por PLAYTHEATRES SL o en los que participa indirectamente.
Se constituye la empresa con fecha 7 de diciembre de 2016 mediante escritura pública. La empresa se crea con un capital social inicial de 3.010,00 Euros e inicia su actividad el 1 de enero de 2017. El domicilio social en el momento de su constitución se establece en CL RAMON I CAJAL NUM.82 P.3 PTA.2 (BARCELONA). La empresa indica que su actividad es ACTIVIDAD PRINCIPAL: 5917 / ACTIVIDADES DE DISTRIBUCION CINEMATOGRAFICA Y DE VIDEO. OTRAS ACTIVIDADES: 5915 / ACTIVIDADES DE PRODUCCION CINEMATOGRAFICA Y DE VIDEO.
| Informe axesor 360º | Informe de Crédito | Perfil Comercial de Empresa | |
| Importe de ventas y número de empleados | ![]() | ![]() | ![]() |
| Información mercantil y comercial | ![]() Completa | ![]() Completa | ![]() Básica |
| Administradores y dirigentes | ![]() | ![]() | ![]() Solo dirigentes |
| Empresas relacionadas (accionistas, participadas,…) | ![]() | ![]() | ![]() |
| Categoría crediticia y probabilidad de incumplimiento de pago | ![]() | ![]() | ![]() |
| Impagos (RAI y Asnef Empresas) e incidencias judiciales | ![]() | ![]() | ![]() |
| Balance y cuenta de pérdidas y ganancias | ![]() Completo | ![]() Extracto | ![]() |
| Ratios y magnitudes económico-financieras | ![]() Completo | ![]() Extracto | ![]() |
| Representación gráfica de empresas relacionadas | ![]() | ![]() | ![]() |
| Comparativa del balance con la media del sector | ![]() | ![]() | ![]() |
| Estado de flujos de efectivo y de cambios en el patrimonio neto | ![]() | ![]() | ![]() |
| Fuentes de financiación y avales | ![]() | ![]() | ![]() |
| Subvenciones, concursos/subastas públicas y marcas | ![]() | ![]() | ![]() |
| Acceder | Acceder | Acceder |
PLAYTHEATRES SL inscrita en el Registro Mercantil de Barcelona.
capital social de la empresa es de 3.010,00 euros y tiene una facturación anual inferior a 500.000 euros.
PLAYTHEATRES SL tiene 1 cargos directivos en activo y 0 cargos directivos históricos.