C/ NURIA 36 (MADRID). Ver mapa
La promoción de edificaciones directamente o como mediadora de comunidades de propietarios, comunidades de bienes, cooperativas u otras formas que permita la ley. La realización de proyectos arquitectónicos y de urbanismo,.
no disponible
05/11/2024
un año
3.000,00 €
-
Madrid
-
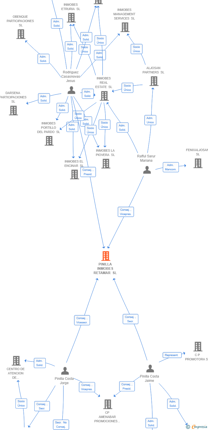
Consejo de administración
IMS III SPV II SL

Resumen cronológico de actos publicados en las ediciones digitales de Boletines Oficiales (BORME, BOE, BOPI) inscritos por PINILLA INMOBES RETAMAR SL o en los que participa indirectamente.
Publicación en el BORME de los siguientes revocaciones:
| Apoderados Mancomunados |
Publicación en el BORME de los siguientes nombramientos:
| Apoderados Mancomunados/Solidarios |
Publicación en el BORME de los siguientes ceses-dimisiones:
| Administradores Solidarios |
Publicación en el BORME de los siguientes nombramientos:
| Presidente | |
| Vicepresidente | |
| Consejeros | |
| Secretario | |
| Vicesecretario |
Cambio del Organo de Administración: Administradores solidarios a Consejo de administración.
La sociedad cambia su denominación social IMS III SPV II SL a la denominación PINILLA INMOBES RETAMAR SL
Traslado del domicilio social de la empresa situado en C/ NURIA 36 (MADRID) siendo el nuevo domicilio situado en C/ NURIA 36 (MADRID).
Publicación en el BORME de los siguientes nombramientos:
| Apoderados Solidarios |
Se constituye la empresa con fecha 15 de enero de 2025 mediante escritura pública. La empresa se crea con un capital social inicial de 3.000,00 Euros e inicia su actividad el 5 de noviembre de 2024. El domicilio social en el momento de su constitución se establece en C/ ALBERTO BOSCH 9 - BAJO (MADRID). La empresa indica que su actividad es La promoción de edificaciones directamente o como mediadora de Comunidades de Propietarios, Comunidades de Bienes, Cooperativas u otras formas que permita la Ley. La realización de Proyectos arquitectónicos y de urbanismo,.
Publicación en el BORME de los siguientes nombramientos:
| Administradores Solidarios |
Publicación en el BORME de los siguientes nombramientos:
| Apoderados Mancomunados |
PINILLA INMOBES RETAMAR SL anteriormente denominada IMS III SPV II SL inscrita en el Registro Mercantil de Madrid.
capital social de la empresa es de 3.000,00 euros.