Fabricacion, montaje, comercializacion, suministro y distribucion de maquinaria industrial en general, y en particular de la insdustria alimentaria, asi como equipos y accesorios e instalaciones auxiliares.
CNAE 4110 - Promoción inmobiliaria
B78799053
-
-
-
0.5M €
Madrid
Administrador único
Información sobre balances y cuentas de resultados de PEX FUA SL depositados en el Registro Mercantil de Madrid en los últimos ejercicios.
| Ejercicio Disponibilidad | Consultar en Axesor | |||||
| Consultar en Axesor | ||||||
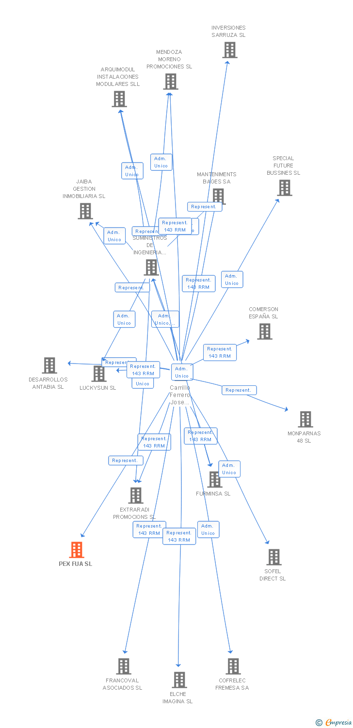
| Entidad | Relación | Entidad/Relación | Desde | Hasta |
|---|---|---|---|---|
| Carrillo Ferrero Jose Alberto | Represent. | Carrillo Ferrero Jose Alberto Represent. | 01/10/2009 | |
| Jorde Mateu Santiago | Represent. | Jorde Mateu Santiago Represent. | 11/05/2009 | 01/10/2009 |
| SUMINISTROS DE INGENIERIA MADRILEÑA SL | Adm. Unico | SUMINISTROS DE INGENIERIA MADRILEÑA SL Adm. Unico | 11/05/2009 | 23/09/2009 |
| Cabrero Luengo Pablo | Apod. | Cabrero Luengo Pablo Apod. | 09/06/2009 | |
| Cabrero Luengo Marta | Apod. | Cabrero Luengo Marta Apod. | 09/06/2009 | |
| Cabrero Luengo Marta | Apod. | Cabrero Luengo Marta Apod. | 09/06/2009 | |
| Cabrero Luengo Marta | Apod. | Cabrero Luengo Marta Apod. | 09/06/2009 | |
| Cabrero Luengo Marta | Apod. Solid. | Cabrero Luengo Marta Apod. Solid. | 09/06/2009 | |
| Cabrero Luengo Pablo | Apod. Solid. | Cabrero Luengo Pablo Apod. Solid. | 09/06/2009 | |
| Cabrero Luengo Pablo | Adm. Unico | Cabrero Luengo Pablo Adm. Unico | 11/05/2009 | 11/05/2009 |
| Cabrero Bernal Arturo | Adm. Unico | Cabrero Bernal Arturo Adm. Unico | 11/05/2009 |

Resumen cronológico de actos publicados en las ediciones digitales de Boletines Oficiales (BORME, BOE, BOPI) inscritos por PEX FUA SL o en los que participa indirectamente.
Publicación en el BORME de los siguientes revocaciones:
| Apoderado | |
| Apod. Solid. |
Publicación en el BORME de los siguientes nombramientos:
| Adm. Unico | |
| Represent. |
Se modifica parcialmente la actividad de la sociedad. Las nuevas actividades que se incluyen en el objeto social de la sociedad son:
Fabricacion, montaje, comercializacion, suministro y distribucion de maquinaria industrial en general, y en particular de la insdustria alimentaria, asi como equipos y accesorios e instalaciones auxiliares.
| Informe axesor 360º | Informe de Crédito | Perfil Comercial de Empresa | |
| Importe de ventas y número de empleados | ![]() | ![]() | ![]() |
| Información mercantil y comercial | ![]() Completa | ![]() Completa | ![]() Básica |
| Administradores y dirigentes | ![]() | ![]() | ![]() Solo dirigentes |
| Empresas relacionadas (accionistas, participadas,…) | ![]() | ![]() | ![]() |
| Categoría crediticia y probabilidad de incumplimiento de pago | ![]() | ![]() | ![]() |
| Impagos (RAI y Asnef Empresas) e incidencias judiciales | ![]() | ![]() | ![]() |
| Balance y cuenta de pérdidas y ganancias | ![]() Completo | ![]() Extracto | ![]() |
| Ratios y magnitudes económico-financieras | ![]() Completo | ![]() Extracto | ![]() |
| Representación gráfica de empresas relacionadas | ![]() | ![]() | ![]() |
| Comparativa del balance con la media del sector | ![]() | ![]() | ![]() |
| Estado de flujos de efectivo y de cambios en el patrimonio neto | ![]() | ![]() | ![]() |
| Fuentes de financiación y avales | ![]() | ![]() | ![]() |
| Subvenciones, concursos/subastas públicas y marcas | ![]() | ![]() | ![]() |
| Acceder | Acceder | Acceder |
PEX FUA SL es una empresa inscrita en el Registro Mercantil de Madrid. y con domicilio en MadridSu clasificación nacional de actividades económicas es Promoción inmobiliaria.
La empresa tiene una facturación anual inferior a 500.000 euros.
PEX FUA SL tiene 1 cargos directivos en activo y 9 cargos directivos históricos.