CL MUNTANER, 479, LOCAL 2 (BARCELONA). Ver mapa
El comercio al por mayor de combustibles solidos, liquidos y gaseosos y productos similares. Cnae actividad principal 4671.
no disponible
25/05/2017
9 años
4.000,00 €
2.5M €
Barcelona
Administrador único
Información sobre balances y cuentas de resultados de PETRO DANUBIO SL depositados en el Registro Mercantil de Barcelona en los últimos ejercicios.
| Ejercicio Disponibilidad | Consultar en Axesor | |||||
| Consultar en Axesor | ||||||
| Entidad | Relación | Entidad/Relación | Desde | Hasta |
|---|---|---|---|---|
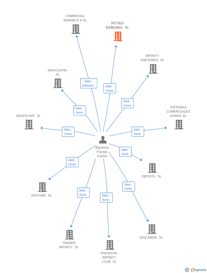
| Bautista Parejo Carlos | Adm. Unico | Bautista Parejo Carlos Adm. Unico | 15/03/2018 | |
| Francisco Julian Lucas Martinez De Las Pueblas | Adm. Unico | Francisco Julian Lucas Martinez De Las Pueblas Adm. Unico | 15/03/2018 | 15/03/2018 |
| Palenzuela Lopez Amaya | Adm. Unico | Palenzuela Lopez Amaya Adm. Unico | 06/06/2017 | 15/03/2018 |
| Bautista Parejo Carlos | Apod. Solid. | Bautista Parejo Carlos Apod. Solid. | 14/06/2017 |

Resumen cronológico de actos publicados en las ediciones digitales de Boletines Oficiales (BORME, BOE, BOPI) inscritos por PETRO DANUBIO SL o en los que participa indirectamente.
CAMBIO DE SOCIO UNICO, PASANDO A SER EL NUEVO SOCIO UNICO DON JUAN JAVIER PIZARRO REDONDO.
Se constituye la empresa con fecha 6 de junio de 2017 mediante escritura pública. La empresa se crea con un capital social inicial de 4.000,00 Euros e inicia su actividad el 25 de mayo de 2017. El domicilio social en el momento de su constitución se establece en CL MUNTANER, 479, LOCAL 2 (BARCELONA). La empresa indica que su actividad es EL COMERCIO AL POR MAYOR DE COMBUSTIBLES SOLIDOS, LIQUIDOS Y GASEOSOS Y PRODUCTOS SIMILARES. CNAE ACTIVIDAD PRINCIPAL 4671.
| Informe axesor 360º | Informe de Crédito | Perfil Comercial de Empresa | |
| Importe de ventas y número de empleados | ![]() | ![]() | ![]() |
| Información mercantil y comercial | ![]() Completa | ![]() Completa | ![]() Básica |
| Administradores y dirigentes | ![]() | ![]() | ![]() Solo dirigentes |
| Empresas relacionadas (accionistas, participadas,…) | ![]() | ![]() | ![]() |
| Categoría crediticia y probabilidad de incumplimiento de pago | ![]() | ![]() | ![]() |
| Impagos (RAI y Asnef Empresas) e incidencias judiciales | ![]() | ![]() | ![]() |
| Balance y cuenta de pérdidas y ganancias | ![]() Completo | ![]() Extracto | ![]() |
| Ratios y magnitudes económico-financieras | ![]() Completo | ![]() Extracto | ![]() |
| Representación gráfica de empresas relacionadas | ![]() | ![]() | ![]() |
| Comparativa del balance con la media del sector | ![]() | ![]() | ![]() |
| Estado de flujos de efectivo y de cambios en el patrimonio neto | ![]() | ![]() | ![]() |
| Fuentes de financiación y avales | ![]() | ![]() | ![]() |
| Subvenciones, concursos/subastas públicas y marcas | ![]() | ![]() | ![]() |
| Acceder | Acceder | Acceder |
PETRO DANUBIO SL inscrita en el Registro Mercantil de Barcelona.
capital social de la empresa es de 4.000,00 euros y tiene una facturación anual superior a 2.500.000 euros.
PETRO DANUBIO SL tiene 2 cargos directivos en activo y 0 cargos directivos históricos.