C/ LA BAÑEZA 36 (FUENLABRADA). Ver mapa
La compañía tiene por objeto: comercio al por mayor y por menor, así como importación y exportación, la compraventa, distribución y comercialización de productos alimenticios y bebidas, y especialmente de pescados, crustáceos, moluscos y mariscos de todo tipo. Quedan excluidas todas aquellas...
no disponible
30/11/2022
3 años
3.000,00 €
-
Madrid
-
Administradores solidarios
| Entidad | Relación | Entidad/Relación | Desde | Hasta |
|---|---|---|---|---|
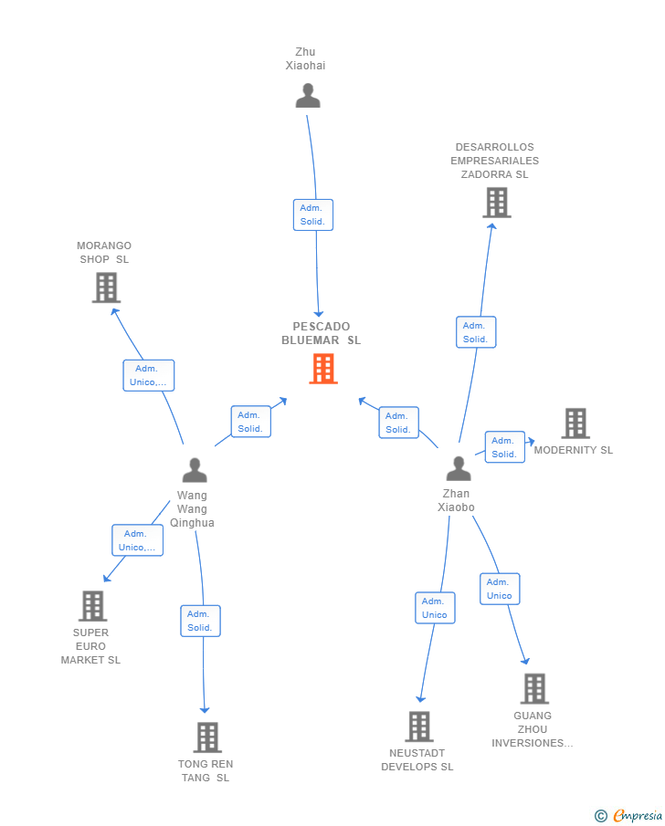
| Zhan Xiaobo | Adm. Solid. | Zhan Xiaobo Adm. Solid. | 14/12/2022 | |
| Wang Wang Qinghua | Adm. Solid. | Wang Wang Qinghua Adm. Solid. | 14/12/2022 | |
| Zhu Xiaohai | Adm. Solid. | Zhu Xiaohai Adm. Solid. | 14/12/2022 |

Resumen cronológico de actos publicados en las ediciones digitales de Boletines Oficiales (BORME, BOE, BOPI) inscritos por PESCADO BLUEMAR SL o en los que participa indirectamente.
Se constituye la empresa con fecha 14 de diciembre de 2022 mediante escritura pública. La empresa se crea con un capital social inicial de 3.000,00 Euros e inicia su actividad el 30 de noviembre de 2022. El domicilio social en el momento de su constitución se establece en C/ LA BAÑEZA 36 (FUENLABRADA). La empresa indica que su actividad es La Compañía tiene por objeto: Comercio al por mayor y por menor, así como importación y exportación, la compraventa, distribución y comercialización de productos alimenticios y bebidas, y especialmente de pescados, crustáceos, moluscos y mariscos de todo tipo. Quedan excluidas todas aquellas...
Publicación en el BORME de los siguientes nombramientos:
| Administradores Solidarios |
| Informe de Crédito | Predicción y Calificación | Perfil Comercial de Empresa | |
| Categoría crediticia y probabilidad de incumplimiento de pago | ![]() | ![]() | ![]() |
| Crédito recomendado | ![]() | ![]() | ![]() |
| Importe de ventas y número de empleados | ![]() | ![]() | ![]() |
| Información mercantil y comercial | ![]() | ![]() | ![]() Básica |
| Administradores y dirigentes | ![]() | ![]() | ![]() Solo dirigentes |
| Incidencias judiciales y procedimientos concursales | ![]() | ![]() | ![]() |
| Impagos en el fichero RAI | ![]() | ![]() | ![]() |
| Impagos en el fichero Asnef Empresas | ![]() | ![]() | ![]() |
| Extracto del balance y cuenta de pérdidas y ganancias | ![]() | ![]() | ![]() |
| Ratios y magnitudes económico-financieras | ![]() | ![]() | ![]() |
| Acceder | Acceder | Acceder |
PESCADO BLUEMAR SL inscrita en el Registro Mercantil de Madrid.
capital social de la empresa es de 3.000,00 euros.