AVDA DEL EJERCITO 6- B 2º C (PUERTO DE SANTA MARIA (EL)). Ver mapa
Alquiler de bienes inmobiliarios por cuenta propia. Código c.N.A.E. Actividad principal: 6820. Alquiler de bienes inmobiliarios por cuenta de terceros. Restaurantes y puestos de comida. Restaurantes de un tenedor. La explotación de establecimientos de hostelería, hospedaje, hoteles, restaurantes, b.
no disponible
15/12/2016
9 años
3.000,00 €
0.5M €
Cádiz
Administrador único
Información sobre balances y cuentas de resultados de PESAEXHO 2017 SL depositados en el Registro Mercantil de Cádiz en los últimos ejercicios.
| Ejercicio Disponibilidad | 2019 Inmediata | 2020 Inmediata | 2021 Inmediata | Consultar en Axesor | ||
| Consultar en Axesor | ||||||
| Entidad | Relación | Entidad/Relación | Desde | Hasta |
|---|---|---|---|---|
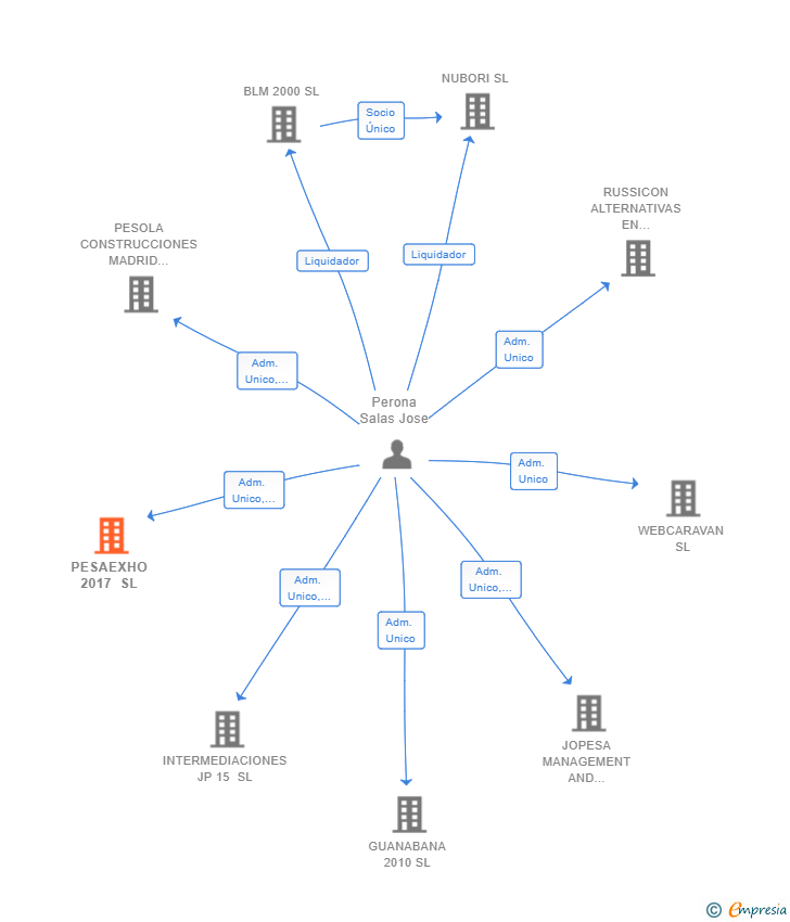
| Perona Salas Jose | Socio Único | Perona Salas Jose Socio Único | 09/01/2017 | |
| Perona Salas Jose | Adm. Unico | Perona Salas Jose Adm. Unico | 09/01/2017 |

Resumen cronológico de actos publicados en las ediciones digitales de Boletines Oficiales (BORME, BOE, BOPI) inscritos por PESAEXHO 2017 SL o en los que participa indirectamente.
Se constituye la empresa con fecha 9 de enero de 2017 mediante escritura pública. La empresa se crea con un capital social inicial de 3.000,00 Euros e inicia su actividad el 15 de diciembre de 2016. El domicilio social en el momento de su constitución se establece en AVDA DEL EJERCITO 6- B 2º C (PUERTO DE SANTA MARIA (EL)). La empresa indica que su actividad es Alquiler de bienes inmobiliarios por cuenta propia. Código C.N.A.E. actividad principal: 6820. Alquiler de bienes inmobiliarios por cuenta de terceros. Restaurantes y puestos de comida. Restaurantes de un tenedor. La explotación de establecimientos de hostelería, hospedaje, hoteles, restaurantes, b.
| Informe axesor 360º | Informe de Crédito | Perfil Comercial de Empresa | |
| Importe de ventas y número de empleados | ![]() | ![]() | ![]() |
| Información mercantil y comercial | ![]() Completa | ![]() Completa | ![]() Básica |
| Administradores y dirigentes | ![]() | ![]() | ![]() Solo dirigentes |
| Empresas relacionadas (accionistas, participadas,…) | ![]() | ![]() | ![]() |
| Categoría crediticia y probabilidad de incumplimiento de pago | ![]() | ![]() | ![]() |
| Impagos (RAI y Asnef Empresas) e incidencias judiciales | ![]() | ![]() | ![]() |
| Balance y cuenta de pérdidas y ganancias | ![]() Completo | ![]() Extracto | ![]() |
| Ratios y magnitudes económico-financieras | ![]() Completo | ![]() Extracto | ![]() |
| Representación gráfica de empresas relacionadas | ![]() | ![]() | ![]() |
| Comparativa del balance con la media del sector | ![]() | ![]() | ![]() |
| Estado de flujos de efectivo y de cambios en el patrimonio neto | ![]() | ![]() | ![]() |
| Fuentes de financiación y avales | ![]() | ![]() | ![]() |
| Subvenciones, concursos/subastas públicas y marcas | ![]() | ![]() | ![]() |
| Acceder | Acceder | Acceder |
PESAEXHO 2017 SL inscrita en el Registro Mercantil de Cádiz.
capital social de la empresa es de 3.000,00 euros y tiene una facturación anual inferior a 500.000 euros.
PESAEXHO 2017 SL tiene 1 cargos directivos en activo y 0 cargos directivos históricos.