CALLE ISABEL COLBRAND Número10 2 88 (MADRID). Ver mapa
Actividad principal. 68.20 / alquiler de bienes inmobiliarios por cuenta propia otras actividades. 81.10 / servicios integrales a edificios e instalaciones, 46.38 / comercio al por mayor de pescados, mariscos y otros productos alimenticios, 86.90 / otras actividades sanitarias, 82.11 / servicios adm.
no disponible
06/07/2021
5 años
200.000,00 €
-
Madrid
-
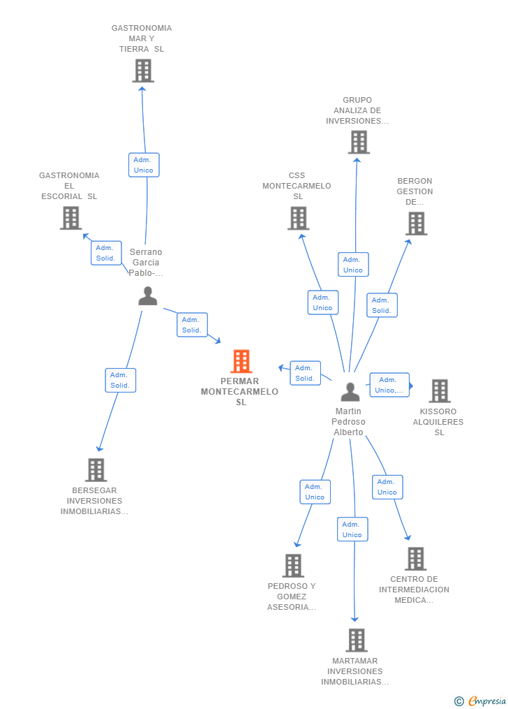
Administradores solidarios
| Entidad | Relación | Entidad/Relación | Desde | Hasta |
|---|---|---|---|---|
| Martin Pedroso Alberto | Adm. Solid. | Martin Pedroso Alberto Adm. Solid. | 08/07/2021 | |
| Serrano Garcia Pablo-jesus | Adm. Solid. | Serrano Garcia Pablo-jesus Adm. Solid. | 08/07/2021 |

Resumen cronológico de actos publicados en las ediciones digitales de Boletines Oficiales (BORME, BOE, BOPI) inscritos por PERMAR MONTECARMELO SL o en los que participa indirectamente.
Se constituye la empresa con fecha 8 de julio de 2021 mediante escritura pública. La empresa se crea con un capital social inicial de 200.000,00 Euros e inicia su actividad el 6 de julio de 2021. El domicilio social en el momento de su constitución se establece en CALLE ISABEL COLBRAND Número10 2 88 (MADRID). La empresa indica que su actividad es Actividad principal. 68.20 / Alquiler de bienes inmobiliarios por cuenta propia Otras actividades. 81.10 / Servicios integrales a edificios e instalaciones, 46.38 / Comercio al por mayor de pescados, mariscos y otros productos alimenticios, 86.90 / Otras actividades sanitarias, 82.11 / Servicios adm.
Publicación en el BORME de los siguientes nombramientos:
| Administradores Solidarios |
| Informe de Crédito | Informe Mercantil, Incidencias y Vinculaciones | Perfil Comercial de Empresa | |
| Capital social actual y evolución | ![]() | ![]() | ![]() |
| Información mercantil y comercial | ![]() | ![]() | ![]() Básica |
| Administradores y dirigentes | ![]() | ![]() Solo administradores | ![]() Solo dirigentes |
| Empresas relacionadas (accionistas, participadas,…) | ![]() | ![]() | ![]() |
| Incidencias judiciales y procedimientos concursales | ![]() | ![]() | ![]() |
| Impagos en el fichero RAI | ![]() | ![]() | ![]() |
| Impagos en el fichero Asnef Empresas | ![]() | ![]() | ![]() |
| Categoría crediticia y probabilidad de incumplimiento de pago | ![]() | ![]() | ![]() |
| Extracto del balance y cuenta de pérdidas y ganancias | ![]() | ![]() | ![]() |
| Ratios y magnitudes económico-financieras | ![]() | ![]() | ![]() |
| Acceder | Acceder | Acceder |
PERMAR MONTECARMELO SL inscrita en el Registro Mercantil de Madrid.
capital social de la empresa es de 200.000,00 euros.