C/ CASTELLO 117 (MADRID). Ver mapa
Intermediarios del comercio de alimenticios, bebidas y tabaco.
no disponible
10/07/2017
9 años
3.000,00 €
-
Madrid
Administrador único
Información sobre balances y cuentas de resultados de PENNY SPAIN SL depositados en el Registro Mercantil de Madrid en los últimos ejercicios.
| Ejercicio Disponibilidad | 2019 3 horas | 2020 3 horas | 2021 3 horas | 2022 3 horas | Consultar en Axesor | |
| Consultar en Axesor | ||||||
| Entidad | Relación | Entidad/Relación | Desde | Hasta |
|---|---|---|---|---|
| BENTIVOGLIO PROPERTY SL | Socio Único | BENTIVOGLIO PROPERTY SL Socio Único | 23/06/2025 | |
| Somoza Jurado Jose Luis | Adm. Unico | Somoza Jurado Jose Luis Adm. Unico | 23/06/2025 | |
| Garces Vitores Juan | Apod. | Garces Vitores Juan Apod. | 23/06/2025 | |
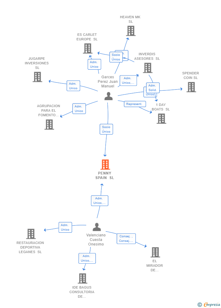
| Valenciano Cuesta Onesimo | Adm. Unico | Valenciano Cuesta Onesimo Adm. Unico | 06/02/2023 | 23/06/2025 |
| Valenciano Cuesta Onesimo | Socio Único | Valenciano Cuesta Onesimo Socio Único | 06/02/2023 | |
| Vitores Toledo Maria Jose | Apod. | Vitores Toledo Maria Jose Apod. | 06/02/2023 | |
| Garces Perez Juan Manuel | Adm. Unico | Garces Perez Juan Manuel Adm. Unico | 11/07/2017 | 06/02/2023 |
| Garces Perez Juan Manuel | Socio Único | Garces Perez Juan Manuel Socio Único | 11/07/2017 |

Resumen cronológico de actos publicados en las ediciones digitales de Boletines Oficiales (BORME, BOE, BOPI) inscritos por PENNY SPAIN SL o en los que participa indirectamente.
| Artículo de los estatutos: 4. |
Traslado del domicilio social de la empresa situado en C/ CADIZ 14, BAJO (LEGANES) siendo el nuevo domicilio situado en C/ CASTELLO 117 (MADRID).
Traslado del domicilio social de la empresa situado en C/ DOCTOR FLEMING 1 (MADRID) siendo el nuevo domicilio situado en C/ CADIZ 14, BAJO (LEGANES).
Traslado del domicilio social de la empresa situado en C/ PRINCIPE DE VERGARA 33 5º IZ (MADRID) siendo el nuevo domicilio situado en C/ DOCTOR FLEMING 1 (MADRID).
| Artículo de los estatutos: 4. Domicilio social. |
Traslado del domicilio social de la empresa situado en AVDA DR. MENDIGUCHIA CARRICHE Número7 2 (LEGANES) siendo el nuevo domicilio situado en C/ PRINCIPE DE VERGARA 33 5º IZ (MADRID).
Se constituye la empresa con fecha 11 de julio de 2017 mediante escritura pública. La empresa se crea con un capital social inicial de 3.000,00 Euros e inicia su actividad el 10 de julio de 2017. El domicilio social en el momento de su constitución se establece en AVDA DR. MENDIGUCHIA CARRICHE Número7 2 (LEGANES). La empresa indica que su actividad es Intermediarios del comercio de alimenticios, bebidas y tabaco.
| Informe de Crédito | Informe Mercantil, Incidencias y Vinculaciones | Perfil Comercial de Empresa | |
| Capital social actual y evolución | ![]() | ![]() | ![]() |
| Información mercantil y comercial | ![]() | ![]() | ![]() Básica |
| Administradores y dirigentes | ![]() | ![]() Solo administradores | ![]() Solo dirigentes |
| Empresas relacionadas (accionistas, participadas,…) | ![]() | ![]() | ![]() |
| Incidencias judiciales y procedimientos concursales | ![]() | ![]() | ![]() |
| Impagos en el fichero RAI | ![]() | ![]() | ![]() |
| Impagos en el fichero Asnef Empresas | ![]() | ![]() | ![]() |
| Categoría crediticia y probabilidad de incumplimiento de pago | ![]() | ![]() | ![]() |
| Extracto del balance y cuenta de pérdidas y ganancias | ![]() | ![]() | ![]() |
| Ratios y magnitudes económico-financieras | ![]() | ![]() | ![]() |
| Acceder | Acceder | Acceder |
PENNY SPAIN SL inscrita en el Registro Mercantil de Madrid.
capital social de la empresa es de 3.000,00 euros.
PENNY SPAIN SL tiene 1 cargos directivos en activo y 0 cargos directivos históricos.