PASEO DE RECOLETOS 5 - CENTRO OFICINA 506 (MADRID). Ver mapa
La sociedad tiene como objeto social la adquisición y explotación (bajo cualquier forma) de inmuebles, la prestación de servicios y establecimientos turísticos, así como el arrendamiento de inmuebles en cualquier modalidad, incluyendo turísticos, así como cortas y medias distancias.
no disponible
06/02/2025
un año
370.053,00 €
-
Madrid
-
Consejo de administración
| Entidad | Relación | Entidad/Relación | Desde | Hasta |
|---|---|---|---|---|
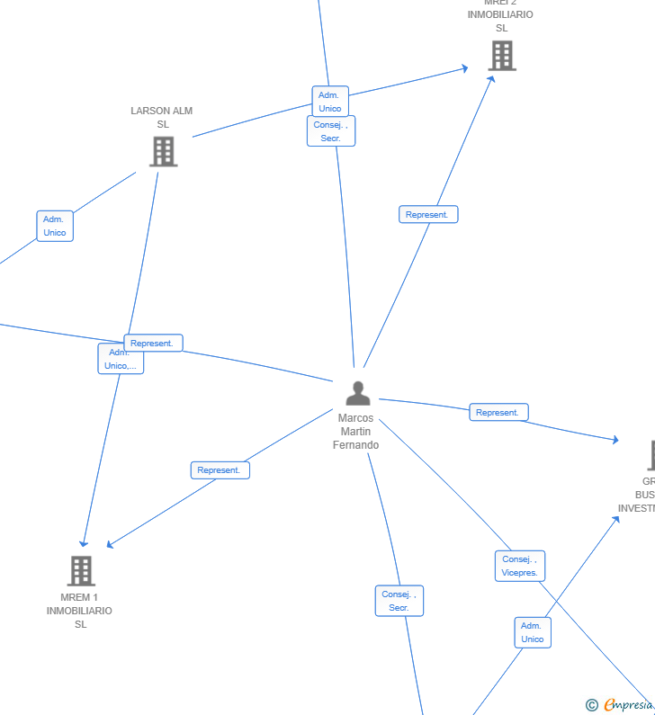
| Marcos Martin Fernando | Secr. No Consej. | Marcos Martin Fernando Secr. No Consej. | 24/03/2026 | |
| Gonzalez Palacios Eduardo | Consej. | Gonzalez Palacios Eduardo Consej. | 24/03/2026 | |
| Ciriani Bruno Funcke | Consej. | Ciriani Bruno Funcke Consej. | 24/03/2026 | |
| Rodrigo Poch Jaime | Consej. | Rodrigo Poch Jaime Consej. | 24/03/2026 | |
| Fernandez Dominguez Victor | Consej. | Fernandez Dominguez Victor Consej. | 24/03/2026 | |
| Gonzalez Palacios Eduardo | Presid. | Gonzalez Palacios Eduardo Presid. | 24/03/2026 | |
| Marcos Martin Fernando | Represent. | Marcos Martin Fernando Represent. | 20/02/2025 | 24/03/2026 |
| MADRIDITY REAL ESTATE MANAGEMENT SL | Adm. Unico | MADRIDITY REAL ESTATE MANAGEMENT SL Adm. Unico | 24/03/2026 | |
| LARSON ALM SL | Adm. Unico | LARSON ALM SL Adm. Unico | 20/02/2025 | |
| MADRIDITY REAL ESTATE INVESTORS SL | Socio Único | MADRIDITY REAL ESTATE INVESTORS SL Socio Único | 20/02/2025 | 15/09/2022 |

Resumen cronológico de actos publicados en las ediciones digitales de Boletines Oficiales (BORME, BOE, BOPI) inscritos por PDSL 29 SL o en los que participa indirectamente.
Publicación en el BORME de los siguientes ceses-dimisiones:
| Administrador Único | |
| Representante |
Publicación en el BORME de los siguientes nombramientos:
| Presidente | |
| Consejeros | |
| Secretario No Consejero |
El capital social de la empresa se reduce en un 100.00 % (reducción de 3.000 €). De esta forma, tras la reducción de capital, la sociedad pasa de tener 3.000€ de capital social a 0€. Esta reducción de capital fue inscrita en el Registro Mercantil con fecha 19 de enero de 2026.
| Capital social anterior: | 3.000 € |
| Reducción de capital: | 3.000 € |
| Capital social resultante: | 0 € |
| % reducción: | 100.00 % |
El capital social de la empresa se incrementa en un Infinity % (ampliación de 370.053 €). De esta forma, tras la ampliación la sociedad pasa de tener 0€ de capital social a 370.053€. Esta ampliación de capital fue inscrita en el Registro Mercantil con fecha 19 de enero de 2026.
| Capital social anterior: | 0 € |
| Aumento de capital: | 370.053 € |
| Capital social resultante: | 370.053 € |
| % incremento: | Infinity % |
Se constituye la empresa con fecha 20 de febrero de 2025 mediante escritura pública. La empresa se crea con un capital social inicial de 3.000,00 Euros e inicia su actividad el 6 de febrero de 2025. El domicilio social en el momento de su constitución se establece en PASEO DE RECOLETOS 5 - CENTRO OFICINA 506 (MADRID). La empresa indica que su actividad es La sociedad tiene como objeto social la adquisición y explotación (bajo cualquier forma) de inmuebles, la prestación de servicios y establecimientos turísticos, así como el arrendamiento de inmuebles en cualquier modalidad, incluyendo turísticos, así como cortas y medias distancias.
Publicación en el BORME de los siguientes nombramientos:
| Administrador Único | |
| Representante |
PDSL 29 SL inscrita en el Registro Mercantil de Madrid.
capital social de la empresa es de 370.053,00 euros.