BARRIO LA PORTILLA 11, PISO 4º - BARCENILLA (PIELAGOS). Ver mapa
El diseño e instalción de pavimento continuo de caucho. La construcción completa, reparación y conservación de edificaciones. Los servicios de limpieza de vías públicas, calles y jardines.
J39798111
09/03/2017
9 años
3.010,00 €
0.5M €
Cantabria
2
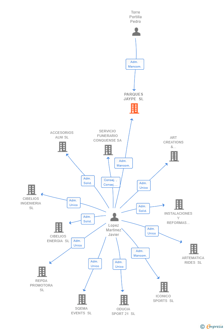
Administradores mancomunados
Información sobre balances y cuentas de resultados de PARQUES JAYPE SL depositados en el Registro Mercantil de Cantabria en los últimos ejercicios.
| Ejercicio Disponibilidad | 2019 Inmediata | 2020 3 horas | 2021 3 horas | 2022 3 horas | Consultar en Axesor | |
| Consultar en Axesor | ||||||
| Entidad | Relación | Entidad/Relación | Desde | Hasta |
|---|---|---|---|---|
| Lopez Martinez Javier | Adm. Mancom. | Lopez Martinez Javier Adm. Mancom. | 30/03/2017 | |
| Torre Portilla Pedro | Adm. Mancom. | Torre Portilla Pedro Adm. Mancom. | 30/03/2017 |

Resumen cronológico de actos publicados en las ediciones digitales de Boletines Oficiales (BORME, BOE, BOPI) inscritos por PARQUES JAYPE SL o en los que participa indirectamente.
Se constituye la empresa con fecha 30 de marzo de 2017 mediante escritura pública. La empresa se crea con un capital social inicial de 3.010,00 Euros e inicia su actividad el 9 de marzo de 2017. El domicilio social en el momento de su constitución se establece en BARRIO LA PORTILLA 11, PISO 4º - BARCENILLA (PIELAGOS). La empresa indica que su actividad es El diseño e instalción de pavimento continuo de caucho. La construcción completa, reparación y conservación de edificaciones. Los servicios de limpieza de vías públicas, calles y jardines.
Publicación en el BORME de los siguientes nombramientos:
| Administradores Mancomunados |
| Informe axesor 360º | Informe de Crédito | Perfil Comercial de Empresa | |
| Importe de ventas y número de empleados | ![]() | ![]() | ![]() |
| Información mercantil y comercial | ![]() Completa | ![]() Completa | ![]() Básica |
| Administradores y dirigentes | ![]() | ![]() | ![]() Solo dirigentes |
| Empresas relacionadas (accionistas, participadas,…) | ![]() | ![]() | ![]() |
| Categoría crediticia y probabilidad de incumplimiento de pago | ![]() | ![]() | ![]() |
| Impagos (RAI y Asnef Empresas) e incidencias judiciales | ![]() | ![]() | ![]() |
| Balance y cuenta de pérdidas y ganancias | ![]() Completo | ![]() Extracto | ![]() |
| Ratios y magnitudes económico-financieras | ![]() Completo | ![]() Extracto | ![]() |
| Representación gráfica de empresas relacionadas | ![]() | ![]() | ![]() |
| Comparativa del balance con la media del sector | ![]() | ![]() | ![]() |
| Estado de flujos de efectivo y de cambios en el patrimonio neto | ![]() | ![]() | ![]() |
| Fuentes de financiación y avales | ![]() | ![]() | ![]() |
| Subvenciones, concursos/subastas públicas y marcas | ![]() | ![]() | ![]() |
| Acceder | Acceder | Acceder |
PARQUES JAYPE SL inscrita en el Registro Mercantil de Cantabria. y con domicilio en Piélagos
capital social de la empresa es de 3.010,00 euros y tiene una facturación anual inferior a 500.000 euros.
PARQUES JAYPE SL tiene 2 cargos directivos en activo y 0 cargos directivos históricos.