C/ SEVERO OCHOA 19 - PARQUE TECNOLOGICO DE ANDALUC (MALAGA). Ver mapa
La sociedad tiene por objeto la promoción, desarrollo, gestión y financiación de proyectos de energía renovable, dejando a salvo las actividades reguladas por la ley del mercado de valores y de instituciones financieras. Las actividades enumeradas podrán también ser desarrolladas por la sociedad, to.
no disponible
31/10/2022
3 años
3.000,00 €
-
Málaga
-
Administrador único
Información sobre balances y cuentas de resultados de PARQUE EOLICO PORTICHUELOS SL depositados en el Registro Mercantil de Málaga en los últimos ejercicios.
| Ejercicio Disponibilidad | 2019 3 horas | 2020 3 horas | 2021 3 horas | 2022 3 horas | Consultar en Axesor | |
| Consultar en Axesor | ||||||
| Entidad | Relación | Entidad/Relación | Desde | Hasta |
|---|---|---|---|---|
| Garcia Vera Alberto | Apod. | Garcia Vera Alberto Apod. | 11/10/2023 | |
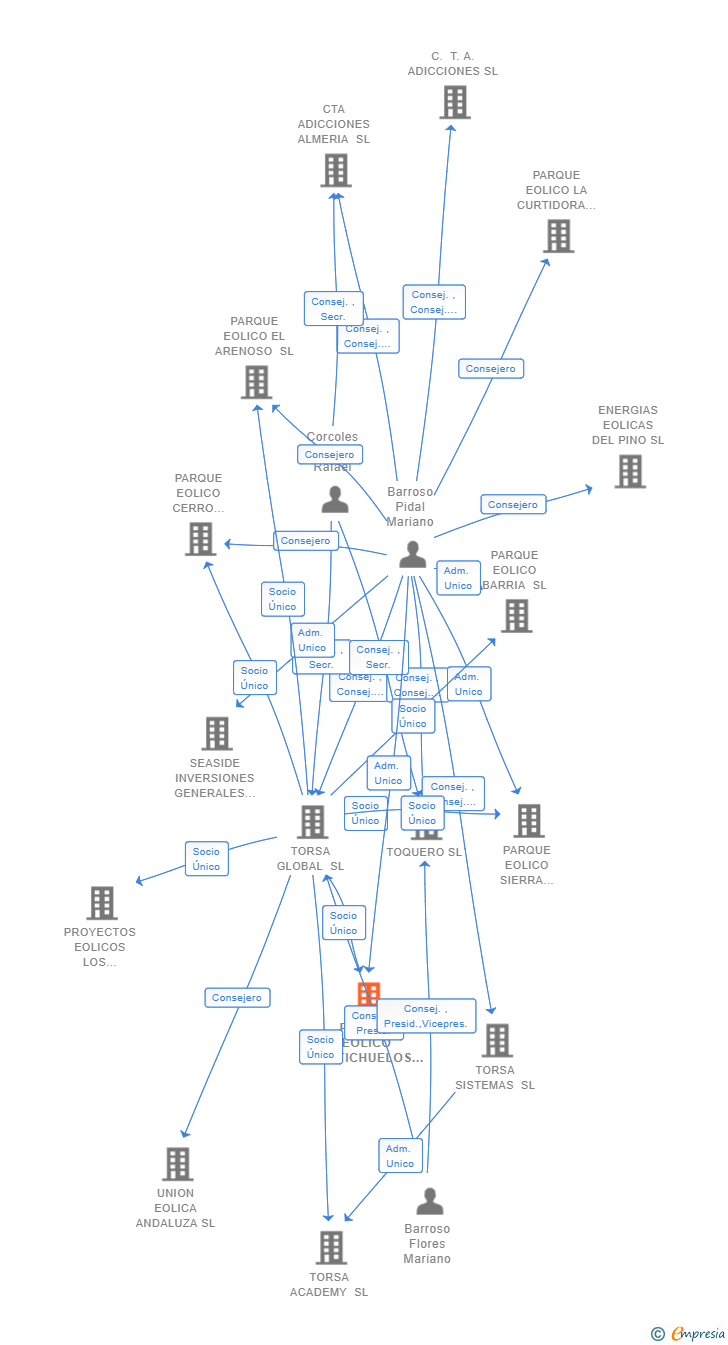
| TORSA GLOBAL SL | Socio Único | TORSA GLOBAL SL Socio Único | 22/12/2022 | |
| Barroso Pidal Mariano | Adm. Unico | Barroso Pidal Mariano Adm. Unico | 22/12/2022 |

Resumen cronológico de actos publicados en las ediciones digitales de Boletines Oficiales (BORME, BOE, BOPI) inscritos por PARQUE EOLICO PORTICHUELOS SL o en los que participa indirectamente.
Se constituye la empresa con fecha 22 de diciembre de 2022 mediante escritura pública. La empresa se crea con un capital social inicial de 3.000,00 Euros e inicia su actividad el 31 de octubre de 2022. El domicilio social en el momento de su constitución se establece en C/ SEVERO OCHOA 19 - PARQUE TECNOLOGICO DE ANDALUC (MALAGA). La empresa indica que su actividad es La sociedad tiene por objeto la promoción, desarrollo, gestión y financiación de proyectos de energía renovable, dejando a salvo las actividades reguladas por la Ley del Mercado de Valores y de Instituciones Financieras. Las actividades enumeradas podrán también ser desarrolladas por la sociedad, to.
| Informe de Crédito | Informe Mercantil, Incidencias y Vinculaciones | Perfil Comercial de Empresa | |
| Capital social actual y evolución | ![]() | ![]() | ![]() |
| Información mercantil y comercial | ![]() | ![]() | ![]() Básica |
| Administradores y dirigentes | ![]() | ![]() Solo administradores | ![]() Solo dirigentes |
| Empresas relacionadas (accionistas, participadas,…) | ![]() | ![]() | ![]() |
| Incidencias judiciales y procedimientos concursales | ![]() | ![]() | ![]() |
| Impagos en el fichero RAI | ![]() | ![]() | ![]() |
| Impagos en el fichero Asnef Empresas | ![]() | ![]() | ![]() |
| Categoría crediticia y probabilidad de incumplimiento de pago | ![]() | ![]() | ![]() |
| Extracto del balance y cuenta de pérdidas y ganancias | ![]() | ![]() | ![]() |
| Ratios y magnitudes económico-financieras | ![]() | ![]() | ![]() |
| Acceder | Acceder | Acceder |
PARQUE EOLICO PORTICHUELOS SL inscrita en el Registro Mercantil de Málaga.
capital social de la empresa es de 3.000,00 euros.