C/ JARDINES 2 BAJO H - CENTRO COMERCIAL EL ATRIO (AVILES). Ver mapa
Cnae: 4724. En aquellas actividades que tuvieran carácter profesional la sociedad actuará como intermediaria o coordinadora. Objeto: fabricación de pan, bollería, productos de confitería, comercio menor y mayor de pan, pastelería, confitería y similares, así como cualquier clase de productos aliment.
no disponible
07/12/2016
9 años
3.000,00 €
-
Asturias
Administrador único
Información sobre balances y cuentas de resultados de PANISFERIO IGONCA 2013 SL depositados en el Registro Mercantil de Asturias en los últimos ejercicios.
| Ejercicio Disponibilidad | Consultar en Axesor | |||||
| Consultar en Axesor | ||||||
| Entidad | Relación | Entidad/Relación | Desde | Hasta |
|---|---|---|---|---|
| Llames Sanchez Jose Luis | Apod. | Llames Sanchez Jose Luis Apod. | 25/04/2017 | |
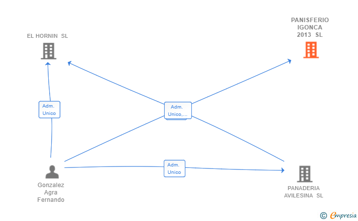
| Gonzalez Agra Fernando | Socio Único | Gonzalez Agra Fernando Socio Único | 23/12/2016 | |
| Gonzalez Agra Fernando | Adm. Unico | Gonzalez Agra Fernando Adm. Unico | 23/12/2016 |

Resumen cronológico de actos publicados en las ediciones digitales de Boletines Oficiales (BORME, BOE, BOPI) inscritos por PANISFERIO IGONCA 2013 SL o en los que participa indirectamente.
La Agencia Estatal de la Administración Tributaria ha dictado baja provisional en el óndice de entidades porqué los débitos tributarios de la entidad con la Hacienda pública del Estado han sido declarados fallidos o no haber presentado la declaración del impuesto de sociedades correspondiente a tres períodos impositivos consecutivos. Se cierra la hoja registral de la sociedad no pudióndose practicar ninguna inscripción.
Se constituye la empresa con fecha 23 de diciembre de 2016 mediante escritura pública. La empresa se crea con un capital social inicial de 3.000,00 Euros e inicia su actividad el 7 de diciembre de 2016. El domicilio social en el momento de su constitución se establece en C/ JARDINES 2 BAJO H - CENTRO COMERCIAL EL ATRIO (AVILES). La empresa indica que su actividad es CNAE: 4724. En aquellas actividades que tuvieran carácter profesional la sociedad actuará como intermediaria o coordinadora. Objeto: Fabricación de pan, bollería, productos de confitería, comercio menor y mayor de pan, pastelería, confitería y similares, así como cualquier clase de productos aliment.
| Informe de Crédito | Informe Mercantil, Incidencias y Vinculaciones | Perfil Comercial de Empresa | |
| Capital social actual y evolución | ![]() | ![]() | ![]() |
| Información mercantil y comercial | ![]() | ![]() | ![]() Básica |
| Administradores y dirigentes | ![]() | ![]() Solo administradores | ![]() Solo dirigentes |
| Empresas relacionadas (accionistas, participadas,…) | ![]() | ![]() | ![]() |
| Incidencias judiciales y procedimientos concursales | ![]() | ![]() | ![]() |
| Impagos en el fichero RAI | ![]() | ![]() | ![]() |
| Impagos en el fichero Asnef Empresas | ![]() | ![]() | ![]() |
| Categoría crediticia y probabilidad de incumplimiento de pago | ![]() | ![]() | ![]() |
| Extracto del balance y cuenta de pérdidas y ganancias | ![]() | ![]() | ![]() |
| Ratios y magnitudes económico-financieras | ![]() | ![]() | ![]() |
| Acceder | Acceder | Acceder |
PANISFERIO IGONCA 2013 SL inscrita en el Registro Mercantil de Asturias.
capital social de la empresa es de 3.000,00 euros.
PANISFERIO IGONCA 2013 SL tiene 2 cargos directivos en activo y 0 cargos directivos históricos.