CNAE 1071 - Fabricación de pan y de productos frescos de panadería y pastelería
A08778722
08/11/1982
32 años
(Extinguida el 28/04/2015)
805.834,66 €
2.5M €
Barcelona
130
Administrador único
Información sobre balances y cuentas de resultados de PANIFICADORA SAN CARLOS SA depositados en el Registro Mercantil de Barcelona en los últimos ejercicios.
| Ejercicio Disponibilidad | Consultar en Axesor | |||||
| Consultar en Axesor | ||||||
| Entidad | Relación | Entidad/Relación | Desde | Hasta |
|---|---|---|---|---|
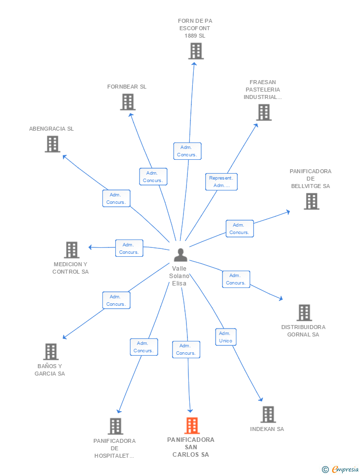
| Valle Solano Elisa | Adm. Concurs. | Valle Solano Elisa Adm. Concurs. | 09/05/2012 | 28/04/2015 |
| Mora Font Juan Jesus | Adm. Unico | Mora Font Juan Jesus Adm. Unico | 05/12/2011 | 29/06/2012 |
| Mora Font Juan Jesus | Adm. Solid. | Mora Font Juan Jesus Adm. Solid. | 04/03/2010 | 05/12/2011 |
| Mora Font Marta Isabel | Adm. Solid. | Mora Font Marta Isabel Adm. Solid. | 04/03/2010 | 05/12/2011 |

Resumen cronológico de actos publicados en las ediciones digitales de Boletines Oficiales (BORME, BOE, BOPI) inscritos por PANIFICADORA SAN CARLOS SA o en los que participa indirectamente.
Edicto de Conclusión de Concurso
Don Jesús Santiago Ortego Briongos, Secretario judicial del Juzgado de lo Mercantil n.º 8 de los de Barcelona y provincia,
Hago saber: Que en el Concurso voluntario n.º 125/2012, seguido en este Juzgado a... Ver más
| Empresa |
|
JUZGADO MERCANTIL 8 DE BARCELONA, PROCEDIMIENTO CONCURSO VOLUNTARIO 125/2012, AUTO FIRME DE FECHA 12/02/2015, CONCLUSION DEL CONCURSO.
JUZGADO MERCANTIL 8 DE BARCELONA, PROCEDIMIENTO CONCURSO VOLUNTARIO 125/2012, AUTO FIRME DE FECHA 13/11/2012, POR EL QUE SE ACUERDA EL ARCHIVO DE LA PIEZA DE CALIFICACION DEL CONCURSO DE LA SOCIEDAD.
JUZGADO MERCANTIL 8 DE BARCELONA, PROCEDIMIENTO CONCURSO VOLUNTARIO 125/2012, AUTO FIRME DE FECHA 17/07/2012, POR EL QUE SE ACUERDA LA APROBACION DEL PLAN DE LIQUIDACION.
JUZGADO MERCANTIL 8 DE BARCELONA, PROCEDIMIENTO CONCURSO VOLUNTARIO 125/2012, AUTO FIRME DE FECHA 02/05/2012, APERTURA DE LA FASE DE LIQUIDACION.
JUZGADO MERCANTIL 8 DE BARCELONA, PROCEDIMIENTO CONCURSO VOLUNTARIO 125/2012, AUTO FIRME DE FECHA 23/03/2012, DECLARACION DE CONCURSO VOLUNTARIO DE LA SOCIEDAD.
Jesús Santiago Ortego Briongos, Secretario Judicial del Juzgado de lo Mercantil n.º 8 de los de Barcelona, dicto el presente Edicto al objeto de dar publicidad al Auto de Declaracion de Concurso dictado por este Juzgado:
Número de asunto.- Concurso 125/2012, ... Ver más
| Empresa |
|
Publicación en el BORME de los siguientes revocaciones:
| Administradores Solidarios |
| ARTS.10(parrafo 2),16,18,22,24,27,28,31.-MODIFIDACION EN LAESTRUCTURA DEL ORGANO DE ADMINISTRACION SOCIAL.ART.29.-PLAZO DURACION CARGO DE ADMINISTRADOR.ARTS.33 Y 37.-SIN CONTENIDO. |
El capital social de la empresa se incrementa en un 492.40 % (ampliación de 295.981,64 €). De esta forma, tras la ampliación la sociedad pasa de tener 60.110€ de capital social a 356.091,64€. Esta ampliación de capital fue inscrita en el Registro Mercantil con fecha 4 de noviembre de 2010.
| Capital social anterior: | 60.110 € |
| Aumento de capital: | 295.981,64 € |
| Capital social resultante: | 356.091,64 € |
| % incremento: | 492.40 % |
Los socios o accionistas de la empresa han ampliado en 449.743,02 € el capital social de la sociedad. Esta ampliación incrita en el Registro Mercantil, incrementa el capital social en un 126.30 %, dejando el capital social de la sociedad en 805.834,66€.
| Capital social anterior: | 356.091,64 € |
| Aumento de capital: | 449.743,02 € |
| Capital social resultante: | 805.834,66 € |
| % incremento: | 126.30 % |
Publicación en el BORME de los siguientes nombramientos:
| Administradores Solidarios |
| Informe axesor 360º | Informe de Crédito | Perfil Comercial de Empresa | |
| Importe de ventas y número de empleados | ![]() | ![]() | ![]() |
| Información mercantil y comercial | ![]() Completa | ![]() Completa | ![]() Básica |
| Administradores y dirigentes | ![]() | ![]() | ![]() Solo dirigentes |
| Empresas relacionadas (accionistas, participadas,…) | ![]() | ![]() | ![]() |
| Categoría crediticia y probabilidad de incumplimiento de pago | ![]() | ![]() | ![]() |
| Impagos (RAI y Asnef Empresas) e incidencias judiciales | ![]() | ![]() | ![]() |
| Balance y cuenta de pérdidas y ganancias | ![]() Completo | ![]() Extracto | ![]() |
| Ratios y magnitudes económico-financieras | ![]() Completo | ![]() Extracto | ![]() |
| Representación gráfica de empresas relacionadas | ![]() | ![]() | ![]() |
| Comparativa del balance con la media del sector | ![]() | ![]() | ![]() |
| Estado de flujos de efectivo y de cambios en el patrimonio neto | ![]() | ![]() | ![]() |
| Fuentes de financiación y avales | ![]() | ![]() | ![]() |
| Subvenciones, concursos/subastas públicas y marcas | ![]() | ![]() | ![]() |
| Acceder | Acceder | Acceder |
PANIFICADORA SAN CARLOS SA fué una empresa constituida el 08/11/1982 y extinguida el 28/04/2015 inscrita en el Registro Mercantil de Barcelona. y con domicilio en BadalonaSu clasificación nacional de actividades económicas era Fabricación de pan y de productos frescos de panadería y pastelería.
capital social de la empresa es de 805.834,66 euros y tiene una facturación anual superior a 2.500.000 euros.
PANIFICADORA SAN CARLOS SA tiene 0 cargos directivos en activo y 4 cargos directivos históricos.
La empresa está auditada por Bargues Simon Maria Amparo.