C/ VICENTE FERRER 9 (CORDOBA). Ver mapa
La sociedad tiene por objeto: -intermediarios de comercio de productos diversos (cnae: 46.19); siendo esta su actividad principal. -comercio al mayor de cereales, simientes, plantas, abonos, sustancias fertilizantes, plaguicidas, animales vivos, tabaco en rama, alimentos para el ganado y materias p.
no disponible
01/10/2020
5 años
3.000,00 €
-
Córdoba
-
Administrador único
Información sobre balances y cuentas de resultados de PADILLA TRADING SL depositados en el Registro Mercantil de Córdoba en los últimos ejercicios.
| Ejercicio Disponibilidad | 2019 3 horas | 2020 3 horas | Consultar en Axesor | |||
| Consultar en Axesor | ||||||
| Entidad | Relación | Entidad/Relación | Desde | Hasta |
|---|---|---|---|---|
| Sierra Martos Maria Pilar | Apod. Solid. | Sierra Martos Maria Pilar Apod. Solid. | 05/02/2021 | |
| Castilla Muñoz Cristina | Apod. Solid. | Castilla Muñoz Cristina Apod. Solid. | 05/02/2021 | |
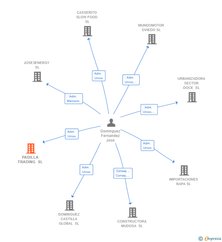
| Dominguez Fernandez Jose | Adm. Unico | Dominguez Fernandez Jose Adm. Unico | 23/10/2020 |

Resumen cronológico de actos publicados en las ediciones digitales de Boletines Oficiales (BORME, BOE, BOPI) inscritos por PADILLA TRADING SL o en los que participa indirectamente.
Publicación en el BORME de los siguientes nombramientos:
| Apoderados Solidarios |
Se constituye la empresa con fecha 23 de octubre de 2020 mediante escritura pública. La empresa se crea con un capital social inicial de 3.000,00 Euros e inicia su actividad el 1 de octubre de 2020. El domicilio social en el momento de su constitución se establece en C/ VICENTE FERRER 9 (CORDOBA). La empresa indica que su actividad es La sociedad tiene por objeto: -Intermediarios de comercio de productos diversos (CNAE: 46.19); siendo esta su ACTIVIDAD PRINCIPAL. -Comercio al mayor de cereales, simientes, plantas, abonos, sustancias fertilizantes, plaguicidas, animales vivos, tabaco en rama, alimentos para el ganado y materias p.
| Informe de Crédito | Informe Mercantil, Incidencias y Vinculaciones | Perfil Comercial de Empresa | |
| Capital social actual y evolución | ![]() | ![]() | ![]() |
| Información mercantil y comercial | ![]() | ![]() | ![]() Básica |
| Administradores y dirigentes | ![]() | ![]() Solo administradores | ![]() Solo dirigentes |
| Empresas relacionadas (accionistas, participadas,…) | ![]() | ![]() | ![]() |
| Incidencias judiciales y procedimientos concursales | ![]() | ![]() | ![]() |
| Impagos en el fichero RAI | ![]() | ![]() | ![]() |
| Impagos en el fichero Asnef Empresas | ![]() | ![]() | ![]() |
| Categoría crediticia y probabilidad de incumplimiento de pago | ![]() | ![]() | ![]() |
| Extracto del balance y cuenta de pérdidas y ganancias | ![]() | ![]() | ![]() |
| Ratios y magnitudes económico-financieras | ![]() | ![]() | ![]() |
| Acceder | Acceder | Acceder |
PADILLA TRADING SL inscrita en el Registro Mercantil de Córdoba.
capital social de la empresa es de 3.000,00 euros.