LA IMPORTACION, EXPORTACION, REPRESENTACION, DISTRIBUCION, ALMACENAJE, COMERCIALIZACION, CONFECCION, SUMINISTRO, INSTALACION, REPARACION; MONTAJE, ELE., DE TODA CLASE DE MATERIALES DE CONSTRUCCION, PREFABRICADOS, SANEAMI
CNAE 4652 - Comercio al por mayor de equipos electrónicos y de telecomunicaciones y sus componentes
B35846021
01/04/2005
21 años
-
0.5M €
Las Palmas
Administrador único
ASERTECSING ILUMINACION SL
Información sobre balances y cuentas de resultados de PADART SL depositados en el Registro Mercantil de Las Palmas en los últimos ejercicios.
| Ejercicio Disponibilidad | 2019 Inmediata | 2020 Inmediata | 2021 Inmediata | 2022 Inmediata | Consultar en Axesor | |
| Consultar en Axesor | ||||||
| Entidad | Relación | Entidad/Relación | Desde | Hasta |
|---|---|---|---|---|
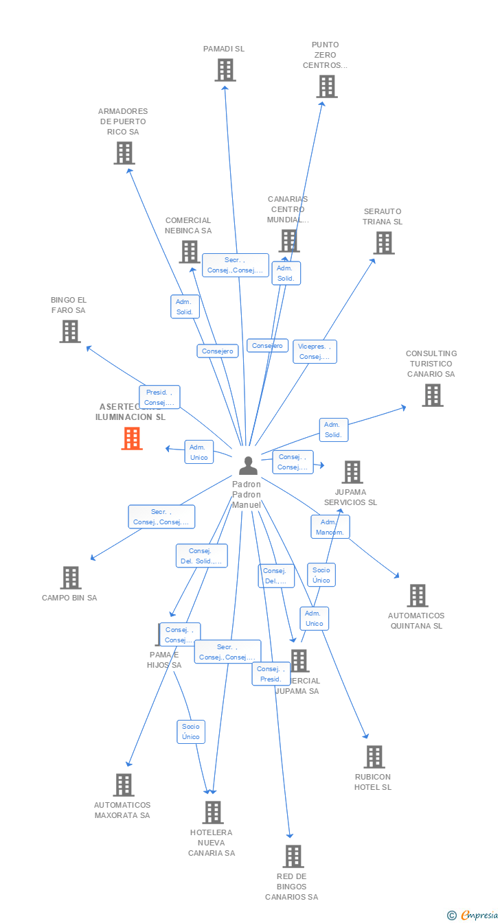
| Padron Padron Manuel | Socio Único | Padron Padron Manuel Socio Único | 22/12/2015 | |
| Padron Rodriguez Andres | Apod. Mancom. | Padron Rodriguez Andres Apod. Mancom. | 04/03/2009 | |
| Socorro Gil Alfredo | Apod. Mancom. | Socorro Gil Alfredo Apod. Mancom. | 04/03/2009 | |
| Padron Padron Manuel | Adm. Unico | Padron Padron Manuel Adm. Unico | 08/01/2009 | |
| Padron Rodriguez Andres | Adm. Mancom. | Padron Rodriguez Andres Adm. Mancom. | 08/01/2009 | |
| Socorro Gil Alfredo | Adm. Mancom. | Socorro Gil Alfredo Adm. Mancom. | 08/01/2009 | |
| Padron Padron Manuel | Adm. Mancom. | Padron Padron Manuel Adm. Mancom. | 08/01/2009 |

Resumen cronológico de actos publicados en las ediciones digitales de Boletines Oficiales (BORME, BOE, BOPI) inscritos por PADART SL o en los que participa indirectamente.
| Artículo de los estatutos: 1. Denominación social.-. |
La sociedad cambia su denominación social ASERTECSING ILUMINACION SL a la denominación PADART SL
Publicación en el BORME de los siguientes revocaciones:
| Apoderados Mancomunados |
| Nuevo órgano social | Administrador único |
| Informe axesor 360º | Informe de Crédito | Perfil Comercial de Empresa | |
| Importe de ventas y número de empleados | ![]() | ![]() | ![]() |
| Información mercantil y comercial | ![]() Completa | ![]() Completa | ![]() Básica |
| Administradores y dirigentes | ![]() | ![]() | ![]() Solo dirigentes |
| Empresas relacionadas (accionistas, participadas,…) | ![]() | ![]() | ![]() |
| Categoría crediticia y probabilidad de incumplimiento de pago | ![]() | ![]() | ![]() |
| Impagos (RAI y Asnef Empresas) e incidencias judiciales | ![]() | ![]() | ![]() |
| Balance y cuenta de pérdidas y ganancias | ![]() Completo | ![]() Extracto | ![]() |
| Ratios y magnitudes económico-financieras | ![]() Completo | ![]() Extracto | ![]() |
| Representación gráfica de empresas relacionadas | ![]() | ![]() | ![]() |
| Comparativa del balance con la media del sector | ![]() | ![]() | ![]() |
| Estado de flujos de efectivo y de cambios en el patrimonio neto | ![]() | ![]() | ![]() |
| Fuentes de financiación y avales | ![]() | ![]() | ![]() |
| Subvenciones, concursos/subastas públicas y marcas | ![]() | ![]() | ![]() |
| Acceder | Acceder | Acceder |
PADART SL anteriormente denominada ASERTECSING ILUMINACION SL inscrita en el Registro Mercantil de Las Palmas. y con domicilio en Palmas de Gran Canaria, LasSu clasificación nacional de actividades económicas es Comercio al por mayor de equipos electrónicos y de telecomunicaciones y sus componentes.
La empresa tiene una facturación anual inferior a 500.000 euros.
PADART SL tiene 1 cargos directivos en activo y 5 cargos directivos históricos.