La adquisición, cría, engorde, sacrificio, despiece, comercialización y distribución de ganado porcino; la fabricación de embutidos, salazón y secadode jamones y productos derivados del cerdo; la comercialización y distribución de productos y subproductos cárnicos, así como la explotación por cualq.
CNAE 0146 - Explotación de ganado porcino
B37497716
22/06/2010
16 años
3.020,00 €
2.5M €
Salamanca
Administrador único
Información sobre balances y cuentas de resultados de PABLO Y SANDRA SL depositados en el Registro Mercantil de Salamanca en los últimos ejercicios.
| Ejercicio Disponibilidad | Consultar en Axesor | |||||
| Consultar en Axesor | ||||||
| Entidad | Relación | Entidad/Relación | Desde | Hasta |
|---|---|---|---|---|
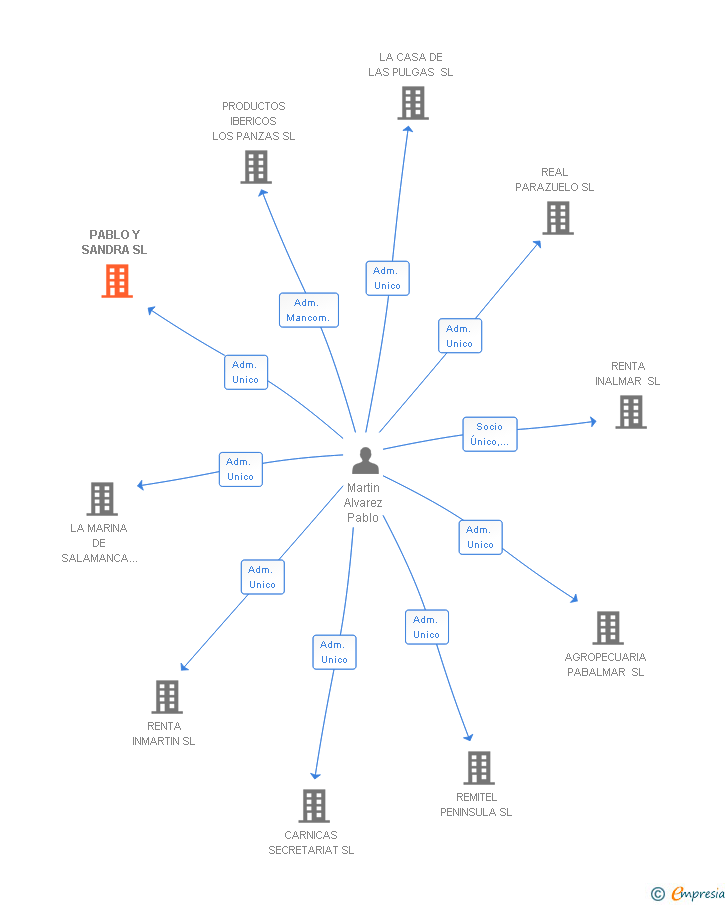
| Martin Alvarez Pablo | Adm. Unico | Martin Alvarez Pablo Adm. Unico | 08/07/2010 |

Resumen cronológico de actos publicados en las ediciones digitales de Boletines Oficiales (BORME, BOE, BOPI) inscritos por PABLO Y SANDRA SL o en los que participa indirectamente.
La Agencia Estatal de la Administración Tributaria ha dictado baja provisional en el óndice de entidades porqué los débitos tributarios de la entidad con la Hacienda pública del Estado han sido declarados fallidos o no haber presentado la declaración del impuesto de sociedades correspondiente a tres períodos impositivos consecutivos. Se cierra la hoja registral de la sociedad no pudióndose practicar ninguna inscripción.
Se constituye la empresa con fecha 8 de julio de 2010 mediante escritura pública. La empresa se crea con un capital social inicial de 3.020,00 Euros e inicia su actividad el 22 de junio de 2010. El domicilio social en el momento de su constitución se establece en C/ PRINCIPE FELIPE 85 (GUIJUELO). La empresa indica que su actividad es la adquisición, cría, engorde, sacrificio, despiece, comercialización y distribución de ganado porcino; la fabricación de embutidos, salazón y secadode jamones y productos derivados del cerdo; la comercialización y distribución de productos y subproductos cárnicos, así como la explotación por cualq.
| Informe de Crédito | Informe Mercantil, Incidencias y Vinculaciones | Perfil Comercial de Empresa | |
| Capital social actual y evolución | ![]() | ![]() | ![]() |
| Información mercantil y comercial | ![]() | ![]() | ![]() Básica |
| Administradores y dirigentes | ![]() | ![]() Solo administradores | ![]() Solo dirigentes |
| Empresas relacionadas (accionistas, participadas,…) | ![]() | ![]() | ![]() |
| Incidencias judiciales y procedimientos concursales | ![]() | ![]() | ![]() |
| Impagos en el fichero RAI | ![]() | ![]() | ![]() |
| Impagos en el fichero Asnef Empresas | ![]() | ![]() | ![]() |
| Categoría crediticia y probabilidad de incumplimiento de pago | ![]() | ![]() | ![]() |
| Extracto del balance y cuenta de pérdidas y ganancias | ![]() | ![]() | ![]() |
| Ratios y magnitudes económico-financieras | ![]() | ![]() | ![]() |
| Acceder | Acceder | Acceder |
PABLO Y SANDRA SL inscrita en el Registro Mercantil de Salamanca. y con domicilio en GuijueloSu clasificación nacional de actividades económicas es Explotación de ganado porcino.
capital social de la empresa es de 3.020,00 euros y tiene una facturación anual superior a 2.500.000 euros.
PABLO Y SANDRA SL tiene 1 cargos directivos en activo y 0 cargos directivos históricos.