925354330 925223504
MAESTROS ESPADEROS, 24 B. 45004 TOLEDO. (TOLEDO). Ver mapa
SERVICIO Y TRATAMIENTO DE HOSPITALIZACION Y CUALQUIER TIPO, DE ASISTENCIA MEDICA Y SANITARIA, INCLUSO A DOMICILIO ASI COMO EL SUMINISTRO Y TRATAMIENTO DE OXIGENO MEDICINAL LIMITADO Y OTRAS TERAPIAS. TRANSPORTE DE ENFERMO
CNAE 8690 - Otras actividades sanitarias
A45041191
25/10/1985
40 años
-
2.5M €
Toledo
1
Consejo de administración
Información sobre balances y cuentas de resultados de OXIGENO CASTILLA LA MANCHA SA depositados en el Registro Mercantil de Toledo en los últimos ejercicios.
| Ejercicio Disponibilidad | 2019 3 horas | 2020 3 horas | 2021 3 horas | 2022 3 horas | 2023 3 horas | Consultar en Axesor |
| Consultar en Axesor | ||||||
| Entidad | Relación | Entidad/Relación | Desde | Hasta |
|---|---|---|---|---|
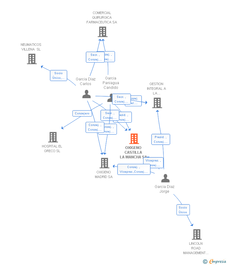
| Garcia Diaz Jose-luis | Consej. | Garcia Diaz Jose-luis Consej. | 30/06/2021 | |
| Garcia Diaz Jose-luis | Secr. | Garcia Diaz Jose-luis Secr. | 30/06/2021 | |
| Garcia Diaz Jose-luis | Consej. Del. Solid. | Garcia Diaz Jose-luis Consej. Del. Solid. | 30/06/2021 | |
| Garcia Diaz Carlos | Secr. | Garcia Diaz Carlos Secr. | 09/06/2011 | 30/06/2021 |
| Garcia Diaz Carlos | Consej. Del. Solid. | Garcia Diaz Carlos Consej. Del. Solid. | 09/06/2011 | 30/06/2021 |
| Garcia Diaz Carlos | Consej. | Garcia Diaz Carlos Consej. | 09/06/2011 | 30/06/2021 |
| Garcia Paniagua Candido | Consej. | Garcia Paniagua Candido Consej. | 09/06/2011 | |
| Garcia Paniagua Candido | Presid. | Garcia Paniagua Candido Presid. | 09/06/2011 | |
| Garcia Paniagua Candido | Consej. Del. Solid. | Garcia Paniagua Candido Consej. Del. Solid. | 09/06/2011 | |
| Garcia Diaz Jorge | Consej. | Garcia Diaz Jorge Consej. | 09/06/2011 | |
| Garcia Diaz Jorge | Vicepres. | Garcia Diaz Jorge Vicepres. | 09/06/2011 | |
| Garcia Diaz Jorge | Consej. Del. Solid. | Garcia Diaz Jorge Consej. Del. Solid. | 09/06/2011 |

Resumen cronológico de actos publicados en las ediciones digitales de Boletines Oficiales (BORME, BOE, BOPI) inscritos por OXIGENO CASTILLA LA MANCHA SA o en los que participa indirectamente.
Publicación en el BORME de los siguientes ceses-dimisiones:
| Presidente | |
| Vicepresidente | |
| Consejeros | |
| Secretario | |
| Consejero Delegado Solidario |
Publicación en el BORME de los siguientes nombramientos:
| Presidente | |
| Vicepresidente | |
| Consejeros | |
| Secretario | |
| Consejeros Delegados Solidarios |
Publicación en el BORME de los siguientes ceses-dimisiones:
| Presidente | |
| Vicepresidente | |
| Consejeros | |
| Secretario | |
| Consejero Delegado Solidario |
Publicación en el BORME de los siguientes nombramientos:
| Presidente | |
| Vicepresidente | |
| Consejeros | |
| Secretario | |
| Consejeros Delegados Solidarios |
Publicación en el BORME de los siguientes ceses-dimisiones:
| Presidente | |
| Vicepresidente | |
| Consejero | |
| Consejero Delegado Solidario | |
| Secretario |
Publicación en el BORME de los siguientes nombramientos:
| Presidente | |
| Vicepresidente | |
| Consejeros Delegados Solidarios | |
| Consejeros | |
| Consejero Delegado Solidario | |
| Secretario |
| Informe axesor 360º | Informe de Crédito | Perfil Comercial de Empresa | |
| Importe de ventas y número de empleados | ![]() | ![]() | ![]() |
| Información mercantil y comercial | ![]() Completa | ![]() Completa | ![]() Básica |
| Administradores y dirigentes | ![]() | ![]() | ![]() Solo dirigentes |
| Empresas relacionadas (accionistas, participadas,…) | ![]() | ![]() | ![]() |
| Categoría crediticia y probabilidad de incumplimiento de pago | ![]() | ![]() | ![]() |
| Impagos (RAI y Asnef Empresas) e incidencias judiciales | ![]() | ![]() | ![]() |
| Balance y cuenta de pérdidas y ganancias | ![]() Completo | ![]() Extracto | ![]() |
| Ratios y magnitudes económico-financieras | ![]() Completo | ![]() Extracto | ![]() |
| Representación gráfica de empresas relacionadas | ![]() | ![]() | ![]() |
| Comparativa del balance con la media del sector | ![]() | ![]() | ![]() |
| Estado de flujos de efectivo y de cambios en el patrimonio neto | ![]() | ![]() | ![]() |
| Fuentes de financiación y avales | ![]() | ![]() | ![]() |
| Subvenciones, concursos/subastas públicas y marcas | ![]() | ![]() | ![]() |
| Acceder | Acceder | Acceder |
OXIGENO CASTILLA LA MANCHA SA inscrita en el Registro Mercantil de Toledo. y con domicilio en ToledoSu clasificación nacional de actividades económicas es Otras actividades sanitarias.
La empresa tiene una facturación anual superior a 2.500.000 euros.
OXIGENO CASTILLA LA MANCHA SA tiene 9 cargos directivos en activo y 0 cargos directivos históricos.