C/ GENERAL ELORZA 53-1º A (OVIEDO). Ver mapa
Cnae: 6920. En aquellas actividades que tuvieran carácter profesional la sociedad actuará como intermediaria. Objeto: actividades de contabilidad, asesoramiento y gestiones para empresas.
no disponible
03/01/2023
3 años
12.000,00 €
-
Asturias
-
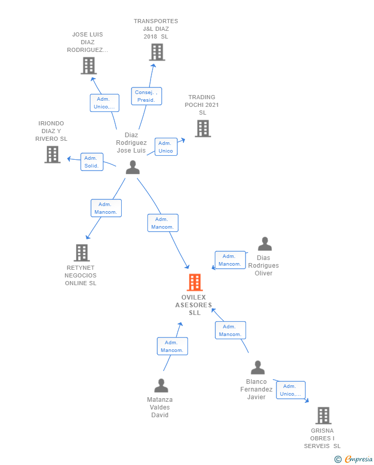
Administradores mancomunados
| Entidad | Relación | Entidad/Relación | Desde | Hasta |
|---|---|---|---|---|
| Diaz Rodriguez Jose Luis | Adm. Mancom. | Diaz Rodriguez Jose Luis Adm. Mancom. | 16/02/2023 | |
| Dias Rodrigues Oliver | Adm. Mancom. | Dias Rodrigues Oliver Adm. Mancom. | 11/01/2023 | |
| Matanza Valdes David | Adm. Mancom. | Matanza Valdes David Adm. Mancom. | 11/01/2023 | |
| Blanco Fernandez Javier | Adm. Mancom. | Blanco Fernandez Javier Adm. Mancom. | 11/01/2023 |

Resumen cronológico de actos publicados en las ediciones digitales de Boletines Oficiales (BORME, BOE, BOPI) inscritos por OVILEX ASESORES SLL o en los que participa indirectamente.
El capital social de la empresa se incrementa en un 33.33 % (ampliación de 3.000 €). De esta forma, tras la ampliación la sociedad pasa de tener 9.000€ de capital social a 12.000€. Esta ampliación de capital fue inscrita en el Registro Mercantil con fecha 16 de febrero de 2023.
| Capital social anterior: | 9.000 € |
| Aumento de capital: | 3.000 € |
| Capital social resultante: | 12.000 € |
| % incremento: | 33.33 % |
Se constituye la empresa con fecha 11 de enero de 2023 mediante escritura pública. La empresa se crea con un capital social inicial de 9.000,00 Euros e inicia su actividad el 3 de enero de 2023. El domicilio social en el momento de su constitución se establece en C/ GENERAL ELORZA 53-1º A (OVIEDO). La empresa indica que su actividad es CNAE: 6920. En aquellas actividades que tuvieran carácter profesional la sociedad actuará como intermediaria. Objeto: Actividades de contabilidad, asesoramiento y gestiones para empresas.
Publicación en el BORME de los siguientes nombramientos:
| Administradores Mancomunados |
| Informe de Crédito | Informe Mercantil, Incidencias y Vinculaciones | Perfil Comercial de Empresa | |
| Capital social actual y evolución | ![]() | ![]() | ![]() |
| Información mercantil y comercial | ![]() | ![]() | ![]() Básica |
| Administradores y dirigentes | ![]() | ![]() Solo administradores | ![]() Solo dirigentes |
| Empresas relacionadas (accionistas, participadas,…) | ![]() | ![]() | ![]() |
| Incidencias judiciales y procedimientos concursales | ![]() | ![]() | ![]() |
| Impagos en el fichero RAI | ![]() | ![]() | ![]() |
| Impagos en el fichero Asnef Empresas | ![]() | ![]() | ![]() |
| Categoría crediticia y probabilidad de incumplimiento de pago | ![]() | ![]() | ![]() |
| Extracto del balance y cuenta de pérdidas y ganancias | ![]() | ![]() | ![]() |
| Ratios y magnitudes económico-financieras | ![]() | ![]() | ![]() |
| Acceder | Acceder | Acceder |
OVILEX ASESORES SLL inscrita en el Registro Mercantil de Asturias.
capital social de la empresa es de 12.000,00 euros.