LUGAR DE LAPEDROS S/N (MONDARIZ- BALNEARIO). Ver mapa
La enseñanza de los principios y prácticas de sector primario, más concretamente, la realización de actividades agrícolas y ganaderas con fines educativos. Centro de ocio y tiempo libre para el desarrollo de actividades relacionadas con la agricultura y ganadería.
no disponible
13/01/2015
11 años
1.500.670,00 €
0.5M €
Pontevedra
Administradores solidarios
Información sobre balances y cuentas de resultados de OUTDOOR SCHOOL SL depositados en el Registro Mercantil de Pontevedra en los últimos ejercicios.
| Ejercicio Disponibilidad | 2019 Inmediata | 2020 3 horas | 2021 3 horas | 2022 3 horas | 2023 3 horas | Consultar en Axesor |
| Consultar en Axesor | ||||||
| Entidad | Relación | Entidad/Relación | Desde | Hasta |
|---|---|---|---|---|
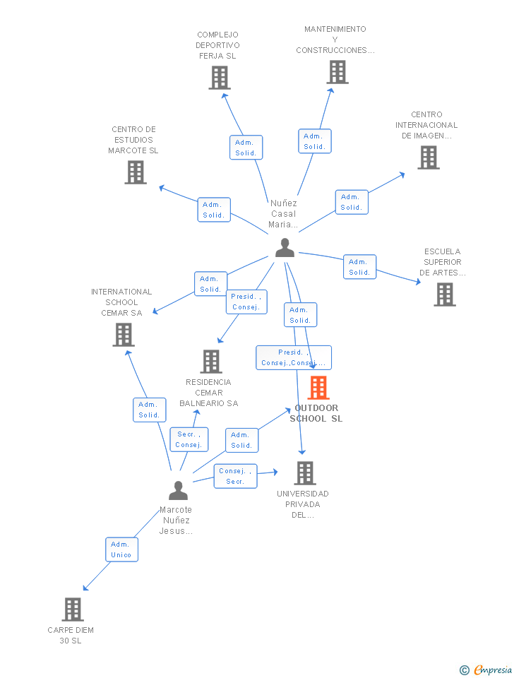
| Nuñez Casal Maria Elena | Adm. Solid. | Nuñez Casal Maria Elena Adm. Solid. | 02/02/2015 | |
| Marcote Nuñez Jesus Javier | Adm. Solid. | Marcote Nuñez Jesus Javier Adm. Solid. | 02/02/2015 |

Resumen cronológico de actos publicados en las ediciones digitales de Boletines Oficiales (BORME, BOE, BOPI) inscritos por OUTDOOR SCHOOL SL o en los que participa indirectamente.
Con fecha 5 de mayo de 2021, mediante la correspondiente escritura ha quedado incrito en el Registro Mercantil la ampliación de 1.497.670 € del capital social de la empresa. Esta ampliación representa un 49922.33 % de incremento del capital, quedando un capital social resultante de 1.500.670€.
| Capital social anterior: | 3.000 € |
| Aumento de capital: | 1.497.670 € |
| Capital social resultante: | 1.500.670 € |
| % incremento: | 49922.33 % |
Se constituye la empresa con fecha 2 de febrero de 2015 mediante escritura pública. La empresa se crea con un capital social inicial de 3.000,00 Euros e inicia su actividad el 13 de enero de 2015. El domicilio social en el momento de su constitución se establece en LUGAR DE LAPEDROS S/N (MONDARIZ- BALNEARIO). La empresa indica que su actividad es La enseñanza de los principios y prácticas de sector primario, más concretamente, la realización de actividades agrícolas y ganaderas con fines educativos. Centro de ocio y tiempo libre para el desarrollo de actividades relacionadas con la agricultura y ganadería.
Publicación en el BORME de los siguientes nombramientos:
| Administradores Solidarios |
| Informe axesor 360º | Informe de Crédito | Perfil Comercial de Empresa | |
| Importe de ventas y número de empleados | ![]() | ![]() | ![]() |
| Información mercantil y comercial | ![]() Completa | ![]() Completa | ![]() Básica |
| Administradores y dirigentes | ![]() | ![]() | ![]() Solo dirigentes |
| Empresas relacionadas (accionistas, participadas,…) | ![]() | ![]() | ![]() |
| Categoría crediticia y probabilidad de incumplimiento de pago | ![]() | ![]() | ![]() |
| Impagos (RAI y Asnef Empresas) e incidencias judiciales | ![]() | ![]() | ![]() |
| Balance y cuenta de pérdidas y ganancias | ![]() Completo | ![]() Extracto | ![]() |
| Ratios y magnitudes económico-financieras | ![]() Completo | ![]() Extracto | ![]() |
| Representación gráfica de empresas relacionadas | ![]() | ![]() | ![]() |
| Comparativa del balance con la media del sector | ![]() | ![]() | ![]() |
| Estado de flujos de efectivo y de cambios en el patrimonio neto | ![]() | ![]() | ![]() |
| Fuentes de financiación y avales | ![]() | ![]() | ![]() |
| Subvenciones, concursos/subastas públicas y marcas | ![]() | ![]() | ![]() |
| Acceder | Acceder | Acceder |
OUTDOOR SCHOOL SL inscrita en el Registro Mercantil de Pontevedra.
capital social de la empresa es de 1.500.670,00 euros y tiene una facturación anual inferior a 500.000 euros.
OUTDOOR SCHOOL SL tiene 2 cargos directivos en activo y 0 cargos directivos históricos.