Negociacion por cuenta propia, excluyendo la condicion de creador de mercado y exclusivamente en mercados regulados, de conformidad con el articulo 62.3 a) de la ley 24 1988, de 28 de julio de mercado de valores o disposicion equivalente que la pudiera sustituir en el futuro.. Negociacion por cuenta propia, excluyendo la condicion de creador de mercado y exclusivamente en mercados regulados, de conformidad con el articulo 62.3 a) de la ley 24 1988, de 28 de julio de mercado de valores o disposicion equivalente que la pudiera sustituir en el futuro.
CNAE 8559 - Otra educación n.c.o.p.
no disponible
19/04/2007
15 años
(Extinguida el 18/10/2021)
52.717,00 €
0.5M €
Madrid
9
Administrador único
DIGITRADE SL
Información sobre balances y cuentas de resultados de OSTC TRADING SPAIN SL depositados en el Registro Mercantil de Madrid en los últimos ejercicios.
| Ejercicio Disponibilidad | 2019 3 horas | 2020 3 horas | Consultar en Axesor | |||
| Consultar en Axesor | ||||||

Resumen cronológico de actos publicados en las ediciones digitales de Boletines Oficiales (BORME, BOE, BOPI) inscritos por OSTC TRADING SPAIN SL o en los que participa indirectamente.
| Artículo de los estatutos: 3. Domicilio social . |
Traslado del domicilio social de la empresa situado en C/ GRAN VIA 46 11º E (MADRID) siendo el nuevo domicilio situado en C/ VALLEHERMOSO 15 - ENTREPLANTA (MADRID).
Publicación en el BORME de los siguientes nombramientos:
| Auditor |
Publicación en el BORME de los siguientes revocaciones:
| Apoderados | |
| Apoderados Mancomunados/Solidarios | |
| Apoderados Solidarios |
Publicación en el BORME de los siguientes ceses-dimisiones:
| Presidente | |
| Vicepresidente | |
| Consejeros | |
| Consejero | |
| Secretario No Consejero | |
| Vicesecretario No Consejero |
Cambio del Organo de Administración: Consejo de administración a Administrador único.
Traslado del domicilio social de la empresa situado en AVDA DE BURGOS, NUMERO 114, 4ª PLANTA (MADRID) siendo el nuevo domicilio situado en C/ GRAN VIA 46 11º E (MADRID).
Los socios o accionistas de la empresa han reducido en 157.096,66 € el capital social de la sociedad. Esta reducción incrita en el Registro Mercantil, reduce el capital social en un 74.87 %, dejando el capital social de la sociedad en 52.717€.
| Capital social anterior: | 209.813,66 € |
| Reducción de capital: | 157.096,66 € |
| Capital social resultante: | 52.717 € |
| % reducción: | 74.87 % |
Traslado del domicilio social de la empresa situado en CONDE DE ARANDA, 22 5 DC. 28001 MADRID. (MADRID) siendo el nuevo domicilio situado en AVDA DE BURGOS, NUMERO 114, 4ª PLANTA (MADRID).
Publicación en el BORME de los siguientes ceses-dimisiones:
| Presidente | |
| Consejeros | |
| Consejero | |
| Secretario |
Publicación en el BORME de los siguientes nombramientos:
| Presidente | |
| Consejero | |
| Secretario No Consejero |
El capital social de la empresa se reduce en un 1.22 % (reducción de 2.587 €). De esta forma, tras la reducción de capital, la sociedad pasa de tener 212.400,66€ de capital social a 209.813,66€. Esta reducción de capital fue inscrita en el Registro Mercantil con fecha 24 de septiembre de 2015.
| Capital social anterior: | 212.400,66 € |
| Reducción de capital: | 2.587 € |
| Capital social resultante: | 209.813,66 € |
| % reducción: | 1.22 % |
Con fecha 12 de junio de 2015, mediante la correspondiente escritura ha quedado incrito en el Registro Mercantil la ampliación de 4.953,11 € del capital social de la empresa. Esta ampliación representa un 2.39 % de incremento del capital, quedando un capital social resultante de 212.400,66€.
| Capital social anterior: | 207.447,55 € |
| Aumento de capital: | 4.953,11 € |
| Capital social resultante: | 212.400,66 € |
| % incremento: | 2.39 % |
Publicación en el BORME de los siguientes ceses-dimisiones:
| Consejero | |
| Secretario |
Publicación en el BORME de los siguientes nombramientos:
| Vicepres. | |
| Vicesecr. No Consej. | |
| Consejero | |
| Secretario |
| Informe axesor 360º | Informe de Crédito | Perfil Comercial de Empresa | |
| Importe de ventas y número de empleados | ![]() | ![]() | ![]() |
| Información mercantil y comercial | ![]() Completa | ![]() Completa | ![]() Básica |
| Administradores y dirigentes | ![]() | ![]() | ![]() Solo dirigentes |
| Empresas relacionadas (accionistas, participadas,…) | ![]() | ![]() | ![]() |
| Categoría crediticia y probabilidad de incumplimiento de pago | ![]() | ![]() | ![]() |
| Impagos (RAI y Asnef Empresas) e incidencias judiciales | ![]() | ![]() | ![]() |
| Balance y cuenta de pérdidas y ganancias | ![]() Completo | ![]() Extracto | ![]() |
| Ratios y magnitudes económico-financieras | ![]() Completo | ![]() Extracto | ![]() |
| Representación gráfica de empresas relacionadas | ![]() | ![]() | ![]() |
| Comparativa del balance con la media del sector | ![]() | ![]() | ![]() |
| Estado de flujos de efectivo y de cambios en el patrimonio neto | ![]() | ![]() | ![]() |
| Fuentes de financiación y avales | ![]() | ![]() | ![]() |
| Subvenciones, concursos/subastas públicas y marcas | ![]() | ![]() | ![]() |
| Acceder | Acceder | Acceder |
OSTC TRADING SPAIN SL anteriormente denominada DIGITRADE SL fué una empresa constituida el 19/04/2007 y extinguida el 18/10/2021 inscrita en el Registro Mercantil de Madrid. Su clasificación nacional de actividades económicas era Otra educación n.c.o.p..
capital social de la empresa es de 52.717,00 euros y tiene una facturación anual inferior a 500.000 euros.
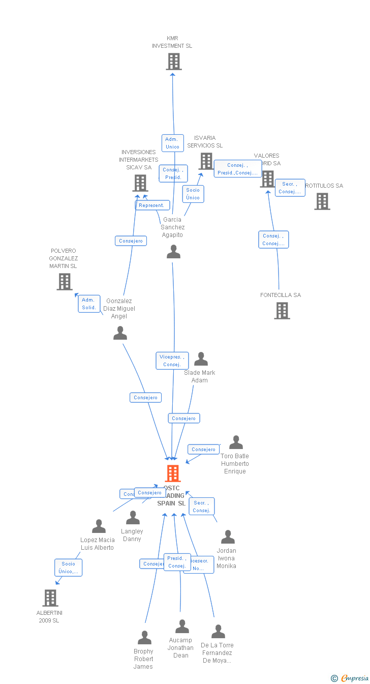
OSTC TRADING SPAIN SL tiene 20 cargos directivos en activo y 14 cargos directivos históricos.
La empresa está auditada por Carro Merino Ivan.