AVDA ANDALUCIA Nº 13 Y 15 (TARIFA). Ver mapa
5630 (p) - establecimientos de bebidas 5621 - provisión de comidas preparadas para eventos.
no disponible
02/06/2021
4 años
3.020,00 €
-
Cádiz
-
Administradores solidarios
Información sobre balances y cuentas de resultados de ORTELLADO & GONZALEZ SL depositados en el Registro Mercantil de Cádiz en los últimos ejercicios.
| Ejercicio Disponibilidad | 2019 3 horas | 2020 3 horas | 2021 3 horas | Consultar en Axesor | ||
| Consultar en Axesor | ||||||
| Entidad | Relación | Entidad/Relación | Desde | Hasta |
|---|---|---|---|---|
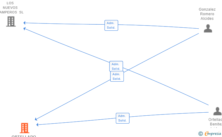
| Gonzalez Romero Alcides | Adm. Solid. | Gonzalez Romero Alcides Adm. Solid. | 02/06/2021 | |
| Ortellado Benitez Isidoro | Adm. Solid. | Ortellado Benitez Isidoro Adm. Solid. | 02/06/2021 |

Resumen cronológico de actos publicados en las ediciones digitales de Boletines Oficiales (BORME, BOE, BOPI) inscritos por ORTELLADO & GONZALEZ SL o en los que participa indirectamente.
Se constituye la empresa con fecha 2 de junio de 2021 mediante escritura pública. La empresa se crea con un capital social inicial de 3.020,00 Euros e inicia su actividad el 2 de junio de 2021. El domicilio social en el momento de su constitución se establece en AVDA ANDALUCIA Nº 13 Y 15 (TARIFA). La empresa indica que su actividad es 5630 (P) - Establecimientos de bebidas 5621 - Provisión de comidas preparadas para eventos.
Publicación en el BORME de los siguientes nombramientos:
| Administradores Solidarios |
| Informe de Crédito | Predicción y Calificación | Perfil Comercial de Empresa | |
| Categoría crediticia y probabilidad de incumplimiento de pago | ![]() | ![]() | ![]() |
| Crédito recomendado | ![]() | ![]() | ![]() |
| Importe de ventas y número de empleados | ![]() | ![]() | ![]() |
| Información mercantil y comercial | ![]() | ![]() | ![]() Básica |
| Administradores y dirigentes | ![]() | ![]() | ![]() Solo dirigentes |
| Incidencias judiciales y procedimientos concursales | ![]() | ![]() | ![]() |
| Impagos en el fichero RAI | ![]() | ![]() | ![]() |
| Impagos en el fichero Asnef Empresas | ![]() | ![]() | ![]() |
| Extracto del balance y cuenta de pérdidas y ganancias | ![]() | ![]() | ![]() |
| Ratios y magnitudes económico-financieras | ![]() | ![]() | ![]() |
| Acceder | Acceder | Acceder |
ORTELLADO & GONZALEZ SL inscrita en el Registro Mercantil de Cádiz.
capital social de la empresa es de 3.020,00 euros.