C/ MARIA ZAMBRANO 31 - WORLD TRADE CENTER, TORRE O (ZARAGOZA). Ver mapa
Cnae 4639. Objeto principal, el comercio al por mayor, no especializado, de productos alimenticios, bebidas y tabaco -cnae 4639-. Y además: -asesoramiento enológico. -la prestación de toda clase de servicios a empresas, instituciones, gobiernos y organismos internacionales en materia de comercio int.
no disponible
23/03/2022
4 años
10.000,00 €
0.5M €
Zaragoza
-
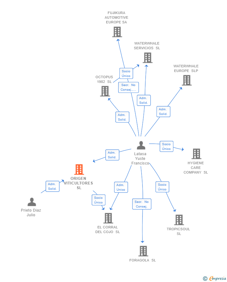
Administradores solidarios
Información sobre balances y cuentas de resultados de ORIGEN VITICULTORES SL depositados en el Registro Mercantil de Zaragoza en los últimos ejercicios.
| Ejercicio Disponibilidad | 2019 3 horas | 2020 3 horas | 2021 3 horas | 2022 Inmediata | Consultar en Axesor | |
| Consultar en Axesor | ||||||
| Entidad | Relación | Entidad/Relación | Desde | Hasta |
|---|---|---|---|---|
| Latasa Yuste Francisco | Adm. Solid. | Latasa Yuste Francisco Adm. Solid. | 08/04/2022 | |
| Prieto Diaz Julio | Adm. Solid. | Prieto Diaz Julio Adm. Solid. | 08/04/2022 |

Resumen cronológico de actos publicados en las ediciones digitales de Boletines Oficiales (BORME, BOE, BOPI) inscritos por ORIGEN VITICULTORES SL o en los que participa indirectamente.
Se constituye la empresa con fecha 8 de abril de 2022 mediante escritura pública. La empresa se crea con un capital social inicial de 10.000,00 Euros e inicia su actividad el 23 de marzo de 2022. El domicilio social en el momento de su constitución se establece en C/ MARIA ZAMBRANO 31 - WORLD TRADE CENTER, TORRE O (ZARAGOZA). La empresa indica que su actividad es CNAE 4639. Objeto principal, el comercio al por mayor, no especializado, de productos alimenticios, bebidas y tabaco -CNAE 4639-. Y además: -Asesoramiento enológico. -La prestación de toda clase de servicios a empresas, instituciones, gobiernos y organismos internacionales en materia de comercio int.
Publicación en el BORME de los siguientes nombramientos:
| Administradores Solidarios |
| Informe axesor 360º | Informe de Crédito | Perfil Comercial de Empresa | |
| Importe de ventas y número de empleados | ![]() | ![]() | ![]() |
| Información mercantil y comercial | ![]() Completa | ![]() Completa | ![]() Básica |
| Administradores y dirigentes | ![]() | ![]() | ![]() Solo dirigentes |
| Empresas relacionadas (accionistas, participadas,…) | ![]() | ![]() | ![]() |
| Categoría crediticia y probabilidad de incumplimiento de pago | ![]() | ![]() | ![]() |
| Impagos (RAI y Asnef Empresas) e incidencias judiciales | ![]() | ![]() | ![]() |
| Balance y cuenta de pérdidas y ganancias | ![]() Completo | ![]() Extracto | ![]() |
| Ratios y magnitudes económico-financieras | ![]() Completo | ![]() Extracto | ![]() |
| Representación gráfica de empresas relacionadas | ![]() | ![]() | ![]() |
| Comparativa del balance con la media del sector | ![]() | ![]() | ![]() |
| Estado de flujos de efectivo y de cambios en el patrimonio neto | ![]() | ![]() | ![]() |
| Fuentes de financiación y avales | ![]() | ![]() | ![]() |
| Subvenciones, concursos/subastas públicas y marcas | ![]() | ![]() | ![]() |
| Acceder | Acceder | Acceder |
ORIGEN VITICULTORES SL inscrita en el Registro Mercantil de Zaragoza.
capital social de la empresa es de 10.000,00 euros y tiene una facturación anual inferior a 500.000 euros.