C/ CAN CAVALLERIA 11 (PALMA DE MALLORCA). Ver mapa
La adquisición de terrenos, fincas o parcelas, tanto rústicas como urbanas, para su posterior construcción, venta o administración; ejecución completa o parcial, por cuenta propia o de terceros, de cualesquiera obras urbanas, industriales, comerciales de esparcimiento y de recreo, viviendas, ...
no disponible
23/04/2018
8 años
3.000,00 €
2.5M €
Illes Balears
-
Administradores solidarios
Información sobre balances y cuentas de resultados de ORFILA DAMETO EMPRESA CONSTRUCTORA SL depositados en el Registro Mercantil de Illes Balears en los últimos ejercicios.
| Ejercicio Disponibilidad | 2019 Inmediata | 2020 Inmediata | 2021 Inmediata | 2022 Inmediata | 2023 Inmediata | Consultar en Axesor |
| Consultar en Axesor | ||||||
| Entidad | Relación | Entidad/Relación | Desde | Hasta |
|---|---|---|---|---|
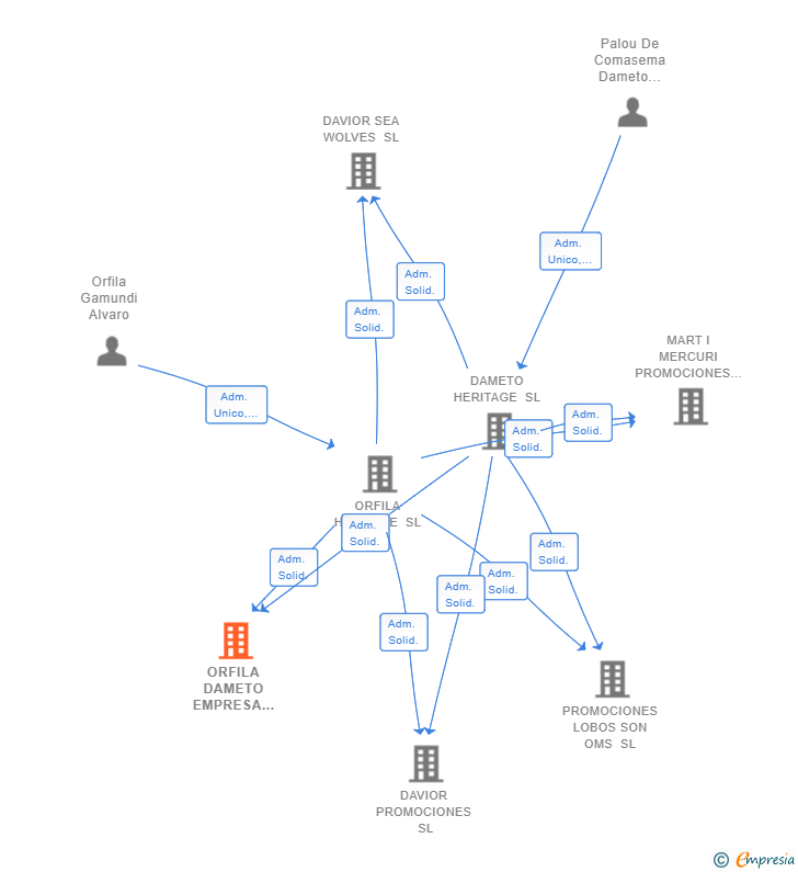
| DAMETO HERITAGE SL | Adm. Solid. | DAMETO HERITAGE SL Adm. Solid. | 16/01/2023 | |
| ORFILA HERITAGE SL | Adm. Solid. | ORFILA HERITAGE SL Adm. Solid. | 16/01/2023 | |
| Palou De Comasema Dameto Pedro | Adm. Solid. | Palou De Comasema Dameto Pedro Adm. Solid. | 30/05/2018 | 16/01/2023 |
| Orfila Gamundi Alvaro | Adm. Solid. | Orfila Gamundi Alvaro Adm. Solid. | 30/05/2018 | 16/01/2023 |

Resumen cronológico de actos publicados en las ediciones digitales de Boletines Oficiales (BORME, BOE, BOPI) inscritos por ORFILA DAMETO EMPRESA CONSTRUCTORA SL o en los que participa indirectamente.
Publicación en el BORME de los siguientes ceses-dimisiones:
| Administradores Solidarios |
Publicación en el BORME de los siguientes nombramientos:
| Administradores Solidarios |
Se constituye la empresa con fecha 30 de mayo de 2018 mediante escritura pública. La empresa se crea con un capital social inicial de 3.000,00 Euros e inicia su actividad el 23 de abril de 2018. El domicilio social en el momento de su constitución se establece en C/ CAN CAVALLERIA 11 (PALMA DE MALLORCA). La empresa indica que su actividad es La adquisición de terrenos, fincas o parcelas, tanto rústicas como urbanas, para su posterior construcción, venta o administración; ejecución completa o parcial, por cuenta propia o de terceros, de cualesquiera obras urbanas, industriales, comerciales de esparcimiento y de recreo, viviendas, ...
Publicación en el BORME de los siguientes nombramientos:
| Administradores Solidarios |
| Informe axesor 360º | Informe de Crédito | Perfil Comercial de Empresa | |
| Importe de ventas y número de empleados | ![]() | ![]() | ![]() |
| Información mercantil y comercial | ![]() Completa | ![]() Completa | ![]() Básica |
| Administradores y dirigentes | ![]() | ![]() | ![]() Solo dirigentes |
| Empresas relacionadas (accionistas, participadas,…) | ![]() | ![]() | ![]() |
| Categoría crediticia y probabilidad de incumplimiento de pago | ![]() | ![]() | ![]() |
| Impagos (RAI y Asnef Empresas) e incidencias judiciales | ![]() | ![]() | ![]() |
| Balance y cuenta de pérdidas y ganancias | ![]() Completo | ![]() Extracto | ![]() |
| Ratios y magnitudes económico-financieras | ![]() Completo | ![]() Extracto | ![]() |
| Representación gráfica de empresas relacionadas | ![]() | ![]() | ![]() |
| Comparativa del balance con la media del sector | ![]() | ![]() | ![]() |
| Estado de flujos de efectivo y de cambios en el patrimonio neto | ![]() | ![]() | ![]() |
| Fuentes de financiación y avales | ![]() | ![]() | ![]() |
| Subvenciones, concursos/subastas públicas y marcas | ![]() | ![]() | ![]() |
| Acceder | Acceder | Acceder |
ORFILA DAMETO EMPRESA CONSTRUCTORA SL inscrita en el Registro Mercantil de Illes Balears.
capital social de la empresa es de 3.000,00 euros y tiene una facturación anual superior a 2.500.000 euros.
La empresa está auditada por MASTAL AUDITORIA CONSULTORIA SLP.