Los estudios sociológicos y de referenciación geográfica, análisis de mercado. La prestación de todo tipo de servicios de asesoramiento para campañaselectorales. Así como el asesoramiento de imagen y consultoría política, comprendiendo todo el proceso de diseño y planificación estratégica de las ca.
CNAE 7320 - Estudio de mercado y realización de encuestas de opinión pública
B98110307
07/01/2009
17 años
(Extinguida el 06/11/2025)
3.010,00 €
0.5M €
Valencia
5
Administrador único
Información sobre balances y cuentas de resultados de OMNIUM STRATEGIC INTELLIGENCE SL (EXTINGUIDA) depositados en el Registro Mercantil de Valencia en los últimos ejercicios.
| Ejercicio Disponibilidad | 2019 3 horas | 2020 Inmediata | 2021 Inmediata | 2022 3 horas | 2023 3 horas | Consultar en Axesor |
| Consultar en Axesor | ||||||
| Entidad | Relación | Entidad/Relación | Desde | Hasta |
|---|---|---|---|---|
| Gomez Blanch Salvador | Liquidador | Gomez Blanch Salvador Liquidador | 06/11/2025 | 06/11/2025 |
| Gomez Blanch Salvador | Adm. Unico | Gomez Blanch Salvador Adm. Unico | 09/02/2015 | 06/11/2025 |
| Gomez Blanch Salvador | Socio Único | Gomez Blanch Salvador Socio Único | 09/02/2015 | 06/11/2025 |
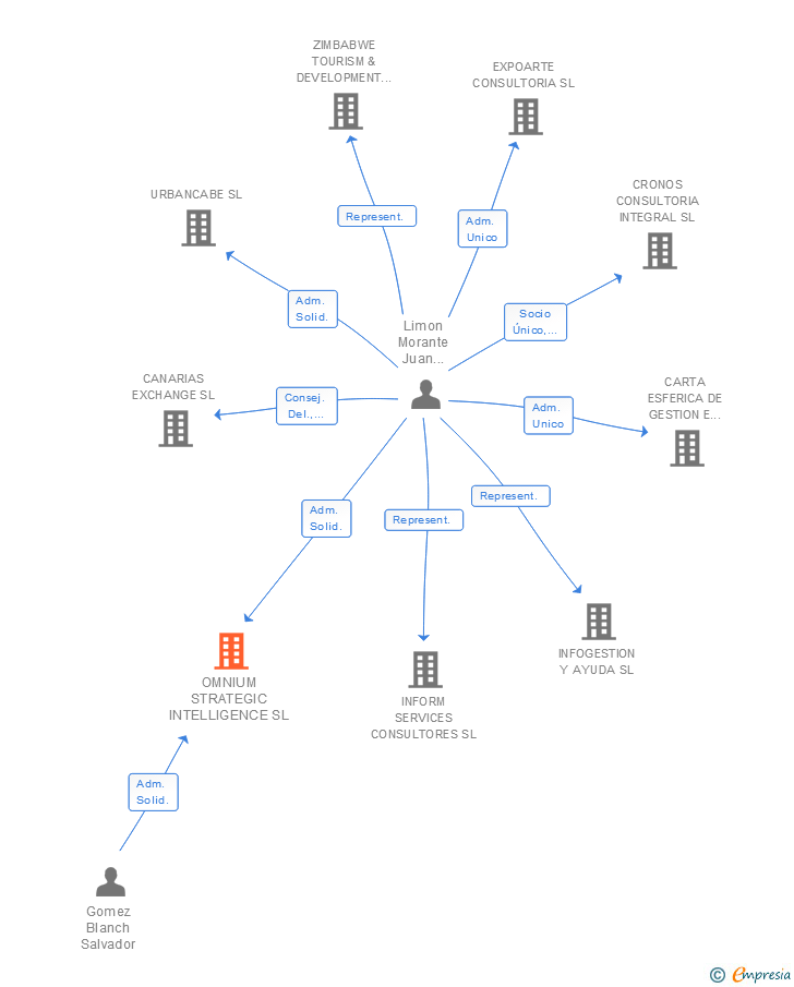
| Limon Morante Juan Manuel | Adm. Solid. | Limon Morante Juan Manuel Adm. Solid. | 25/05/2009 | 09/02/2015 |
| Gomez Blanch Salvador | Adm. Solid. | Gomez Blanch Salvador Adm. Solid. | 25/05/2009 | 09/02/2015 |
| Ropiñon Perez Gloria | Adm. Unico | Ropiñon Perez Gloria Adm. Unico | 11/02/2009 | 25/05/2009 |

Resumen cronológico de actos publicados en las ediciones digitales de Boletines Oficiales (BORME, BOE, BOPI) inscritos por OMNIUM STRATEGIC INTELLIGENCE SL (EXTINGUIDA) o en los que participa indirectamente.
Publicación en el BORME de los siguientes ceses-dimisiones:
| Administrador Único | |
| Liquidador |
Cambio del Organo de Administración: Administrador único a Liquidador Unico.
Se disuelve la sociedad voluntariamente.
El 6 de noviembre de 2025 se inscribe en el Registro Mercantil la extinción de la sociedad, dejando de ser sujeto de derechos y obligaciones.
Traslado del domicilio social de la empresa situado en CHARLES DARWIN, 20 EDF IMNOVA CENTER 1 D. 46980 PATERNA. (VALENCIA) siendo el nuevo domicilio situado en AVDA DE CATALUÑA 13 - DESPACHO D (VALENCIA).
| Modificado el artículo 25 de los Estatutos sociales en el sentido de que el cargo de administrador pasa a ser retribuido.. |
Publicación en el BORME de los siguientes ceses-dimisiones:
| Administradores Solidarios |
Cambio del Organo de Administración: Administradores solidarios a Administrador único.
Publicación en el BORME de los siguientes nombramientos:
| Administradores Solidarios |
| Órgano social anterior | Administrador único |
| Nuevo órgano social | Administradores solidarios |
Se constituye la empresa con fecha 11 de febrero de 2009 mediante escritura pública. La empresa se crea con un capital social inicial de 3.010,00 Euros e inicia su actividad el 7 de enero de 2009. El domicilio social en el momento de su constitución se establece en C/ CHARLES DARWIN 20 - EDIFICIO IMNOVA CENTER 1, D (PATERNA). La empresa indica que su actividad es Los estudios sociológicos y de referenciación geográfica, análisis de mercado. La prestación de todo tipo de servicios de asesoramiento para campañaselectorales. Así como el asesoramiento de imagen y consultoría política, comprendiendo todo el proceso de diseño y planificación estratégica de las ca.
| Informe axesor 360º | Informe de Crédito | Perfil Comercial de Empresa | |
| Importe de ventas y número de empleados | ![]() | ![]() | ![]() |
| Información mercantil y comercial | ![]() Completa | ![]() Completa | ![]() Básica |
| Administradores y dirigentes | ![]() | ![]() | ![]() Solo dirigentes |
| Empresas relacionadas (accionistas, participadas,…) | ![]() | ![]() | ![]() |
| Categoría crediticia y probabilidad de incumplimiento de pago | ![]() | ![]() | ![]() |
| Impagos (RAI y Asnef Empresas) e incidencias judiciales | ![]() | ![]() | ![]() |
| Balance y cuenta de pérdidas y ganancias | ![]() Completo | ![]() Extracto | ![]() |
| Ratios y magnitudes económico-financieras | ![]() Completo | ![]() Extracto | ![]() |
| Representación gráfica de empresas relacionadas | ![]() | ![]() | ![]() |
| Comparativa del balance con la media del sector | ![]() | ![]() | ![]() |
| Estado de flujos de efectivo y de cambios en el patrimonio neto | ![]() | ![]() | ![]() |
| Fuentes de financiación y avales | ![]() | ![]() | ![]() |
| Subvenciones, concursos/subastas públicas y marcas | ![]() | ![]() | ![]() |
| Acceder | Acceder | Acceder |
OMNIUM STRATEGIC INTELLIGENCE SL (EXTINGUIDA) fué una empresa constituida el 07/01/2009 y extinguida el 06/11/2025 inscrita en el Registro Mercantil de Valencia. y con domicilio en PaternaSu clasificación nacional de actividades económicas era Estudio de mercado y realización de encuestas de opinión pública.
capital social de la empresa es de 3.010,00 euros y tiene una facturación anual inferior a 500.000 euros.
OMNIUM STRATEGIC INTELLIGENCE SL (EXTINGUIDA) tiene 1 cargos directivos en activo y 3 cargos directivos históricos.