C/ ESTONIA, M-5 - POLIGONO INDUSTRIAL GUADALHORCE (MALAGA). Ver mapa
La compraventa de energía en general, cualesquiera que sea su fuente de generación y procedencia, así como la comercialización de la misma y la producción de energía eléctrica en cualquiera de sus formas de generación. Producción de hidrógeno renovable, su transformación, almacenamiento y transporte.. Y la realización, mantenimiento y reparación de instalaciones eléctricas. Cnae 4321.
no disponible
31/10/2016
9 años
1.803.950,00 €
0.5M €
Málaga
Administradores solidarios
OLIVENET CAR SL
Información sobre balances y cuentas de resultados de OLIVENET ENERGY SL depositados en el Registro Mercantil de Málaga en los últimos ejercicios.
| Ejercicio Disponibilidad | 2019 Inmediata | 2020 Inmediata | 2021 Inmediata | 2022 Inmediata | 2023 3 horas | Consultar en Axesor |
| Consultar en Axesor | ||||||
| Entidad | Relación | Entidad/Relación | Desde | Hasta |
|---|---|---|---|---|
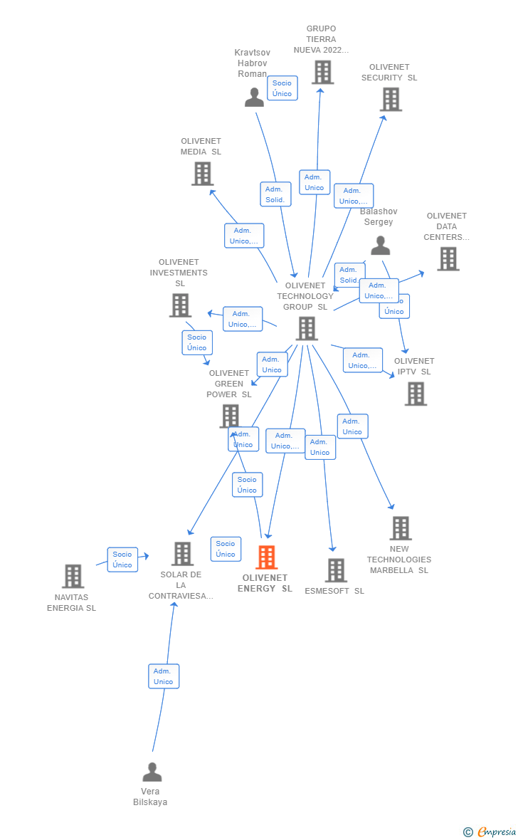
| OLIVENET TECHNOLOGY GROUP SL | Adm. Solid. | OLIVENET TECHNOLOGY GROUP SL Adm. Solid. | 20/02/2025 | |
| Bilskaya Ekaterina | Adm. Solid. | Bilskaya Ekaterina Adm. Solid. | 20/02/2025 | |
| OLIVENET TECHNOLOGY GROUP SL | Adm. Unico | OLIVENET TECHNOLOGY GROUP SL Adm. Unico | 14/03/2022 | 20/02/2025 |
| Kravtsov Habrov Roman | Apod. | Kravtsov Habrov Roman Apod. | 20/04/2023 | |
| OLIVENET TECHNOLOGY GROUP SL | Socio Único | OLIVENET TECHNOLOGY GROUP SL Socio Único | 14/03/2022 | |
| Kravtsov Habrov Roman | Adm. Unico | Kravtsov Habrov Roman Adm. Unico | 13/01/2021 | 14/03/2022 |
| Bilskaya Vera | Apod. Solid. | Bilskaya Vera Apod. Solid. | 13/01/2021 | |
| Balashov Sergey | Apod. Solid. | Balashov Sergey Apod. Solid. | 13/01/2021 | |
| Bilskaya Elena | Apod. Solid. | Bilskaya Elena Apod. Solid. | 13/01/2021 | |
| Bilskaya Ekaterina | Apod. Solid. | Bilskaya Ekaterina Apod. Solid. | 13/01/2021 | |
| Balashov Sergey | Adm. Unico | Balashov Sergey Adm. Unico | 25/11/2016 | 13/01/2021 |

Resumen cronológico de actos publicados en las ediciones digitales de Boletines Oficiales (BORME, BOE, BOPI) inscritos por OLIVENET ENERGY SL o en los que participa indirectamente.
Los socios o accionistas de la empresa han ampliado en 1.800.000 € el capital social de la sociedad. Esta ampliación incrita en el Registro Mercantil, incrementa el capital social en un 45569.62 %, dejando el capital social de la sociedad en 1.803.950€.
| Capital social anterior: | 3.950 € |
| Aumento de capital: | 1.800.000 € |
| Capital social resultante: | 1.803.950 € |
| % incremento: | 45569.62 % |
Publicación en el BORME de los siguientes nombramientos:
| Administradores Solidarios |
Los socios o accionistas de la empresa han ampliado en 950 € el capital social de la sociedad. Esta ampliación incrita en el Registro Mercantil, incrementa el capital social en un 31.67 %, dejando el capital social de la sociedad en 3.950€.
| Capital social anterior: | 3.000 € |
| Aumento de capital: | 950 € |
| Capital social resultante: | 3.950 € |
| % incremento: | 31.67 % |
Se modifica parcialmente la actividad de la sociedad. Las nuevas actividades que se incluyen en el objeto social de la sociedad son:
Y la realización, mantenimiento y reparación de instalaciones eléctricas. Cnae 4321
La sociedad cambia su actividad pasando a ser la nueva actividad o actividades de la empresa:
La compraventa de energía en general, cualesquiera que sea su fuente de generación y procedencia, así como la comercialización de la misma y la producción de energía eléctrica en cualquiera de sus formas de generación. Producción de hidrógeno renovable, su transformación, almacenamiento y transporte
El anterior objeto social de la sociedad era el siguiente:
La compraventa de energía en general, cualesquiera que sea su fuente de generación y procedencia, así como la comercialización de la misma y la producción de energía eléctrica en cualquiera de sus formas de generación. Producción de hidrógeno renovable, su transformación, almacenamiento y transporte
Publicación en el BORME de los siguientes nombramientos:
| Apoderados Solidarios |
La sociedad cambia su denominación social OLIVENET CAR SL a la denominación OLIVENET ENERGY SL
Traslado del domicilio social de la empresa situado en C/ ARCHIDONA 70 - POLIGONO INDUSTRIAL LA VEGA (MIJAS) siendo el nuevo domicilio situado en C/ ESTONIA, M-5 - POLIGONO INDUSTRIAL GUADALHORCE (MALAGA).
La sociedad cambia su actividad pasando a ser la nueva actividad o actividades de la empresa:
La compraventa de energía en general, cualesquiera que sea su fuente de generación y procedencia, así como la comercialización de la misma y la producción de energía eléctrica en cualquiera de sus formas de generación. Cnae de su actividad principal: 3514 - comercio de energía eléctrica. Si entre la
El anterior objeto social de la sociedad era el siguiente:
La compraventa de energía en general, cualesquiera que sea su fuente de generación y procedencia, así como la comercialización de la misma y la producción de energía eléctrica en cualquiera de sus formas de generación. Cnae de su actividad principal: 3514 - comercio de energía eléctrica. Si entre la
Se constituye la empresa con fecha 25 de noviembre de 2016 mediante escritura pública. La empresa se crea con un capital social inicial de 3.000,00 Euros e inicia su actividad el 31 de octubre de 2016. El domicilio social en el momento de su constitución se establece en C/ ARCHIDONA 70 - POLIGONO INDUSTRIAL LA VEGA (MIJAS). La empresa indica que su actividad es Actividad principal: CNAE-4520. Mantenimiento y reparación de vehículos de motor. Otras actividades. CNAE-4540. Venta, mantenimiento y reparación de motocicletas y de sus repuestos y accesorios. CNAE-4511. Venta de automóviles y vehículos de motor ligeros. CNAE-4519. VENTA DE OTROS VEHICULOS DE MOTO.
| Informe axesor 360º | Informe de Crédito | Perfil Comercial de Empresa | |
| Importe de ventas y número de empleados | ![]() | ![]() | ![]() |
| Información mercantil y comercial | ![]() Completa | ![]() Completa | ![]() Básica |
| Administradores y dirigentes | ![]() | ![]() | ![]() Solo dirigentes |
| Empresas relacionadas (accionistas, participadas,…) | ![]() | ![]() | ![]() |
| Categoría crediticia y probabilidad de incumplimiento de pago | ![]() | ![]() | ![]() |
| Impagos (RAI y Asnef Empresas) e incidencias judiciales | ![]() | ![]() | ![]() |
| Balance y cuenta de pérdidas y ganancias | ![]() Completo | ![]() Extracto | ![]() |
| Ratios y magnitudes económico-financieras | ![]() Completo | ![]() Extracto | ![]() |
| Representación gráfica de empresas relacionadas | ![]() | ![]() | ![]() |
| Comparativa del balance con la media del sector | ![]() | ![]() | ![]() |
| Estado de flujos de efectivo y de cambios en el patrimonio neto | ![]() | ![]() | ![]() |
| Fuentes de financiación y avales | ![]() | ![]() | ![]() |
| Subvenciones, concursos/subastas públicas y marcas | ![]() | ![]() | ![]() |
| Acceder | Acceder | Acceder |
OLIVENET ENERGY SL anteriormente denominada OLIVENET CAR SL inscrita en el Registro Mercantil de Málaga.
capital social de la empresa es de 1.803.950,00 euros y tiene una facturación anual inferior a 500.000 euros.
OLIVENET ENERGY SL tiene 1 cargos directivos en activo y 0 cargos directivos históricos.