C/ IPTUCI 7 - C.P. 41804 (OLIVARES). Ver mapa
0150-producción agrícola combinada con la producción ganadera y, en general la explotación de fincas rústicas para el cultivo de cereales, hortalizas, cítricos, árboles frutales, olivos, viñas y frutos secos.- la actividad principal de la sociedad, está encuadrada dentro del código cnae 0150.
no disponible
05/07/2018
8 años
60.020,00 €
0.5M €
Sevilla
-
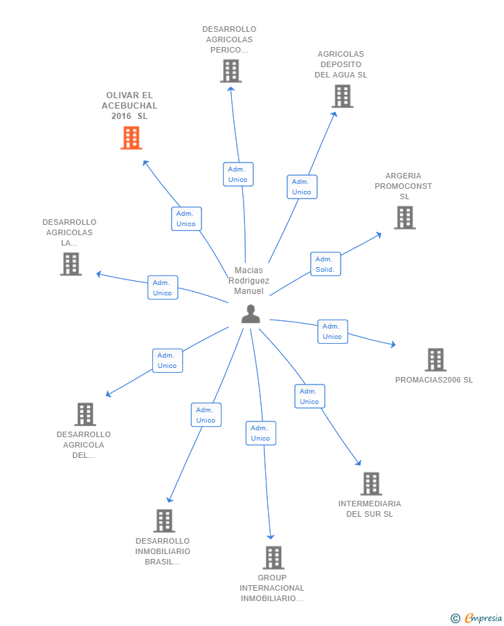
Administrador único
| Entidad | Relación | Entidad/Relación | Desde | Hasta |
|---|---|---|---|---|
| Macias Rodriguez Manuel | Adm. Unico | Macias Rodriguez Manuel Adm. Unico | 25/09/2018 |

Resumen cronológico de actos publicados en las ediciones digitales de Boletines Oficiales (BORME, BOE, BOPI) inscritos por OLIVAR EL ACEBUCHAL 2016 SL o en los que participa indirectamente.
Se constituye la empresa con fecha 25 de septiembre de 2018 mediante escritura pública. La empresa se crea con un capital social inicial de 60.020,00 Euros e inicia su actividad el 5 de julio de 2018. El domicilio social en el momento de su constitución se establece en C/ IPTUCI 7 - C.P. 41804 (OLIVARES). La empresa indica que su actividad es 0150-Producción agrícola combinada con la producción ganadera y, en general la explotación de fincas rústicas para el cultivo de cereales, hortalizas, cítricos, árboles frutales, olivos, viñas y frutos secos.- La actividad principal de la Sociedad, está encuadrada dentro del Código CNAE 0150.
| Informe de Crédito | Informe Mercantil, Incidencias y Vinculaciones | Perfil Comercial de Empresa | |
| Capital social actual y evolución | ![]() | ![]() | ![]() |
| Información mercantil y comercial | ![]() | ![]() | ![]() Básica |
| Administradores y dirigentes | ![]() | ![]() Solo administradores | ![]() Solo dirigentes |
| Empresas relacionadas (accionistas, participadas,…) | ![]() | ![]() | ![]() |
| Incidencias judiciales y procedimientos concursales | ![]() | ![]() | ![]() |
| Impagos en el fichero RAI | ![]() | ![]() | ![]() |
| Impagos en el fichero Asnef Empresas | ![]() | ![]() | ![]() |
| Categoría crediticia y probabilidad de incumplimiento de pago | ![]() | ![]() | ![]() |
| Extracto del balance y cuenta de pérdidas y ganancias | ![]() | ![]() | ![]() |
| Ratios y magnitudes económico-financieras | ![]() | ![]() | ![]() |
| Acceder | Acceder | Acceder |
OLIVAR EL ACEBUCHAL 2016 SL inscrita en el Registro Mercantil de Sevilla.
capital social de la empresa es de 60.020,00 euros y tiene una facturación anual inferior a 500.000 euros.