Construccion completa de edificaciones y ejecucion de obras de toda clase, compra,venta, arrendamiento y permuta de todo tipo de fincas, urbanas y rusticas.
CNAE 4121 - Construcción de edificios residenciales
B64996143
27/01/2009
15 años
(Extinguida el 11/06/2024)
3.600,00 €
0.5M €
Barcelona
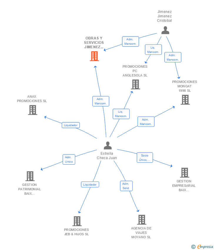
Administradores mancomunados
Información sobre balances y cuentas de resultados de OBRAS Y SERVICIOS JIMENEZ ESTRELLA SL (EXTINGUIDA) depositados en el Registro Mercantil de Barcelona en los últimos ejercicios.
| Ejercicio Disponibilidad | 2019 3 horas | 2020 3 horas | 2021 3 horas | Consultar en Axesor | ||
| Consultar en Axesor | ||||||
| Entidad | Relación | Entidad/Relación | Desde | Hasta |
|---|---|---|---|---|
| Estrella Checa Juan | Liq. Mancom. | Estrella Checa Juan Liq. Mancom. | 25/04/2018 | 11/06/2024 |
| Jimenez Jimenez Cristobal | Liq. Mancom. | Jimenez Jimenez Cristobal Liq. Mancom. | 25/04/2018 | 11/06/2024 |
| Estrella Checa Juan | Adm. Mancom. | Estrella Checa Juan Adm. Mancom. | 27/01/2009 | 25/04/2018 |
| Jimenez Jimenez Cristobal | Adm. Mancom. | Jimenez Jimenez Cristobal Adm. Mancom. | 27/01/2009 | 25/04/2018 |

Resumen cronológico de actos publicados en las ediciones digitales de Boletines Oficiales (BORME, BOE, BOPI) inscritos por OBRAS Y SERVICIOS JIMENEZ ESTRELLA SL (EXTINGUIDA) o en los que participa indirectamente.
Publicación en el BORME de los siguientes revocaciones:
| Liquidadores Mancomunados |
El 11 de junio de 2024 se inscribe en el Registro Mercantil la extinción de la sociedad, dejando de ser sujeto de derechos y obligaciones.
Publicación en el BORME de los siguientes revocaciones:
| Administradores Mancomunados |
Publicación en el BORME de los siguientes nombramientos:
| Liquidadores Mancomunados |
Se disuelve la sociedad voluntariamente.
Traslado del domicilio social de la empresa situado en CL 11 DE SEPTIEMBRE Num.14 (CASTELLBELL I EL VILAR). siendo el nuevo domicilio situado en CM DE SANT JERONI DE LA MURTA Num.11 ESC.A (BADALONA)..
Publicación en el BORME de los siguientes nombramientos:
| Administradores Mancomunados |
| Informe axesor 360º | Informe de Crédito | Perfil Comercial de Empresa | |
| Importe de ventas y número de empleados | ![]() | ![]() | ![]() |
| Información mercantil y comercial | ![]() Completa | ![]() Completa | ![]() Básica |
| Administradores y dirigentes | ![]() | ![]() | ![]() Solo dirigentes |
| Empresas relacionadas (accionistas, participadas,…) | ![]() | ![]() | ![]() |
| Categoría crediticia y probabilidad de incumplimiento de pago | ![]() | ![]() | ![]() |
| Impagos (RAI y Asnef Empresas) e incidencias judiciales | ![]() | ![]() | ![]() |
| Balance y cuenta de pérdidas y ganancias | ![]() Completo | ![]() Extracto | ![]() |
| Ratios y magnitudes económico-financieras | ![]() Completo | ![]() Extracto | ![]() |
| Representación gráfica de empresas relacionadas | ![]() | ![]() | ![]() |
| Comparativa del balance con la media del sector | ![]() | ![]() | ![]() |
| Estado de flujos de efectivo y de cambios en el patrimonio neto | ![]() | ![]() | ![]() |
| Fuentes de financiación y avales | ![]() | ![]() | ![]() |
| Subvenciones, concursos/subastas públicas y marcas | ![]() | ![]() | ![]() |
| Acceder | Acceder | Acceder |
OBRAS Y SERVICIOS JIMENEZ ESTRELLA SL (EXTINGUIDA) fué una empresa constituida el 27/01/2009 y extinguida el 11/06/2024 inscrita en el Registro Mercantil de Barcelona. y con domicilio en BadalonaSu clasificación nacional de actividades económicas era Construcción de edificios residenciales.
capital social de la empresa es de 3.600,00 euros y tiene una facturación anual inferior a 500.000 euros.
OBRAS Y SERVICIOS JIMENEZ ESTRELLA SL (EXTINGUIDA) tiene 2 cargos directivos en activo y 0 cargos directivos históricos.