C/ GUABAIRO 34 - 2º C (MADRID). Ver mapa
-código cnae. Actividad principal: 4121. Construcción de edificios residenciales. -otro cnae. 4339. Otro acabado de edificios.
no disponible
24/05/2023
3 años
3.000,00 €
-
Madrid
-
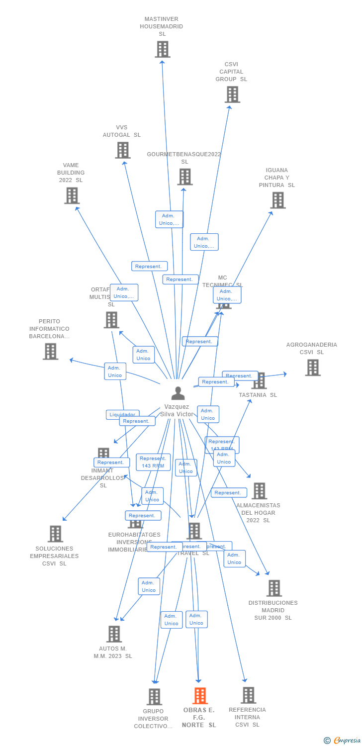
Administrador único
| Entidad | Relación | Entidad/Relación | Desde | Hasta |
|---|---|---|---|---|
| SIDEKICK TRAVEL SL | Adm. Unico | SIDEKICK TRAVEL SL Adm. Unico | 13/06/2023 | |
| Vazquez Silva Victor | Represent. | Vazquez Silva Victor Represent. | 13/06/2023 |

Resumen cronológico de actos publicados en las ediciones digitales de Boletines Oficiales (BORME, BOE, BOPI) inscritos por OBRAS E.F.G. NORTE SL o en los que participa indirectamente.
Se constituye la empresa con fecha 13 de junio de 2023 mediante escritura pública. La empresa se crea con un capital social inicial de 3.000,00 Euros e inicia su actividad el 24 de mayo de 2023. El domicilio social en el momento de su constitución se establece en C/ GUABAIRO 34 - 2º C (MADRID). La empresa indica que su actividad es -Código CNAE. Actividad Principal: 4121. Construcción de edificios residenciales. -Otro CNAE. 4339. Otro acabado de edificios.
Publicación en el BORME de los siguientes nombramientos:
| Administrador Único | |
| Representante |
| Informe de Crédito | Informe Mercantil, Incidencias y Vinculaciones | Perfil Comercial de Empresa | |
| Capital social actual y evolución | ![]() | ![]() | ![]() |
| Información mercantil y comercial | ![]() | ![]() | ![]() Básica |
| Administradores y dirigentes | ![]() | ![]() Solo administradores | ![]() Solo dirigentes |
| Empresas relacionadas (accionistas, participadas,…) | ![]() | ![]() | ![]() |
| Incidencias judiciales y procedimientos concursales | ![]() | ![]() | ![]() |
| Impagos en el fichero RAI | ![]() | ![]() | ![]() |
| Impagos en el fichero Asnef Empresas | ![]() | ![]() | ![]() |
| Categoría crediticia y probabilidad de incumplimiento de pago | ![]() | ![]() | ![]() |
| Extracto del balance y cuenta de pérdidas y ganancias | ![]() | ![]() | ![]() |
| Ratios y magnitudes económico-financieras | ![]() | ![]() | ![]() |
| Acceder | Acceder | Acceder |
OBRAS E.F.G. NORTE SL inscrita en el Registro Mercantil de Madrid.
capital social de la empresa es de 3.000,00 euros.